cwen-202509300001567683FALSE--12-312025Q354.945.1http://fasb.org/us-gaap/2025#Revenueshttp://fasb.org/us-gaap/2025#Revenueshttp://fasb.org/us-gaap/2025#Revenueshttp://fasb.org/us-gaap/2025#Revenueshttp://fasb.org/us-gaap/2025#DerivativeLiabilitiesNoncurrenthttp://fasb.org/us-gaap/2025#DerivativeLiabilitiesNoncurrenthttp://fasb.org/us-gaap/2025#DerivativeLiabilitiesNoncurrenthttp://fasb.org/us-gaap/2025#DerivativeLiabilitiesNoncurrentxbrli:sharesiso4217:USDiso4217:USDxbrli:sharesutr:GWcwen:statexbrli:purecwen:renewalOptionutr:MWiso4217:USDutr:MWhiso4217:USDutr:Btuutr:MWhutr:Btucwen:subsidiary00015676832025-01-012025-09-300001567683us-gaap:CommonClassAMember2025-01-012025-09-300001567683us-gaap:CommonClassCMember2025-01-012025-09-300001567683us-gaap:CommonClassAMember2025-10-300001567683us-gaap:CommonClassBMember2025-10-300001567683us-gaap:CommonClassCMember2025-10-300001567683cwen:CommonClassDMember2025-10-3000015676832025-07-012025-09-3000015676832024-07-012024-09-3000015676832024-01-012024-09-300001567683us-gaap:CommonClassAMember2025-07-012025-09-300001567683us-gaap:CommonClassAMember2024-07-012024-09-300001567683us-gaap:CommonClassAMember2024-01-012024-09-300001567683us-gaap:CommonClassCMember2025-07-012025-09-300001567683us-gaap:CommonClassCMember2024-07-012024-09-300001567683us-gaap:CommonClassCMember2024-01-012024-09-3000015676832025-09-3000015676832024-12-310001567683us-gaap:NonrelatedPartyMember2025-09-300001567683us-gaap:NonrelatedPartyMember2024-12-310001567683srt:AffiliatedEntityMember2025-09-300001567683srt:AffiliatedEntityMember2024-12-310001567683us-gaap:CommonClassBMember2024-12-310001567683us-gaap:CommonClassBMember2025-09-300001567683us-gaap:CommonClassCMember2024-12-310001567683us-gaap:CommonClassCMember2025-09-300001567683us-gaap:CommonClassAMember2024-12-310001567683us-gaap:CommonClassAMember2025-09-300001567683cwen:CommonClassDMember2025-09-300001567683cwen:CommonClassDMember2024-12-3100015676832023-12-3100015676832024-09-300001567683us-gaap:PreferredStockMember2024-12-310001567683us-gaap:CommonStockMember2024-12-310001567683us-gaap:AdditionalPaidInCapitalMember2024-12-310001567683us-gaap:RetainedEarningsMember2024-12-310001567683us-gaap:AccumulatedOtherComprehensiveIncomeMember2024-12-310001567683us-gaap:NoncontrollingInterestMember2024-12-310001567683us-gaap:RetainedEarningsMember2025-01-012025-03-310001567683us-gaap:NoncontrollingInterestMember2025-01-012025-03-3100015676832025-01-012025-03-310001567683us-gaap:AccumulatedOtherComprehensiveIncomeMember2025-01-012025-03-310001567683cwen:CEGMemberus-gaap:NoncontrollingInterestMember2025-01-012025-03-310001567683cwen:CEGMember2025-01-012025-03-310001567683cwen:TaxEquityInvestorsMemberus-gaap:NoncontrollingInterestMember2025-01-012025-03-310001567683cwen:TaxEquityInvestorsMember2025-01-012025-03-310001567683us-gaap:AdditionalPaidInCapitalMember2025-01-012025-03-310001567683cwen:CEGMemberus-gaap:RetainedEarningsMember2025-01-012025-03-310001567683us-gaap:PreferredStockMember2025-03-310001567683us-gaap:CommonStockMember2025-03-310001567683us-gaap:AdditionalPaidInCapitalMember2025-03-310001567683us-gaap:RetainedEarningsMember2025-03-310001567683us-gaap:AccumulatedOtherComprehensiveIncomeMember2025-03-310001567683us-gaap:NoncontrollingInterestMember2025-03-3100015676832025-03-310001567683us-gaap:RetainedEarningsMember2025-04-012025-06-300001567683us-gaap:NoncontrollingInterestMember2025-04-012025-06-3000015676832025-04-012025-06-300001567683us-gaap:AccumulatedOtherComprehensiveIncomeMember2025-04-012025-06-300001567683cwen:CEGMemberus-gaap:NoncontrollingInterestMember2025-04-012025-06-300001567683cwen:CEGMember2025-04-012025-06-300001567683cwen:TaxEquityInvestorsMemberus-gaap:NoncontrollingInterestMember2025-04-012025-06-300001567683cwen:TaxEquityInvestorsMember2025-04-012025-06-300001567683us-gaap:AdditionalPaidInCapitalMember2025-04-012025-06-300001567683cwen:CEGMemberus-gaap:RetainedEarningsMember2025-04-012025-06-300001567683us-gaap:PreferredStockMember2025-06-300001567683us-gaap:CommonStockMember2025-06-300001567683us-gaap:AdditionalPaidInCapitalMember2025-06-300001567683us-gaap:RetainedEarningsMember2025-06-300001567683us-gaap:AccumulatedOtherComprehensiveIncomeMember2025-06-300001567683us-gaap:NoncontrollingInterestMember2025-06-3000015676832025-06-300001567683us-gaap:RetainedEarningsMember2025-07-012025-09-300001567683us-gaap:NoncontrollingInterestMember2025-07-012025-09-300001567683us-gaap:AccumulatedOtherComprehensiveIncomeMember2025-07-012025-09-300001567683cwen:CEGMemberus-gaap:NoncontrollingInterestMember2025-07-012025-09-300001567683cwen:CEGMember2025-07-012025-09-300001567683cwen:TaxEquityInvestorsMemberus-gaap:NoncontrollingInterestMember2025-07-012025-09-300001567683cwen:TaxEquityInvestorsMember2025-07-012025-09-300001567683us-gaap:AdditionalPaidInCapitalMember2025-07-012025-09-300001567683cwen:CEGMemberus-gaap:RetainedEarningsMember2025-07-012025-09-300001567683us-gaap:PreferredStockMember2025-09-300001567683us-gaap:CommonStockMember2025-09-300001567683us-gaap:AdditionalPaidInCapitalMember2025-09-300001567683us-gaap:RetainedEarningsMember2025-09-300001567683us-gaap:AccumulatedOtherComprehensiveIncomeMember2025-09-300001567683us-gaap:NoncontrollingInterestMember2025-09-300001567683us-gaap:PreferredStockMember2023-12-310001567683us-gaap:CommonStockMember2023-12-310001567683us-gaap:AdditionalPaidInCapitalMember2023-12-310001567683us-gaap:RetainedEarningsMember2023-12-310001567683us-gaap:AccumulatedOtherComprehensiveIncomeMember2023-12-310001567683us-gaap:NoncontrollingInterestMember2023-12-310001567683us-gaap:RetainedEarningsMember2024-01-012024-03-310001567683us-gaap:NoncontrollingInterestMember2024-01-012024-03-3100015676832024-01-012024-03-310001567683us-gaap:AccumulatedOtherComprehensiveIncomeMember2024-01-012024-03-310001567683cwen:CEGMemberus-gaap:NoncontrollingInterestMember2024-01-012024-03-310001567683cwen:CEGMember2024-01-012024-03-310001567683cwen:TaxEquityInvestorsMemberus-gaap:NoncontrollingInterestMember2024-01-012024-03-310001567683cwen:TaxEquityInvestorsMember2024-01-012024-03-310001567683us-gaap:AdditionalPaidInCapitalMember2024-01-012024-03-310001567683cwen:CEGMemberus-gaap:RetainedEarningsMember2024-01-012024-03-310001567683us-gaap:PreferredStockMember2024-03-310001567683us-gaap:CommonStockMember2024-03-310001567683us-gaap:AdditionalPaidInCapitalMember2024-03-310001567683us-gaap:RetainedEarningsMember2024-03-310001567683us-gaap:AccumulatedOtherComprehensiveIncomeMember2024-03-310001567683us-gaap:NoncontrollingInterestMember2024-03-3100015676832024-03-310001567683us-gaap:RetainedEarningsMember2024-04-012024-06-300001567683us-gaap:NoncontrollingInterestMember2024-04-012024-06-3000015676832024-04-012024-06-300001567683cwen:CEGMemberus-gaap:NoncontrollingInterestMember2024-04-012024-06-300001567683cwen:CEGMember2024-04-012024-06-300001567683cwen:TaxEquityInvestorsMemberus-gaap:NoncontrollingInterestMember2024-04-012024-06-300001567683cwen:TaxEquityInvestorsMember2024-04-012024-06-300001567683us-gaap:AdditionalPaidInCapitalMember2024-04-012024-06-300001567683cwen:CEGMemberus-gaap:RetainedEarningsMember2024-04-012024-06-300001567683us-gaap:PreferredStockMember2024-06-300001567683us-gaap:CommonStockMember2024-06-300001567683us-gaap:AdditionalPaidInCapitalMember2024-06-300001567683us-gaap:RetainedEarningsMember2024-06-300001567683us-gaap:AccumulatedOtherComprehensiveIncomeMember2024-06-300001567683us-gaap:NoncontrollingInterestMember2024-06-3000015676832024-06-300001567683us-gaap:RetainedEarningsMember2024-07-012024-09-300001567683us-gaap:NoncontrollingInterestMember2024-07-012024-09-300001567683us-gaap:AccumulatedOtherComprehensiveIncomeMember2024-07-012024-09-300001567683cwen:CEGMemberus-gaap:NoncontrollingInterestMember2024-07-012024-09-300001567683cwen:CEGMember2024-07-012024-09-300001567683cwen:TaxEquityInvestorsMemberus-gaap:NoncontrollingInterestMember2024-07-012024-09-300001567683cwen:TaxEquityInvestorsMember2024-07-012024-09-300001567683us-gaap:AdditionalPaidInCapitalMember2024-07-012024-09-300001567683cwen:CEGMemberus-gaap:RetainedEarningsMember2024-07-012024-09-300001567683us-gaap:PreferredStockMember2024-09-300001567683us-gaap:CommonStockMember2024-09-300001567683us-gaap:AdditionalPaidInCapitalMember2024-09-300001567683us-gaap:RetainedEarningsMember2024-09-300001567683us-gaap:AccumulatedOtherComprehensiveIncomeMember2024-09-300001567683us-gaap:NoncontrollingInterestMember2024-09-300001567683cwen:ConventionalGenerationUtilityScaleSolarDistributedSolarandWindMember2025-09-300001567683cwen:GenerationalFacilitiesAndDistrictEnergySystemsMember2025-09-300001567683cwen:ClearwayEnergyInc.Membercwen:ClearwayEnergyLLCMember2025-01-012025-09-300001567683cwen:ClearwayEnergyLLCMembercwen:CEGMember2025-01-012025-09-300001567683cwen:ClearwayEnergyInc.Membercwen:CEGMember2025-01-012025-09-300001567683cwen:ClearwayEnergyInc.Membercwen:PublicShareholdersMember2025-01-012025-09-300001567683cwen:ProjectLevelSubsidiariesMember2025-09-300001567683cwen:ProjectLevelSubsidiariesMember2024-12-310001567683cwen:OperatingFundsMember2025-09-300001567683cwen:LongTermDebtCurrentMember2025-09-300001567683cwen:DebtServiceObligationsMember2025-09-300001567683us-gaap:CashDistributionMember2025-09-300001567683us-gaap:CommonClassAMember2025-04-012025-06-300001567683us-gaap:CommonClassAMember2025-01-012025-03-310001567683us-gaap:CommonClassCMember2025-04-012025-06-300001567683us-gaap:CommonClassCMember2025-01-012025-03-310001567683us-gaap:CommonClassAMemberus-gaap:SubsequentEventMember2025-11-032025-11-030001567683us-gaap:CommonClassBMemberus-gaap:SubsequentEventMember2025-11-032025-11-030001567683us-gaap:CommonClassCMemberus-gaap:SubsequentEventMember2025-11-032025-11-030001567683cwen:CommonClassDMemberus-gaap:SubsequentEventMember2025-11-032025-11-030001567683cwen:ClearwayEnergyLLCMemberus-gaap:CommonClassBMember2025-07-012025-09-300001567683cwen:ClearwayEnergyLLCMemberus-gaap:CommonClassBMember2025-04-012025-06-300001567683cwen:ClearwayEnergyLLCMemberus-gaap:CommonClassBMember2025-01-012025-03-310001567683cwen:ClearwayEnergyLLCMembercwen:CommonClassDMember2025-07-012025-09-300001567683cwen:ClearwayEnergyLLCMembercwen:CommonClassDMember2025-04-012025-06-300001567683cwen:ClearwayEnergyLLCMembercwen:CommonClassDMember2025-01-012025-03-310001567683cwen:CEGMember2025-06-102025-06-1000015676832025-06-102025-06-100001567683cwen:RedeemableNoncontrollingInterestMember2024-12-310001567683cwen:RedeemableNoncontrollingInterestMember2025-01-012025-09-300001567683cwen:RedeemableNoncontrollingInterestMember2025-09-300001567683us-gaap:OperatingSegmentsMembercwen:EnergyRevenueMembercwen:FlexibleGenerationMember2025-07-012025-09-300001567683us-gaap:OperatingSegmentsMembercwen:EnergyRevenueMembercwen:RenewablesAndStorageMember2025-07-012025-09-300001567683us-gaap:OperatingSegmentsMembercwen:EnergyRevenueMember2025-07-012025-09-300001567683us-gaap:OperatingSegmentsMembercwen:CapacityRevenueMembercwen:FlexibleGenerationMember2025-07-012025-09-300001567683us-gaap:OperatingSegmentsMembercwen:CapacityRevenueMembercwen:RenewablesAndStorageMember2025-07-012025-09-300001567683us-gaap:OperatingSegmentsMembercwen:CapacityRevenueMember2025-07-012025-09-300001567683us-gaap:OperatingSegmentsMembercwen:ProductsAndServicesOtherMembercwen:FlexibleGenerationMember2025-07-012025-09-300001567683us-gaap:OperatingSegmentsMembercwen:ProductsAndServicesOtherMembercwen:RenewablesAndStorageMember2025-07-012025-09-300001567683us-gaap:OperatingSegmentsMembercwen:ProductsAndServicesOtherMember2025-07-012025-09-300001567683us-gaap:OperatingSegmentsMembercwen:FlexibleGenerationMember2025-07-012025-09-300001567683us-gaap:OperatingSegmentsMembercwen:RenewablesAndStorageMember2025-07-012025-09-300001567683us-gaap:OperatingSegmentsMember2025-07-012025-09-300001567683us-gaap:OperatingSegmentsMembercwen:EnergyRevenueMembercwen:FlexibleGenerationMember2024-07-012024-09-300001567683us-gaap:OperatingSegmentsMembercwen:EnergyRevenueMembercwen:RenewablesAndStorageMember2024-07-012024-09-300001567683us-gaap:OperatingSegmentsMembercwen:EnergyRevenueMember2024-07-012024-09-300001567683us-gaap:OperatingSegmentsMembercwen:CapacityRevenueMembercwen:FlexibleGenerationMember2024-07-012024-09-300001567683us-gaap:OperatingSegmentsMembercwen:CapacityRevenueMembercwen:RenewablesAndStorageMember2024-07-012024-09-300001567683us-gaap:OperatingSegmentsMembercwen:CapacityRevenueMember2024-07-012024-09-300001567683us-gaap:OperatingSegmentsMembercwen:ProductsAndServicesOtherMembercwen:FlexibleGenerationMember2024-07-012024-09-300001567683us-gaap:OperatingSegmentsMembercwen:ProductsAndServicesOtherMembercwen:RenewablesAndStorageMember2024-07-012024-09-300001567683us-gaap:OperatingSegmentsMembercwen:ProductsAndServicesOtherMember2024-07-012024-09-300001567683us-gaap:OperatingSegmentsMembercwen:FlexibleGenerationMember2024-07-012024-09-300001567683us-gaap:OperatingSegmentsMembercwen:RenewablesAndStorageMember2024-07-012024-09-300001567683us-gaap:OperatingSegmentsMember2024-07-012024-09-300001567683us-gaap:OperatingSegmentsMembercwen:EnergyRevenueMembercwen:FlexibleGenerationMember2025-01-012025-09-300001567683us-gaap:OperatingSegmentsMembercwen:EnergyRevenueMembercwen:RenewablesAndStorageMember2025-01-012025-09-300001567683us-gaap:OperatingSegmentsMembercwen:EnergyRevenueMember2025-01-012025-09-300001567683us-gaap:OperatingSegmentsMembercwen:CapacityRevenueMembercwen:FlexibleGenerationMember2025-01-012025-09-300001567683us-gaap:OperatingSegmentsMembercwen:CapacityRevenueMembercwen:RenewablesAndStorageMember2025-01-012025-09-300001567683us-gaap:OperatingSegmentsMembercwen:CapacityRevenueMember2025-01-012025-09-300001567683us-gaap:OperatingSegmentsMembercwen:ProductsAndServicesOtherMembercwen:FlexibleGenerationMember2025-01-012025-09-300001567683us-gaap:OperatingSegmentsMembercwen:ProductsAndServicesOtherMembercwen:RenewablesAndStorageMember2025-01-012025-09-300001567683us-gaap:OperatingSegmentsMembercwen:ProductsAndServicesOtherMember2025-01-012025-09-300001567683us-gaap:OperatingSegmentsMembercwen:FlexibleGenerationMember2025-01-012025-09-300001567683us-gaap:OperatingSegmentsMembercwen:RenewablesAndStorageMember2025-01-012025-09-300001567683us-gaap:OperatingSegmentsMember2025-01-012025-09-300001567683us-gaap:OperatingSegmentsMembercwen:EnergyRevenueMembercwen:FlexibleGenerationMember2024-01-012024-09-300001567683us-gaap:OperatingSegmentsMembercwen:EnergyRevenueMembercwen:RenewablesAndStorageMember2024-01-012024-09-300001567683us-gaap:OperatingSegmentsMembercwen:EnergyRevenueMember2024-01-012024-09-300001567683us-gaap:OperatingSegmentsMembercwen:CapacityRevenueMembercwen:FlexibleGenerationMember2024-01-012024-09-300001567683us-gaap:OperatingSegmentsMembercwen:CapacityRevenueMembercwen:RenewablesAndStorageMember2024-01-012024-09-300001567683us-gaap:OperatingSegmentsMembercwen:CapacityRevenueMember2024-01-012024-09-300001567683us-gaap:OperatingSegmentsMembercwen:ProductsAndServicesOtherMembercwen:FlexibleGenerationMember2024-01-012024-09-300001567683us-gaap:OperatingSegmentsMembercwen:ProductsAndServicesOtherMembercwen:RenewablesAndStorageMember2024-01-012024-09-300001567683us-gaap:OperatingSegmentsMembercwen:ProductsAndServicesOtherMember2024-01-012024-09-300001567683us-gaap:OperatingSegmentsMembercwen:FlexibleGenerationMember2024-01-012024-09-300001567683us-gaap:OperatingSegmentsMembercwen:RenewablesAndStorageMember2024-01-012024-09-300001567683us-gaap:OperatingSegmentsMember2024-01-012024-09-300001567683us-gaap:CustomerContractsMember2025-09-300001567683us-gaap:CustomerContractsMember2024-12-310001567683us-gaap:LeaseAgreementsMember2025-09-300001567683us-gaap:LeaseAgreementsMember2024-12-310001567683cwen:HoneycombPortfolioDropDownMembercwen:HoneycombTEHoldcoLLCMemberus-gaap:AlternativeEnergyMemberus-gaap:SubsequentEventMember2025-10-152025-10-150001567683cwen:HoneycombPortfolioDropDownMembercwen:HoneycombTEHoldcoLLCMemberus-gaap:AlternativeEnergyMemberus-gaap:SubsequentEventMember2025-10-150001567683cwen:HoneycombPortfolioDropDownMembercwen:HoneycombTEHoldcoLLCMembercwen:TaxEquityInvestorsMemberus-gaap:SubsequentEventMember2025-10-152025-10-150001567683cwen:HoneycombPortfolioDropDownMembercwen:HoneycombTEHoldcoLLCMembercwen:ClearwayRenewLLCMemberus-gaap:SubsequentEventMember2025-10-152025-10-150001567683cwen:HoneycombPortfolioDropDownMembercwen:TaxEquityInvestorsMemberus-gaap:SubsequentEventMembercwen:HoneycombTEHoldcoLLCMembercwen:ClearwayRenewLLCMember2025-10-152025-10-150001567683cwen:HoneycombPortfolioDropDownMembercwen:HoneycombTEHoldcoLLCMemberus-gaap:SubsequentEventMember2025-10-152025-10-150001567683cwen:Daggett1DropDownMembercwen:LVDaggettParentHoldcoLLCMemberus-gaap:AlternativeEnergyMember2025-04-290001567683cwen:Daggett1DropDownMembercwen:LVDaggettParentHoldcoLLCMemberus-gaap:AlternativeEnergyMember2025-04-292025-04-290001567683cwen:Daggett1DropDownMembercwen:LVDaggettParentHoldcoLLCMember2025-09-192025-09-190001567683cwen:Daggett1DropDownMembercwen:LVDaggettParentHoldcoLLCMember2025-04-292025-04-290001567683cwen:Daggett1DropDownMembercwen:LVDaggettParentHoldcoLLCMemberus-gaap:SubsequentEventMember2025-10-152025-10-150001567683cwen:Daggett1DropDownMembercwen:CashEquityBridgeLoanMember2025-04-290001567683cwen:Daggett1DropDownMemberus-gaap:ConstructionLoansMember2025-04-292025-04-290001567683cwen:Daggett1DropDownMembercwen:TaxEquityBridgeLoanMember2025-04-292025-04-290001567683cwen:Daggett1DropDownMember2025-04-290001567683cwen:LunaValleyDropDownMembercwen:LVDaggettParentHoldcoLLCMembercwen:LunaValleyClassBMemberus-gaap:AlternativeEnergyMember2025-04-290001567683cwen:LunaValleyDropDownMembercwen:LVDaggettParentHoldcoLLCMembercwen:LunaValleyClassBMemberus-gaap:AlternativeEnergyMember2025-04-292025-04-290001567683cwen:LVDaggettParentHoldcoLLCMembercwen:LunaValleyDropDownMembercwen:LVDaggettParentHoldcoLLCMember2025-04-292025-04-290001567683cwen:LunaValleyDropDownMembercwen:LVDaggettParentHoldcoLLCMember2025-04-292025-04-290001567683cwen:LunaValleyDropDownMembercwen:LVDaggettParentHoldcoLLCMemberus-gaap:SubsequentEventMember2025-10-152025-10-150001567683cwen:LunaValleyDropDownMembercwen:CashEquityBridgeLoanMember2025-04-290001567683cwen:LunaValleyDropDownMemberus-gaap:ConstructionLoansMember2025-04-292025-04-290001567683cwen:LunaValleyDropDownMembercwen:CashEquityBridgeLoanMember2025-04-292025-04-290001567683cwen:LunaValleyDropDownMembercwen:TaxEquityBridgeLoanMember2025-04-292025-04-290001567683cwen:LunaValleyDropDownMember2025-04-290001567683cwen:RosamondSouthIDropDownMembercwen:RosieSouthTargetCoLLCMember2025-03-200001567683cwen:RosamondSouthIDropDownMembercwen:RosieSouthTargetCoLLCMember2025-03-202025-03-200001567683cwen:RosamondSouthIDropDownMembercwen:RosieSouthTargetCoLLCMembercwen:ClearwayRenewLLCMember2025-03-202025-03-200001567683cwen:RosamondSouthInvestmentLLCMembercwen:RosamondSouthIDropDownMembercwen:ClearwayRenewLLCMember2025-08-132025-08-130001567683cwen:RosamondSouthInvestmentLLCMembercwen:RosamondSouthIDropDownMembercwen:CashEquityInvestorMembercwen:ClearwayRenewLLCMember2025-08-132025-08-130001567683cwen:RosamondSouthIDropDownMember2025-03-202025-03-200001567683cwen:RosieSouthTargetCoMembercwen:RosamondSouthIDropDownMember2025-08-132025-08-130001567683cwen:RosamondSouthIDropDownMembercwen:CashEquityBridgeLoanMember2025-03-200001567683cwen:RosamondSouthIDropDownMemberus-gaap:ConstructionLoansMember2025-03-202025-03-200001567683cwen:RosamondSouthIDropDownMembercwen:CashEquityBridgeLoanMember2025-03-202025-03-200001567683cwen:RosamondSouthIDropDownMembercwen:TaxEquityBridgeLoanMember2025-03-202025-03-200001567683cwen:RosamondSouthIDropDownMember2025-03-200001567683cwen:CatalinaSolarAcquisitionMembercwen:CatalinaSolarInvestmentLLCMember2025-07-160001567683cwen:CatalinaSolarAcquisitionMembercwen:CatalinaSolarInvestmentLLCMember2025-07-162025-07-160001567683cwen:CatalinaSolarAcquisitionMembercwen:CatalinaSolarInvestmentLLCMemberus-gaap:AlternativeEnergyMember2025-01-012025-09-300001567683cwen:PineForestDropDownMembercwen:PineForestCEClassAOwnerLLCMemberus-gaap:AlternativeEnergyMember2025-06-100001567683cwen:PineForestDropDownMembercwen:PineForestCEClassAOwnerLLCMember2025-06-102025-06-100001567683cwen:PineForestDropDownMembercwen:PineForestCEClassAOwnerLLCMembercwen:CashEquityInvestorMembercwen:ClearwayRenewLLCMember2025-06-102025-06-100001567683cwen:PineForestDropDownMembercwen:PineForestTEClassAMember2025-06-102025-06-100001567683cwen:PineForestTargetCoMembercwen:PineForestDropDownMembercwen:PineForestCEClassAOwnerLLCMembercwen:ClearwayRenewLLCMember2025-06-102025-06-100001567683cwen:PineForestCEClassAOwnerLLCMembercwen:PineForestDropDownMembercwen:PineForestCEClassAOwnerLLCMembercwen:ClearwayRenewLLCMember2025-06-102025-06-100001567683cwen:PineForestTargetCoMembercwen:PineForestDropDownMembercwen:PineForestCEClassAOwnerLLCMember2025-06-102025-06-100001567683cwen:PineForestDropDownMembercwen:PineForestCEClassAOwnerLLCMembercwen:CashEquityBridgeLoanMember2025-06-100001567683cwen:PineForestDropDownMembercwen:PineForestCEClassAOwnerLLCMemberus-gaap:ConstructionLoansMember2025-06-102025-06-100001567683cwen:PineForestDropDownMembercwen:PineForestCEClassAOwnerLLCMembercwen:CashEquityBridgeLoanMember2025-06-102025-06-100001567683cwen:PineForestDropDownMembercwen:PineForestCEClassAOwnerLLCMembercwen:TaxEquityBridgeLoanMember2025-06-102025-06-100001567683cwen:PineForestDropDownMembercwen:PineForestCEClassAOwnerLLCMembercwen:TaxCreditTransferBridgeLoanMember2025-06-102025-06-100001567683cwen:PineForestDropDownMembercwen:PineForestCEClassAOwnerLLCMember2025-06-100001567683cwen:TuolumneWindAcquisitionMembercwen:WashingtonWindLLCMemberus-gaap:AlternativeEnergyMember2025-04-290001567683cwen:TuolumneWindAcquisitionMembercwen:WashingtonWindLLCMemberus-gaap:AlternativeEnergyMember2025-04-292025-04-290001567683cwen:TuolumneWindAcquisitionMembercwen:WashingtonWindLLCMemberus-gaap:AlternativeEnergyMember2025-01-012025-09-300001567683cwen:TuolumneWindAcquisitionMembercwen:WashingtonWindLLCMember2025-04-292025-04-290001567683us-gaap:DiscontinuedOperationsDisposedOfBySaleMembercwen:Mt.StormSaleToClearwayRenewMembercwen:WVWindHoldCoLLCMemberus-gaap:SubsequentEventMember2025-10-020001567683us-gaap:DiscontinuedOperationsDisposedOfBySaleMembercwen:Mt.StormSaleToClearwayRenewMembercwen:WVWindHoldCoLLCMemberus-gaap:SubsequentEventMember2025-10-022025-10-020001567683cwen:AvenalMember2025-09-300001567683cwen:DesertSunlightMember2025-09-300001567683cwen:ElkhornRidgeMember2025-09-300001567683cwen:GenConnEnergyLlcMember2025-09-300001567683cwen:SanJuanMesaMember2025-09-300001567683cwen:GoldenPumaFundLLCMember2025-08-110001567683cwen:GoldenPumaFundLLCMember2025-08-112025-08-110001567683cwen:PineForestTargetCoMember2025-06-100001567683cwen:RosieSouthTargetCoMember2025-03-200001567683us-gaap:VariableInterestEntityNotPrimaryBeneficiaryMember2025-09-300001567683us-gaap:VariableInterestEntityNotPrimaryBeneficiaryMember2024-12-310001567683us-gaap:CarryingReportedAmountFairValueDisclosureMember2025-09-300001567683us-gaap:EstimateOfFairValueFairValueDisclosureMember2025-09-300001567683us-gaap:CarryingReportedAmountFairValueDisclosureMember2024-12-310001567683us-gaap:EstimateOfFairValueFairValueDisclosureMember2024-12-310001567683us-gaap:EstimateOfFairValueFairValueDisclosureMemberus-gaap:FairValueInputsLevel2Member2025-09-300001567683us-gaap:EstimateOfFairValueFairValueDisclosureMemberus-gaap:FairValueInputsLevel3Member2025-09-300001567683us-gaap:EstimateOfFairValueFairValueDisclosureMemberus-gaap:FairValueInputsLevel2Member2024-12-310001567683us-gaap:EstimateOfFairValueFairValueDisclosureMemberus-gaap:FairValueInputsLevel3Member2024-12-310001567683us-gaap:CommodityContractMemberus-gaap:FairValueMeasurementsRecurringMemberus-gaap:FairValueInputsLevel2Member2025-09-300001567683us-gaap:CommodityContractMemberus-gaap:FairValueMeasurementsRecurringMemberus-gaap:FairValueInputsLevel3Member2025-09-300001567683us-gaap:CommodityContractMemberus-gaap:FairValueMeasurementsRecurringMemberus-gaap:FairValueInputsLevel2Member2024-12-310001567683us-gaap:CommodityContractMemberus-gaap:FairValueMeasurementsRecurringMemberus-gaap:FairValueInputsLevel3Member2024-12-310001567683us-gaap:InterestRateContractMemberus-gaap:FairValueMeasurementsRecurringMemberus-gaap:FairValueInputsLevel2Member2025-09-300001567683us-gaap:InterestRateContractMemberus-gaap:FairValueMeasurementsRecurringMemberus-gaap:FairValueInputsLevel3Member2025-09-300001567683us-gaap:InterestRateContractMemberus-gaap:FairValueMeasurementsRecurringMemberus-gaap:FairValueInputsLevel2Member2024-12-310001567683us-gaap:InterestRateContractMemberus-gaap:FairValueMeasurementsRecurringMemberus-gaap:FairValueInputsLevel3Member2024-12-310001567683cwen:SolarRenewableEnergyCreditsAndOtherFinancialInstrumentsMemberus-gaap:FairValueMeasurementsRecurringMemberus-gaap:FairValueInputsLevel2Member2025-09-300001567683cwen:SolarRenewableEnergyCreditsAndOtherFinancialInstrumentsMemberus-gaap:FairValueMeasurementsRecurringMemberus-gaap:FairValueInputsLevel3Member2025-09-300001567683cwen:SolarRenewableEnergyCreditsAndOtherFinancialInstrumentsMemberus-gaap:FairValueMeasurementsRecurringMemberus-gaap:FairValueInputsLevel2Member2024-12-310001567683cwen:SolarRenewableEnergyCreditsAndOtherFinancialInstrumentsMemberus-gaap:FairValueMeasurementsRecurringMemberus-gaap:FairValueInputsLevel3Member2024-12-310001567683us-gaap:FairValueMeasurementsRecurringMemberus-gaap:FairValueInputsLevel2Member2025-09-300001567683us-gaap:FairValueMeasurementsRecurringMemberus-gaap:FairValueInputsLevel3Member2025-09-300001567683us-gaap:FairValueMeasurementsRecurringMemberus-gaap:FairValueInputsLevel2Member2024-12-310001567683us-gaap:FairValueMeasurementsRecurringMemberus-gaap:FairValueInputsLevel3Member2024-12-310001567683cwen:ElSegundoMarshLandingAndWalnutCreekNotesMemberus-gaap:CallOptionMember2025-09-300001567683cwen:ElSegundoMarshLandingAndWalnutCreekNotesMemberus-gaap:CallOptionMember2024-12-310001567683us-gaap:FairValueMeasurementsRecurringMember2025-06-300001567683us-gaap:FairValueMeasurementsRecurringMember2024-06-300001567683us-gaap:FairValueMeasurementsRecurringMember2024-12-310001567683us-gaap:FairValueMeasurementsRecurringMember2023-12-310001567683us-gaap:FairValueMeasurementsRecurringMember2025-07-012025-09-300001567683us-gaap:FairValueMeasurementsRecurringMember2024-07-012024-09-300001567683us-gaap:FairValueMeasurementsRecurringMember2025-01-012025-09-300001567683us-gaap:FairValueMeasurementsRecurringMember2024-01-012024-09-300001567683us-gaap:FairValueMeasurementsRecurringMember2025-09-300001567683us-gaap:FairValueMeasurementsRecurringMember2024-09-300001567683us-gaap:EnergyRelatedDerivativeMemberus-gaap:FairValueMeasurementsRecurringMemberus-gaap:FairValueInputsLevel3Memberus-gaap:ValuationTechniqueDiscountedCashFlowMember2025-09-300001567683us-gaap:EnergyRelatedDerivativeMemberus-gaap:FairValueMeasurementsRecurringMemberus-gaap:MeasurementInputCommodityForwardPriceMemberus-gaap:FairValueInputsLevel3Memberus-gaap:ValuationTechniqueDiscountedCashFlowMembersrt:MinimumMember2025-09-300001567683us-gaap:EnergyRelatedDerivativeMemberus-gaap:FairValueMeasurementsRecurringMemberus-gaap:MeasurementInputCommodityForwardPriceMemberus-gaap:FairValueInputsLevel3Memberus-gaap:ValuationTechniqueDiscountedCashFlowMembersrt:MaximumMember2025-09-300001567683us-gaap:EnergyRelatedDerivativeMemberus-gaap:FairValueMeasurementsRecurringMemberus-gaap:MeasurementInputCommodityForwardPriceMemberus-gaap:FairValueInputsLevel3Memberus-gaap:ValuationTechniqueDiscountedCashFlowMembersrt:WeightedAverageMember2025-09-300001567683us-gaap:CommodityOptionMemberus-gaap:FairValueMeasurementsRecurringMemberus-gaap:MeasurementInputCommodityForwardPriceMemberus-gaap:FairValueInputsLevel3Memberus-gaap:ValuationTechniqueOptionPricingModelMember2025-09-300001567683us-gaap:CommodityOptionMemberus-gaap:FairValueMeasurementsRecurringMemberus-gaap:MeasurementInputCommodityForwardPriceMemberus-gaap:FairValueInputsLevel3Memberus-gaap:ValuationTechniqueOptionPricingModelMembersrt:MinimumMember2025-09-300001567683us-gaap:CommodityOptionMemberus-gaap:FairValueMeasurementsRecurringMemberus-gaap:MeasurementInputCommodityForwardPriceMemberus-gaap:FairValueInputsLevel3Memberus-gaap:ValuationTechniqueOptionPricingModelMembersrt:MaximumMember2025-09-300001567683us-gaap:CommodityOptionMemberus-gaap:FairValueMeasurementsRecurringMemberus-gaap:MeasurementInputCommodityForwardPriceMemberus-gaap:FairValueInputsLevel3Memberus-gaap:ValuationTechniqueOptionPricingModelMembersrt:WeightedAverageMember2025-09-300001567683us-gaap:FairValueMeasurementsRecurringMemberus-gaap:MeasurementInputCommodityForwardPriceMemberus-gaap:FairValueInputsLevel3Memberus-gaap:ValuationTechniqueOptionPricingModelMembersrt:MinimumMember2025-09-300001567683us-gaap:FairValueMeasurementsRecurringMemberus-gaap:MeasurementInputCommodityForwardPriceMemberus-gaap:FairValueInputsLevel3Memberus-gaap:ValuationTechniqueOptionPricingModelMembersrt:MaximumMember2025-09-300001567683us-gaap:FairValueMeasurementsRecurringMemberus-gaap:MeasurementInputCommodityForwardPriceMemberus-gaap:FairValueInputsLevel3Memberus-gaap:ValuationTechniqueOptionPricingModelMembersrt:WeightedAverageMember2025-09-300001567683cwen:SolarRenewableEnergyCreditsAndOtherFinancialInstrumentsMemberus-gaap:FairValueMeasurementsRecurringMemberus-gaap:FairValueInputsLevel3Memberus-gaap:ValuationTechniqueDiscountedCashFlowMember2025-09-300001567683cwen:SolarRenewableEnergyCreditsAndOtherFinancialInstrumentsMemberus-gaap:FairValueMeasurementsRecurringMemberus-gaap:MeasurementInputCommodityForwardPriceMemberus-gaap:FairValueInputsLevel3Memberus-gaap:ValuationTechniqueDiscountedCashFlowMembersrt:MinimumMember2025-09-300001567683cwen:SolarRenewableEnergyCreditsAndOtherFinancialInstrumentsMemberus-gaap:FairValueMeasurementsRecurringMemberus-gaap:MeasurementInputCommodityForwardPriceMemberus-gaap:FairValueInputsLevel3Memberus-gaap:ValuationTechniqueDiscountedCashFlowMembersrt:MaximumMember2025-09-300001567683cwen:SolarRenewableEnergyCreditsAndOtherFinancialInstrumentsMemberus-gaap:FairValueMeasurementsRecurringMemberus-gaap:MeasurementInputCommodityForwardPriceMemberus-gaap:FairValueInputsLevel3Memberus-gaap:ValuationTechniqueDiscountedCashFlowMembersrt:WeightedAverageMember2025-09-300001567683us-gaap:CommodityOptionMembercwen:PowerMemberus-gaap:ShortMember2025-01-012025-09-300001567683us-gaap:CommodityOptionMembercwen:PowerMemberus-gaap:ShortMember2024-01-012024-12-310001567683us-gaap:CommodityOptionMembersrt:NaturalGasReservesMemberus-gaap:ShortMember2025-01-012025-09-300001567683us-gaap:CommodityOptionMembersrt:NaturalGasReservesMemberus-gaap:ShortMember2024-01-012024-12-310001567683cwen:InterestMemberus-gaap:LongMember2025-09-300001567683cwen:InterestMemberus-gaap:LongMember2024-12-310001567683cwen:InterestRateContractCurrentMemberus-gaap:DesignatedAsHedgingInstrumentMember2025-09-300001567683cwen:InterestRateContractCurrentMemberus-gaap:DesignatedAsHedgingInstrumentMember2024-12-310001567683cwen:InterestRateContractNonCurrentMemberus-gaap:DesignatedAsHedgingInstrumentMember2025-09-300001567683cwen:InterestRateContractNonCurrentMemberus-gaap:DesignatedAsHedgingInstrumentMember2024-12-310001567683us-gaap:DesignatedAsHedgingInstrumentMember2025-09-300001567683us-gaap:DesignatedAsHedgingInstrumentMember2024-12-310001567683cwen:InterestRateContractCurrentMemberus-gaap:NondesignatedMember2025-09-300001567683cwen:InterestRateContractCurrentMemberus-gaap:NondesignatedMember2024-12-310001567683cwen:InterestRateContractNonCurrentMemberus-gaap:NondesignatedMember2025-09-300001567683cwen:InterestRateContractNonCurrentMemberus-gaap:NondesignatedMember2024-12-310001567683cwen:CommodityContractCurrentMemberus-gaap:NondesignatedMember2025-09-300001567683cwen:CommodityContractCurrentMemberus-gaap:NondesignatedMember2024-12-310001567683cwen:CommodityContractLongTermMemberus-gaap:NondesignatedMember2025-09-300001567683cwen:CommodityContractLongTermMemberus-gaap:NondesignatedMember2024-12-310001567683us-gaap:NondesignatedMember2025-09-300001567683us-gaap:NondesignatedMember2024-12-310001567683us-gaap:CommodityContractMember2025-09-300001567683us-gaap:InterestRateContractMember2025-09-300001567683us-gaap:CommodityContractMember2024-12-310001567683us-gaap:InterestRateContractMember2024-12-310001567683us-gaap:AccumulatedGainLossNetCashFlowHedgeParentMember2025-06-300001567683us-gaap:AccumulatedGainLossNetCashFlowHedgeParentMember2024-06-300001567683us-gaap:AccumulatedGainLossNetCashFlowHedgeParentMember2024-12-310001567683us-gaap:AccumulatedGainLossNetCashFlowHedgeParentMember2023-12-310001567683cwen:RosamondSouthIDropDownMemberus-gaap:AccumulatedForeignCurrencyAdjustmentIncludingPortionAttributableToNoncontrollingInterestMember2025-07-012025-09-300001567683cwen:RosamondSouthIDropDownMemberus-gaap:AccumulatedForeignCurrencyAdjustmentIncludingPortionAttributableToNoncontrollingInterestMember2024-07-012024-09-300001567683cwen:RosamondSouthIDropDownMemberus-gaap:AccumulatedForeignCurrencyAdjustmentIncludingPortionAttributableToNoncontrollingInterestMember2025-01-012025-09-300001567683cwen:RosamondSouthIDropDownMemberus-gaap:AccumulatedForeignCurrencyAdjustmentIncludingPortionAttributableToNoncontrollingInterestMember2024-01-012024-09-300001567683cwen:Daggett1DropDownMemberus-gaap:AccumulatedForeignCurrencyAdjustmentIncludingPortionAttributableToNoncontrollingInterestMember2025-07-012025-09-300001567683cwen:Daggett1DropDownMemberus-gaap:AccumulatedForeignCurrencyAdjustmentIncludingPortionAttributableToNoncontrollingInterestMember2024-07-012024-09-300001567683cwen:Daggett1DropDownMemberus-gaap:AccumulatedForeignCurrencyAdjustmentIncludingPortionAttributableToNoncontrollingInterestMember2025-01-012025-09-300001567683cwen:Daggett1DropDownMemberus-gaap:AccumulatedForeignCurrencyAdjustmentIncludingPortionAttributableToNoncontrollingInterestMember2024-01-012024-09-300001567683cwen:LunaValleyDropDownMemberus-gaap:AccumulatedForeignCurrencyAdjustmentIncludingPortionAttributableToNoncontrollingInterestMember2025-07-012025-09-300001567683cwen:LunaValleyDropDownMemberus-gaap:AccumulatedForeignCurrencyAdjustmentIncludingPortionAttributableToNoncontrollingInterestMember2024-07-012024-09-300001567683cwen:LunaValleyDropDownMemberus-gaap:AccumulatedForeignCurrencyAdjustmentIncludingPortionAttributableToNoncontrollingInterestMember2025-01-012025-09-300001567683cwen:LunaValleyDropDownMemberus-gaap:AccumulatedForeignCurrencyAdjustmentIncludingPortionAttributableToNoncontrollingInterestMember2024-01-012024-09-300001567683cwen:PineForestDropDownMemberus-gaap:AccumulatedForeignCurrencyAdjustmentIncludingPortionAttributableToNoncontrollingInterestMember2025-07-012025-09-300001567683cwen:PineForestDropDownMemberus-gaap:AccumulatedForeignCurrencyAdjustmentIncludingPortionAttributableToNoncontrollingInterestMember2024-07-012024-09-300001567683cwen:PineForestDropDownMemberus-gaap:AccumulatedForeignCurrencyAdjustmentIncludingPortionAttributableToNoncontrollingInterestMember2025-01-012025-09-300001567683cwen:PineForestDropDownMemberus-gaap:AccumulatedForeignCurrencyAdjustmentIncludingPortionAttributableToNoncontrollingInterestMember2024-01-012024-09-300001567683us-gaap:AccumulatedForeignCurrencyAdjustmentIncludingPortionAttributableToNoncontrollingInterestMember2025-07-012025-09-300001567683us-gaap:AccumulatedForeignCurrencyAdjustmentIncludingPortionAttributableToNoncontrollingInterestMember2024-07-012024-09-300001567683us-gaap:AccumulatedForeignCurrencyAdjustmentIncludingPortionAttributableToNoncontrollingInterestMember2025-01-012025-09-300001567683us-gaap:AccumulatedForeignCurrencyAdjustmentIncludingPortionAttributableToNoncontrollingInterestMember2024-01-012024-09-300001567683us-gaap:AccumulatedGainLossNetCashFlowHedgeParentMember2025-09-300001567683us-gaap:AccumulatedGainLossNetCashFlowHedgeParentMember2024-09-300001567683us-gaap:AociAttributableToNoncontrollingInterestMember2025-09-300001567683us-gaap:AociAttributableToNoncontrollingInterestMember2024-09-300001567683cwen:RosamondSouthIDropDownMembercwen:ClearwayEnergyLLCMember2025-01-012025-09-300001567683cwen:RosamondSouthIDropDownMemberus-gaap:NoncontrollingInterestMember2025-01-012025-09-300001567683cwen:Daggett1DropDownMembercwen:ClearwayEnergyLLCMember2025-01-012025-09-300001567683cwen:Daggett1DropDownMemberus-gaap:NoncontrollingInterestMember2025-01-012025-09-300001567683cwen:LunaValleyDropDownMembercwen:ClearwayEnergyLLCMember2025-01-012025-09-300001567683cwen:LunaValleyDropDownMemberus-gaap:NoncontrollingInterestMember2025-01-012025-09-300001567683cwen:PineForestDropDownMembercwen:ClearwayEnergyLLCMember2025-01-012025-09-300001567683cwen:PineForestDropDownMemberus-gaap:NoncontrollingInterestMember2025-01-012025-09-300001567683us-gaap:InterestRateContractMember2025-07-012025-09-300001567683us-gaap:InterestRateContractMember2024-07-012024-09-300001567683us-gaap:InterestRateContractMember2025-01-012025-09-300001567683us-gaap:InterestRateContractMember2024-01-012024-09-300001567683us-gaap:EnergyRelatedDerivativeMember2025-07-012025-09-300001567683us-gaap:EnergyRelatedDerivativeMember2024-07-012024-09-300001567683us-gaap:EnergyRelatedDerivativeMember2025-01-012025-09-300001567683us-gaap:EnergyRelatedDerivativeMember2024-01-012024-09-300001567683us-gaap:CommodityOptionMember2025-07-012025-09-300001567683us-gaap:CommodityOptionMember2024-07-012024-09-300001567683us-gaap:CommodityOptionMember2025-01-012025-09-300001567683us-gaap:CommodityOptionMember2024-01-012024-09-300001567683us-gaap:SeniorNotesMember2025-09-300001567683us-gaap:SeniorNotesMember2024-12-310001567683us-gaap:SeniorNotesMembersrt:MinimumMember2025-09-300001567683us-gaap:SeniorNotesMembersrt:MaximumMember2025-09-300001567683cwen:ClearwayEnergyLLCAndClearwayEnergyOperatingLLCRevolvingCreditFacilityMember2025-09-300001567683cwen:ClearwayEnergyLLCAndClearwayEnergyOperatingLLCRevolvingCreditFacilityMember2024-12-310001567683cwen:ClearwayEnergyLLCAndClearwayEnergyOperatingLLCRevolvingCreditFacilityMember2025-01-012025-09-300001567683cwen:FixedRateMember2025-09-300001567683cwen:FixedRateMember2024-12-310001567683cwen:FixedRateMembersrt:MinimumMember2025-01-012025-09-300001567683cwen:FixedRateMembersrt:MaximumMember2025-01-012025-09-300001567683cwen:VariableRateMember2025-09-300001567683cwen:VariableRateMember2024-12-310001567683cwen:VariableRateMembersrt:MinimumMember2025-01-012025-09-300001567683cwen:VariableRateMembersrt:MaximumMember2025-01-012025-09-300001567683cwen:ClearwayEnergyLLCAndClearwayEnergyOperatingLLCRevolvingCreditFacilityMemberus-gaap:SubsequentEventMember2025-10-012025-10-310001567683cwen:ClearwayEnergyLLCAndClearwayEnergyOperatingLLCRevolvingCreditFacilityMemberus-gaap:SubsequentEventMember2025-10-310001567683us-gaap:LetterOfCreditMember2025-09-300001567683us-gaap:RevolvingCreditFacilityMember2025-09-300001567683cwen:Daggett1DropDownMembercwen:TaxEquityInvestorsMember2025-09-192025-09-190001567683cwen:Daggett1DropDownMemberus-gaap:ConstructionLoansMember2025-09-192025-09-190001567683cwen:Daggett1DropDownMembercwen:TaxEquityBridgeLoanMember2025-09-192025-09-190001567683cwen:Daggett1DropDownMember2025-09-192025-09-190001567683cwen:CEGMembercwen:Daggett1DropDownMember2025-09-192025-09-190001567683cwen:Daggett1DropDownMembercwen:ConstructionLoanMember2025-09-192025-09-190001567683cwen:Daggett1DropDownMemberus-gaap:ConstructionLoansMember2025-09-202025-09-300001567683cwen:LunaValleyDropDownMembercwen:TaxEquityInvestorsMember2025-04-292025-04-290001567683cwen:LunaValleyDropDownMembercwen:TaxEquityInvestorsMember2025-09-042025-09-040001567683cwen:CEGMembercwen:LunaValleyDropDownMember2025-09-042025-09-040001567683cwen:LunaValleyDropDownMemberus-gaap:ConstructionLoansMember2025-09-042025-09-040001567683cwen:LunaValleyDropDownMembercwen:CashEquityBridgeLoanMember2025-09-042025-09-040001567683cwen:LunaValleyDropDownMembercwen:TaxEquityBridgeLoanMember2025-09-042025-09-040001567683cwen:LunaValleyDropDownMember2025-09-042025-09-040001567683cwen:LunaValleyDropDownMembercwen:ConstructionLoanMember2025-09-042025-09-040001567683cwen:LunaValleyDropDownMemberus-gaap:ConstructionLoansMember2025-09-052025-09-300001567683cwen:CashEquityInvestorMembercwen:RosamondSouthIDropDownMember2025-03-202025-03-200001567683cwen:CEGMembercwen:RosamondSouthIDropDownMember2025-03-202025-03-200001567683cwen:RosamondSouthIDropDownMembercwen:TaxEquityInvestorsMember2025-08-142025-08-140001567683cwen:RosamondSouthIDropDownMemberus-gaap:ConstructionLoansMember2025-08-142025-08-140001567683cwen:RosamondSouthIDropDownMembercwen:TaxEquityBridgeLoanMember2025-08-142025-08-140001567683cwen:RosamondSouthIDropDownMember2025-08-142025-08-140001567683cwen:CEGMembercwen:RosamondSouthIDropDownMember2025-08-142025-08-140001567683cwen:RosamondSouthIDropDownMembercwen:ConstructionLoanMember2025-08-142025-08-140001567683cwen:RosamondSouthIDropDownMemberus-gaap:ConstructionLoansMember2025-08-152025-09-300001567683cwen:CEGMembercwen:RosamondSouthIDropDownMember2025-08-152025-09-300001567683cwen:PineForestDropDownMemberus-gaap:ConstructionLoansMember2025-06-102025-06-100001567683cwen:PineForestDropDownMembercwen:CashEquityBridgeLoanMember2025-06-102025-06-100001567683cwen:PineForestDropDownMembercwen:TaxEquityBridgeLoanMember2025-06-102025-06-100001567683cwen:PineForestDropDownMembercwen:TaxCreditTransferBridgeLoanMember2025-06-102025-06-100001567683cwen:PineForestDropDownMember2025-06-100001567683cwen:PineForestDropDownMembercwen:CashEquityInvestorMember2025-06-102025-06-100001567683cwen:PineForestDropDownMembercwen:CashEquityBridgeLoanMember2025-06-112025-09-300001567683cwen:DansMountainDropDownMembercwen:CashEquityInvestorMember2025-05-212025-05-210001567683cwen:CashEquityInvestorMembercwen:DansMountainDropDownMember2025-05-212025-05-210001567683cwen:DansMountainDropDownMembercwen:TaxEquityInvestorsMember2025-05-212025-05-210001567683cwen:DansMountainDropDownMembercwen:TaxEquityBridgeLoanMember2025-05-212025-05-210001567683cwen:DansMountainDropDownMembercwen:CashEquityBridgeLoanMember2025-05-212025-05-210001567683cwen:DansMountainDropDownMember2025-05-212025-05-210001567683cwen:CEGMembercwen:DansMountainDropDownMember2025-05-212025-05-210001567683cwen:DansMountainDropDownMemberus-gaap:ConstructionLoansMember2025-05-212025-05-210001567683cwen:DansMountainMembercwen:DansMountainDropDownMember2025-05-212025-05-210001567683cwen:TuolumneWindAcquisitionMember2025-04-290001567683cwen:TuolumneWindAcquisitionMemberus-gaap:LetterOfCreditMember2025-04-290001567683cwen:TuolumneWindAcquisitionMembercwen:TermLoanMember2025-04-292025-04-290001567683cwen:BuckthornSolarPortfolioLLCMembercwen:TermLoanMember2025-04-092025-04-090001567683cwen:BuckthornSolarPortfolioLLCMemberus-gaap:LetterOfCreditMember2025-04-092025-04-090001567683cwen:BuckthornSolarPortfolioLLCMember2025-04-092025-04-090001567683us-gaap:CorporateNonSegmentMember2025-07-012025-09-300001567683us-gaap:OperatingSegmentsMembercwen:FlexibleGenerationMember2025-09-300001567683us-gaap:OperatingSegmentsMembercwen:RenewablesAndStorageMember2025-09-300001567683us-gaap:CorporateNonSegmentMember2025-09-300001567683us-gaap:CorporateNonSegmentMember2024-07-012024-09-300001567683us-gaap:OperatingSegmentsMembercwen:FlexibleGenerationMember2024-09-300001567683us-gaap:OperatingSegmentsMembercwen:RenewablesAndStorageMember2024-09-300001567683us-gaap:CorporateNonSegmentMember2024-09-300001567683us-gaap:CorporateNonSegmentMember2025-01-012025-09-300001567683us-gaap:CorporateNonSegmentMember2024-01-012024-09-300001567683cwen:RENOMMemberus-gaap:RelatedPartyMember2025-07-012025-09-300001567683cwen:RENOMMemberus-gaap:RelatedPartyMember2024-07-012024-09-300001567683cwen:RENOMMemberus-gaap:RelatedPartyMember2025-01-012025-09-300001567683cwen:RENOMMemberus-gaap:RelatedPartyMember2024-01-012024-09-300001567683cwen:RENOMMemberus-gaap:RelatedPartyMember2025-09-300001567683cwen:RENOMMemberus-gaap:RelatedPartyMember2024-12-310001567683cwen:AdministrativeServicesAgreementMembersrt:AffiliatedEntityMember2025-09-300001567683cwen:AdministrativeServicesAgreementMembersrt:AffiliatedEntityMember2025-07-012025-09-300001567683cwen:AdministrativeServicesAgreementMembersrt:AffiliatedEntityMember2024-07-012024-09-300001567683cwen:AdministrativeServicesAgreementMembersrt:AffiliatedEntityMember2025-01-012025-09-300001567683cwen:AdministrativeServicesAgreementMembersrt:AffiliatedEntityMember2024-01-012024-09-300001567683cwen:AdministrativeServicesAgreementMembersrt:AffiliatedEntityMember2024-12-310001567683cwen:CEGMemberus-gaap:RelatedPartyMember2025-07-012025-09-300001567683cwen:CEGMemberus-gaap:RelatedPartyMember2024-07-012024-09-300001567683cwen:CEGMemberus-gaap:RelatedPartyMember2025-01-012025-09-300001567683cwen:CEGMemberus-gaap:RelatedPartyMember2024-01-012024-09-300001567683cwen:CEGMembersrt:AffiliatedEntityMember2025-09-300001567683cwen:CEGMembersrt:AffiliatedEntityMember2024-12-31
UNITED STATES SECURITIES AND EXCHANGE COMMISSION
Washington, D.C. 20549
FORM 10-Q | | | | | | | | |
| ☒ | Quarterly report pursuant to Section 13 or 15(d) of the Securities Exchange Act of 1934 |
For the quarterly period ended September 30, 2025
| | | | | |
| ☐ | Transition report pursuant to Section 13 or 15(d) of the Securities Exchange Act of 1934 |
Commission File Number: 001-36002
Clearway Energy, Inc.
(Exact name of registrant as specified in its charter) | | | | | | | | | | | |
| Delaware | | 46-1777204 |
(State or other jurisdiction of incorporation or organization) | | (I.R.S. Employer Identification No.) |
| | | |
| 300 Carnegie Center, Suite 300 | Princeton | New Jersey | 08540 |
| (Address of principal executive offices) | (Zip Code) |
(609) 608-1525
(Registrant’s telephone number, including area code)
Securities registered pursuant to Section 12(b) of the Act: | | | | | | | | |
| Title of each class | Trading Symbol(s) | Name of each exchange on which registered |
| Class A Common Stock, par value $0.01 | CWEN.A | New York Stock Exchange |
| Class C Common Stock, par value $0.01 | CWEN | New York Stock Exchange |
Indicate by check mark whether the registrant (1) has filed all reports required to be filed by Section 13 or 15(d) of the Securities Exchange Act of 1934 during the preceding 12 months (or for such shorter period that the registrant was required to file such reports), and (2) has been subject to such filing requirements for the past 90 days.
Yes ☒ No ☐
Indicate by check mark whether the registrant has submitted electronically every Interactive Data File required to be submitted pursuant to Rule 405 of Regulation S-T (§232.405 of this chapter) during the preceding 12 months (or for such shorter period that the registrant was required to submit such files).
Yes ☒ No ☐
Indicate by check mark whether the registrant is a large accelerated filer, an accelerated filer, a non-accelerated filer, a smaller reporting company or an emerging growth company. See the definitions of “large accelerated filer,” “accelerated filer,” “smaller reporting company,” and "emerging growth company" in Rule 12b-2 of the Exchange Act.
| | | | | | | | | | | |
| Large accelerated filer | ☒ | Accelerated filer | ☐ |
Non-accelerated filer | ☐ | Smaller reporting company | ☐ |
| | Emerging growth company | ☐ |
If an emerging growth company, indicate by check mark if the registrant has elected not to use the extended transition period for complying with any new or revised financial accounting standards provided pursuant to Section 13(a) of the Exchange Act. ☐
Indicate by check mark whether the registrant is a shell company (as defined in Rule 12b-2 of the Exchange Act).
Yes ☐ No ☒
As of October 30, 2025, there were 34,613,853 shares of Class A common stock outstanding, par value $0.01 per share, 42,738,750 shares of Class B common stock outstanding, par value $0.01 per share, 84,844,929 shares of Class C common stock outstanding, par value $0.01 per share, and 41,576,142 shares of Class D common stock outstanding, par value $0.01 per share.
TABLE OF CONTENTS
Index | | | | | |
CAUTIONARY STATEMENT REGARDING FORWARD LOOKING INFORMATION | |
GLOSSARY OF TERMS | |
PART I — FINANCIAL INFORMATION | |
ITEM 1 — FINANCIAL STATEMENTS AND NOTES | |
ITEM 2 — MANAGEMENT’S DISCUSSION AND ANALYSIS OF FINANCIAL CONDITION AND RESULTS OF OPERATIONS | |
ITEM 3 — QUANTITATIVE AND QUALITATIVE DISCLOSURES ABOUT MARKET RISK | |
ITEM 4 — CONTROLS AND PROCEDURES | |
PART II — OTHER INFORMATION | |
ITEM 1 — LEGAL PROCEEDINGS | |
ITEM 1A — RISK FACTORS | |
ITEM 2 — UNREGISTERED SALES OF EQUITY SECURITIES AND USE OF PROCEEDS | |
ITEM 3 — DEFAULTS UPON SENIOR SECURITIES | |
ITEM 4 — MINE SAFETY DISCLOSURES | |
ITEM 5 — OTHER INFORMATION | |
ITEM 6 — EXHIBITS | |
SIGNATURES | |
| |
CAUTIONARY STATEMENT REGARDING FORWARD-LOOKING INFORMATION
This Quarterly Report on Form 10-Q of Clearway Energy, Inc., together with its consolidated subsidiaries, or the Company, includes forward-looking statements within the meaning of Section 27A of the Securities Act of 1933, as amended, or the Securities Act, and Section 21E of the Securities Exchange Act of 1934, as amended, or the Exchange Act. The words “believes,” “projects,” “anticipates,” “plans,” “expects,” “intends,” “estimates” and similar expressions are intended to identify forward-looking statements. These forward-looking statements involve known and unknown risks, uncertainties and other factors that may cause the Company’s actual results, performance and achievements, or industry results, to be materially different from any future results, performance or achievements expressed or implied by such forward-looking statements. These factors, risks and uncertainties include the factors described under Item 1A — Risk Factors in Part I of the Company’s Annual Report on Form 10-K for the year ended December 31, 2024, as well as the following:
•The Company’s ability to maintain and grow its quarterly dividend;
•Potential risks related to the Company's relationships with CEG and its owners;
•The Company’s ability to successfully identify, evaluate and consummate investment opportunities, as well as acquisitions from, and dispositions to, third parties;
•The Company’s ability to acquire assets from CEG;
•The Company’s ability to borrow additional funds and access capital markets, as well as the Company’s substantial indebtedness and the possibility that the Company may incur additional indebtedness going forward;
•Changes in law, including judicial decisions;
•Hazards customary to the power production industry and power generation operations such as fuel and electricity price volatility, unusual weather conditions (including wind and solar conditions), catastrophic weather-related or other damage to facilities, unscheduled generation outages, maintenance or repairs, unanticipated changes to fuel supply costs or availability due to higher demand, shortages, transportation problems or other developments, environmental incidents, or electric transmission or gas pipeline system constraints and the possibility that the Company may not have adequate insurance to cover losses as a result of such hazards;
•The Company’s ability to operate its businesses efficiently, manage maintenance capital expenditures and costs effectively, and generate earnings and cash flows from its asset-based businesses in relation to its debt and other obligations;
•The willingness and ability of counterparties to the Company’s offtake agreements to fulfill their obligations under such agreements;
•The Company’s ability to enter into contracts to sell power and procure fuel on acceptable terms and prices;
•Government regulation, including compliance with regulatory requirements and changes in market rules, rates, tariffs and environmental laws;
•Operating and financial restrictions placed on the Company that are contained in the facility-level debt facilities and other agreements of certain subsidiaries and facility-level subsidiaries generally, in the Clearway Energy Operating LLC amended and restated revolving credit facility and in the indentures governing the Senior Notes; and
•Cyber terrorism and inadequate cybersecurity, or the occurrence of a catastrophic loss and the possibility that the Company may not have adequate insurance to cover losses resulting from such hazards or the inability of the Company’s insurers to provide coverage.
Forward-looking statements speak only as of the date they were made, and the Company undertakes no obligation to publicly update or revise any forward-looking statements, whether as a result of new information, future events or otherwise. The foregoing review of factors that could cause the Company’s actual results to differ materially from those contemplated in any forward-looking statements included in this Quarterly Report on Form 10-Q should not be construed as exhaustive.
GLOSSARY OF TERMS
When the following terms and abbreviations appear in the text of this report, they have the meanings indicated below:
| | | | | | |
| | |
| | |
| 2024 Form 10-K | The Company’s Annual Report on Form 10-K for the year ended December 31, 2024, as filed with the SEC on February 25, 2025. | |
| 2028 Senior Notes | $850 million aggregate principal amount of 4.75% unsecured senior notes due 2028, issued by Clearway Energy Operating LLC | |
| 2031 Senior Notes | $925 million aggregate principal amount of 3.75% unsecured senior notes due 2031, issued by Clearway Energy Operating LLC | |
| 2032 Senior Notes | $350 million aggregate principal amount of 3.75% unsecured senior notes due 2032, issued by Clearway Energy Operating LLC | |
| Adjusted EBITDA | A non-GAAP measure, represents earnings before interest (including loss on debt extinguishment), tax, depreciation and amortization adjusted for mark-to-market gains or losses, asset write offs and impairments; and factors which the Company does not consider indicative of future operating performance | |
| | |
| | |
| ASC | The FASB Accounting Standards Codification, which the FASB established as the source of authoritative GAAP | |
| | |
| ATM Program | At-The-Market Equity Offering Program | |
| BESS | Battery energy storage system | |
| BlackRock | BlackRock, Inc., a publicly-traded global investment management firm | |
| | |
| CAFD | A non-GAAP measure, Cash Available for Distribution is defined as of September 30, 2025 as Adjusted EBITDA plus cash distributions/return of investment from unconsolidated affiliates, cash receipts from notes receivable, cash distributions from noncontrolling interests, adjustments to reflect sales-type lease cash payments and payments for lease expenses, less cash distributions to noncontrolling interests, maintenance capital expenditures, pro-rata Adjusted EBITDA from unconsolidated affiliates, cash interest paid, income taxes paid, principal amortization of indebtedness, changes in prepaid and accrued capacity payments and adjusted for development expenses | |
| | |
| Catalina | 109 MW solar facility located in Kern County, California that the Company leases and operates | |
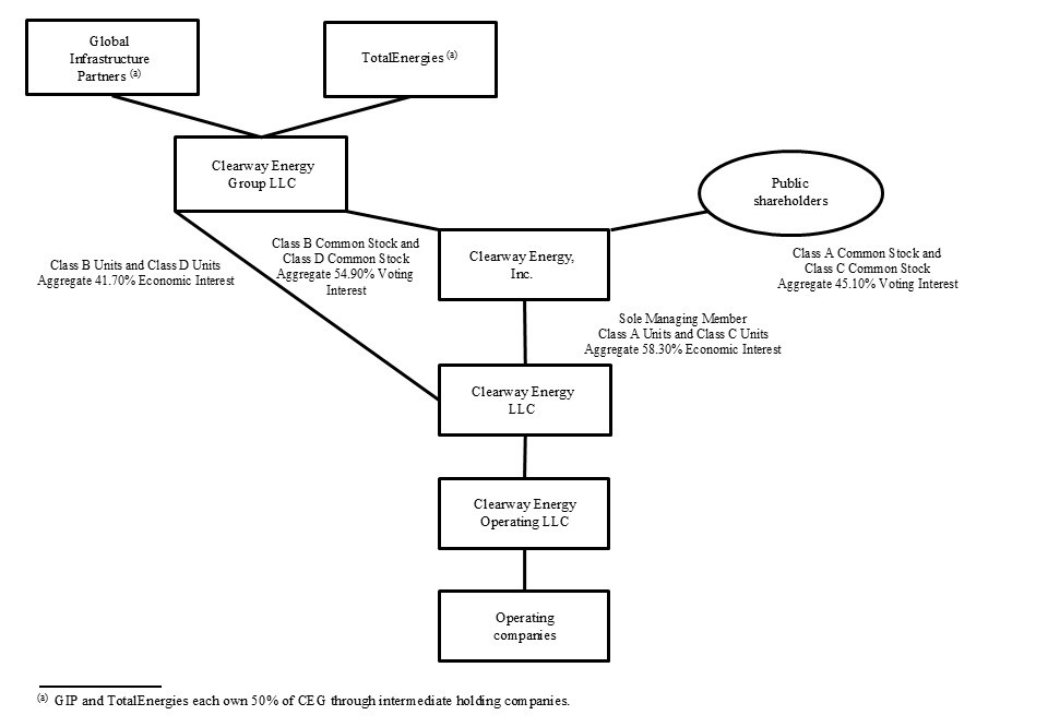
| CEG | Clearway Energy Group LLC (formerly Zephyr Renewables LLC) | |
| CEG Master Services Agreement | Amended and Restated Master Services Agreement and Payroll Sharing Agreement, effective as of January 1, 2025, among the Company, Clearway Energy Finance Inc., Clearway Energy LLC, Clearway Energy Operating LLC and CEG | |
| | |
| Clearway Energy LLC | The holding company through which the facilities are owned by Clearway Energy Group LLC, the holder of Class B and Class D units, and Clearway Energy, Inc., the holder of the Class A and Class C units | |
| Clearway Energy Group LLC | The holder of all shares of the Company’s Class B and Class D common stock and Clearway Energy LLC’s Class B and Class D units and, from time to time, possibly shares of the Company’s Class A and/or Class C common stock. Clearway Energy Group LLC is a leading developer of renewable energy, energy storage and power infrastructure in the U.S. | |
| Clearway Energy Operating LLC | The holder of facilities that are owned by Clearway Energy LLC | |
| Clearway Renew | Clearway Renew LLC, a subsidiary of CEG, and its wholly-owned subsidiaries | |
| | |
| Company | Clearway Energy, Inc., together with its consolidated subsidiaries | |
| CVSR | California Valley Solar Ranch | |
| | |
| Daggett 1 Class B | Daggett 1 Class B Member LLC, the indirect owner of Daggett 1 | |
| Dan’s Mountain TargetCo | Dan’s Mountain TargetCo LLC, a partnership and the indirect owner of Dan’s Mountain | |
| | |
| | |
| | |
| | |
| Distributed Solar | Solar power facilities, typically less than 20 MW in size (on an alternating current, or AC, basis), that primarily sell power produced to customers for usage on site, or are interconnected to sell power into the local distribution grid | |
| DRIP | Dividend Reinvestment Plan | |
| Drop Down Assets | Assets under common control acquired by the Company from CEG | |
| DSPP | Direct Stock Purchase Plan | |
| EPA | United States Environmental Protection Agency | |
| | | | | | |
| ERCOT | Electric Reliability Council of Texas, the ISO and the regional reliability coordinator of the various electricity systems within Texas | |
| Exchange Act | The Securities Exchange Act of 1934, as amended | |
| FASB | Financial Accounting Standards Board | |
| Flexible Generation | Formerly the Conventional Generation segment | |
| GAAP | Accounting principles generally accepted in the U.S. | |
| GenConn | GenConn Energy LLC | |
| GIM | Global Infrastructure Management, LLC, the manager of GIP and an indirect subsidiary of BlackRock | |
| GIP | Global Infrastructure Partners, an infrastructure fund manager managed by GIM that makes equity and debt investments in infrastructure assets and businesses. GIM is an indirect subsidiary of BlackRock. | |
| GW | Gigawatt | |
| HLBV | Hypothetical Liquidation at Book Value | |
| Honeycomb Portfolio | Four BESS facilities under construction in Beaver County and Iron County, Utah representing 320 MW of capacity, which includes Enterprise, Escalante I, Granite Mountain East and Iron Springs that are co-located with the respective solar facilities | |
| | |
| IRS | Internal Revenue Service | |
| ISO | Independent System Operator, also referred to as an RTO | |
| ITC | Investment Tax Credit | |
| | |
| | |
| Luna Valley Class B | Luna Valley Class B Member LLC, the indirect owner of Luna Valley | |
| | |
| MMBtu | Million British Thermal Units | |
| | |
| MW | Megawatt | |
| MWh | Saleable megawatt hours, net of internal/parasitic load megawatt-hours | |
| | |
| | |
| Net Exposure | Counterparty credit exposure to Clearway Energy, Inc., net of collateral | |
| NOLs | Net Operating Losses | |
| | |
| | |
| | |
| OCI/OCL | Other comprehensive income/loss | |
| O&M | Operations and Maintenance | |
| PG&E | Pacific Gas and Electric Company | |
| Pine Forest TargetCo | Pine Forest CE TargetCo LLC, a partnership and the indirect owner of Pine Forest | |
| Pine Forest TE Class A | Pine Forest TE Class A Owner LLC, a consolidated subsidiary of Clearway Energy Finance Inc. and an indirect subsidiary of the Company | |
| PJM | PJM Interconnection, LLC | |
| PPA | Power Purchase Agreement | |
| PTC | Production Tax Credit | |
| | |
| RA | Resource adequacy | |
| Renewables & Storage | Formerly the Renewables segment | |
| RENOM | Clearway Renewable Operation & Maintenance LLC, a wholly-owned subsidiary of CEG | |
| Rosie South TargetCo | Rosie South TargetCo LLC, a partnership and the indirect owner of Rosamond South I | |
| | |
| RTO | Regional Transmission Organization | |
| SCE | Southern California Edison | |
| SDG&E | San Diego Gas & Electric | |
| SEC | U.S. Securities and Exchange Commission | |
| Senior Notes | Collectively, the 2028 Senior Notes, the 2031 Senior Notes and the 2032 Senior Notes | |
| SOFR | Secured Overnight Financing Rate | |
| SPP | Solar Power Partners | |
| SREC | Solar Renewable Energy Credit | |
| | |
| | |
| TotalEnergies | TotalEnergies SE, a global multi-energy company | |
| U.S. | United States of America | |
| | |
| | | | | | |
| Utility Scale Solar | Solar power facilities, typically 20 MW or greater in size (on an alternating current, or AC, basis), that are interconnected into the transmission or distribution grid to sell power at a wholesale level | |
| VIE | Variable Interest Entity | |
PART I — FINANCIAL INFORMATION
ITEM 1 — FINANCIAL STATEMENTS
CLEARWAY ENERGY, INC.
CONSOLIDATED STATEMENTS OF OPERATIONS
(Unaudited)
| | | | | | | | | | | | | | | | | | | | | | | |
| Three months ended September 30, | | Nine months ended September 30, |
| (In millions, except per share amounts) | 2025 | | 2024 | | 2025 | | 2024 |
| Operating Revenues | | | | | | | |
| Total operating revenues | $ | 429 | | | $ | 486 | | | $ | 1,119 | | | $ | 1,115 | |
| Operating Costs and Expenses | | | | | | | |
| Cost of operations, exclusive of depreciation, amortization and accretion shown separately below | 128 | | | 135 | | | 381 | | | 378 | |
| Depreciation, amortization and accretion | 176 | | | 164 | | | 502 | | | 471 | |
| | | | | | | |
| General and administrative | 10 | | | 9 | | | 31 | | | 29 | |
| Transaction and integration costs | 3 | | | — | | | 8 | | | 4 | |
| | | | | | | |
| Total operating costs and expenses | 317 | | | 308 | | | 922 | | | 882 | |
| | | | | | | |
| Operating Income | 112 | | | 178 | | | 197 | | | 233 | |
| Other Income (Expense) | | | | | | | |
| Equity in earnings of unconsolidated affiliates | 15 | | | 13 | | | 27 | | | 33 | |
| | | | | | | |
| | | | | | | |
| Other income, net | 7 | | | 8 | | | 22 | | | 36 | |
| Loss on debt extinguishment | (7) | | | — | | | (7) | | | (3) | |
| Interest expense | (98) | | | (139) | | | (297) | | | (284) | |
| Total other expense, net | (83) | | | (118) | | | (255) | | | (218) | |
| Income (Loss) Before Income Taxes | 29 | | | 60 | | | (58) | | | 15 | |
| Income tax (benefit) expense | (31) | | | 33 | | | (26) | | | 30 | |
| Net Income (Loss) | 60 | | | 27 | | | (32) | | | (15) | |
| Less: Net loss attributable to noncontrolling interests and redeemable noncontrolling interests | (176) | | | (9) | | | (305) | | | (100) | |
Net Income Attributable to Clearway Energy, Inc. | $ | 236 | | | $ | 36 | | | $ | 273 | | | $ | 85 | |
| Earnings Per Share Attributable to Clearway Energy, Inc. Class A and Class C Common Stockholders | | | | | | | |
Weighted average number of Class A common shares outstanding - basic and diluted | 35 | | | 35 | | | 35 | | | 35 | |
| | | | | | | |
Weighted average number of Class C common shares outstanding - basic and diluted | 83 | | | 83 | | | 83 | | | 83 | |
| | | | | | | |
| Earnings Per Weighted Average Class A and Class C Common Share - Basic and Diluted | $ | 2.00 | | | $ | 0.31 | | | $ | 2.32 | | | $ | 0.72 | |
| | | | | | | |
| | | | | | | |
| | | | | | | |
| Dividends Per Class A Common Share | $ | 0.4456 | | | $ | 0.4171 | | | $ | 1.3152 | | | $ | 1.2306 | |
| Dividends Per Class C Common Share | $ | 0.4456 | | | $ | 0.4171 | | | $ | 1.3152 | | | $ | 1.2306 | |
See accompanying notes to consolidated financial statements.
CLEARWAY ENERGY, INC.
CONSOLIDATED STATEMENTS OF COMPREHENSIVE INCOME
(Unaudited)
| | | | | | | | | | | | | | | | | | | | | | | |
| Three months ended September 30, | | Nine months ended September 30, |
| (In millions) | 2025 | | 2024 | | 2025 | | 2024 |
| Net Income (Loss) | $ | 60 | | | $ | 27 | | | $ | (32) | | | $ | (15) | |
| Other Comprehensive Loss | | | | | | | |
Unrealized loss on derivatives and changes in accumulated OCI/OCL, net of income tax benefit of $—, $(2), $(5) and $(2) | (5) | | | (13) | | | (23) | | | (13) | |
| Other comprehensive loss | (5) | | | (13) | | | (23) | | | (13) | |
| Comprehensive Income (Loss) | 55 | | | 14 | | | (55) | | | (28) | |
| Less: Comprehensive loss attributable to noncontrolling interests and redeemable noncontrolling interests | (178) | | | (18) | | | (319) | | | (107) | |
| Comprehensive Income Attributable to Clearway Energy, Inc. | $ | 233 | | | $ | 32 | | | $ | 264 | | | $ | 79 | |
See accompanying notes to consolidated financial statements.
CLEARWAY ENERGY, INC.
CONSOLIDATED BALANCE SHEETS
(Unaudited)
| | | | | | | | | | | |
| (In millions, except shares) | September 30, 2025 | | December 31, 2024 |
| ASSETS | | | |
| Current Assets | | | |
| Cash and cash equivalents | $ | 251 | | | $ | 332 | |
| Restricted cash | 390 | | | 401 | |
| Accounts receivable — trade | 238 | | | 164 | |
| | | |
| Inventory | 71 | | | 64 | |
| Derivative instruments | 22 | | | 39 | |
| | | |
| | | |
| Prepayments and other current assets | 87 | | | 67 | |
| Total current assets | 1,059 | | | 1,067 | |
| Property, plant and equipment, net | 11,296 | | | 9,944 | |
| Other Assets | | | |
| Equity investments in affiliates | 301 | | | 309 | |
| | | |
| Intangible assets for power purchase agreements, net | 2,343 | | | 2,125 | |
| Other intangible assets, net | 65 | | | 68 | |
| Deferred income taxes | 26 | | | — | |
| Derivative instruments | 113 | | | 136 | |
| Right-of-use assets, net | 711 | | | 547 | |
| | | |
| Other non-current assets | 152 | | | 133 | |
| Total other assets | 3,711 | | | 3,318 | |
| Total Assets | $ | 16,066 | | | $ | 14,329 | |
| LIABILITIES AND STOCKHOLDERS’ EQUITY | | | |
| Current Liabilities | | | |
| Current portion of long-term debt | $ | 342 | | | $ | 430 | |
| | | |
| Accounts payable — trade | 152 | | | 82 | |
| | | |
| Accounts payable — affiliates | 30 | | | 31 | |
| Derivative instruments | 55 | | | 56 | |
| Accrued interest expense | 36 | | | 53 | |
| | | |
| Accrued expenses and other current liabilities | 72 | | | 66 | |
| Total current liabilities | 687 | | | 718 | |
| Other Liabilities | | | |
| Long-term debt | 8,084 | | | 6,750 | |
| Deferred income taxes | 21 | | | 89 | |
| Derivative instruments | 319 | | | 315 | |
| Long-term lease liabilities | 792 | | | 569 | |
| Other non-current liabilities | 374 | | | 324 | |
| Total other liabilities | 9,590 | | | 8,047 | |
| Total Liabilities | 10,277 | | | 8,765 | |
| Redeemable noncontrolling interest in subsidiaries | 74 | | | — | |
| Commitments and Contingencies | | | |
| Stockholders’ Equity | | | |
Preferred stock, $0.01 par value; 10,000,000 shares authorized; none issued | — | | | — | |
Class A, Class B, Class C and Class D common stock, $0.01 par value; 3,000,000,000 shares authorized (Class A 500,000,000, Class B 500,000,000, Class C 1,000,000,000, Class D 1,000,000,000); 202,195,425 shares issued and outstanding (Class A 34,613,853, Class B 42,738,750, Class C 83,266,680, Class D 41,576,142) at September 30, 2025 and 202,147,579 shares issued and outstanding (Class A 34,613,853, Class B 42,738,750, Class C 82,833,226, Class D 41,961,750) at December 31, 2024 | 1 | | | 1 | |
| Additional paid-in capital | 1,689 | | | 1,805 | |
| Retained earnings | 372 | | | 254 | |
| Accumulated other comprehensive (loss) income | (13) | | | 3 | |
| Noncontrolling interest | 3,666 | | | 3,501 | |
| Total Stockholders’ Equity | 5,715 | | | 5,564 | |
| Total Liabilities and Stockholders’ Equity | $ | 16,066 | | | $ | 14,329 | |
See accompanying notes to consolidated financial statements.
CLEARWAY ENERGY, INC.
CONSOLIDATED STATEMENTS OF CASH FLOWS
(Unaudited)
| | | | | | | | | | | |
| Nine months ended September 30, |
| (In millions) | 2025 | | 2024 |
| Cash Flows from Operating Activities | | | |
| Net Loss | $ | (32) | | | $ | (15) | |
| Adjustments to reconcile net loss to net cash provided by operating activities: | | | |
| Equity in earnings of unconsolidated affiliates | (27) | | | (33) | |
| Distributions from unconsolidated affiliates | 19 | | | 21 | |
| Depreciation, amortization and accretion | 502 | | | 471 | |
| Amortization of financing costs and debt discounts | 11 | | | 10 | |
| Amortization of intangibles | 137 | | | 137 | |
| Loss on debt extinguishment | 7 | | | 3 | |
| | | |
| Reduction in carrying amount of right-of-use assets | 12 | | | 11 | |
| | | |
| | | |
| Changes in deferred income taxes | (26) | | | 23 | |
| Changes in derivative instruments and amortization of accumulated OCI/OCL | 4 | | | 34 | |
| | | |
| | | |
| | | |
| Changes in other working capital | (96) | | | (84) | |
| Net Cash Provided by Operating Activities | 511 | | | 578 | |
| Cash Flows from Investing Activities | | | |
| Acquisitions, net of cash acquired | (324) | | | — | |
| | | |
| Acquisition of Drop Down Assets, net of cash acquired | (219) | | | (671) | |
| | | |
| | | |
| | | |
| Capital expenditures | (213) | | | (237) | |
| | | |
| Return of investment from unconsolidated affiliates | 14 | | | 38 | |
| | | |
| | | |
| Decrease in note receivable — affiliate | — | | | 184 | |
| | | |
| | | |
| | | |
| Other | 3 | | | 12 | |
| Net Cash Used in Investing Activities | (739) | | | (674) | |
| Cash Flows from Financing Activities | | | |
| Contributions from noncontrolling interests, net of distributions | 734 | | | 1,385 | |
| | | |
| Payments of dividends and distributions | (266) | | | (249) | |
| | | |
| | | |
| Pro-rata distributions to CEG | (7) | | | — | |
| Buyout of noncontrolling interest | (3) | | | — | |
| Proceeds from the revolving credit facility | 480 | | | — | |
| Payments for the revolving credit facility | (75) | | | — | |
| Proceeds from the issuance of long-term debt | 472 | | | 255 | |
| Payments of debt issuance costs | (7) | | | (7) | |
| Payments for long-term debt | (1,191) | | | (1,664) | |
| Other | (1) | | | (1) | |
| Net Cash Provided by (Used in) Financing Activities | 136 | | | (281) | |
| | | |
| Net Decrease in Cash, Cash Equivalents and Restricted Cash | (92) | | | (377) | |
| Cash, Cash Equivalents and Restricted Cash at Beginning of Period | 733 | | | 1,051 | |
| Cash, Cash Equivalents and Restricted Cash at End of Period | $ | 641 | | | $ | 674 | |
See accompanying notes to consolidated financial statements.
CLEARWAY ENERGY, INC.
CONSOLIDATED STATEMENTS OF STOCKHOLDERS’ EQUITY
For the Nine Months Ended September 30, 2025
(Unaudited)
| | | | | | | | | | | | | | | | | | | | | | | | | | | | | | | | | | | | | | | | | |
| (In millions) | Preferred Stock | | Common Stock | | Additional Paid-In Capital | | Retained Earnings | | Accumulated Other Comprehensive Income (Loss) | | Noncontrolling Interest | | Total Stockholders’ Equity |
| Balances at December 31, 2024 | $ | — | | | $ | 1 | | | $ | 1,805 | | | $ | 254 | | | $ | 3 | | | $ | 3,501 | | | $ | 5,564 | |
| Net income (loss) | — | | | — | | | — | | | 4 | | | — | | | (108) | | | (104) | |
| Unrealized loss on derivatives and changes in accumulated OCI, net of tax | — | | | — | | | — | | | — | | | (2) | | | (3) | | | (5) | |
| Distributions to CEG, net of contributions, cash | — | | | — | | | — | | | — | | | — | | | (2) | | | (2) | |
| Contributions from noncontrolling interests, net of distributions, cash | — | | | — | | | — | | | — | | | — | | | 51 | | | 51 | |
| Distributions to noncontrolling interests, non-cash | — | | | — | | | — | | | — | | | — | | | (4) | | | (4) | |
| Transfers of assets under common control | — | | | — | | | (89) | | | — | | | (1) | | | 79 | | | (11) | |
| | | | | | | | | | | | | |
| Non-cash adjustments for change in tax basis | — | | | — | | | 18 | | | — | | | — | | | — | | | 18 | |
| Stock-based compensation | — | | | — | | | 1 | | | — | | | — | | | — | | | 1 | |
| Common stock dividends and distributions to CEG unit holders | — | | | — | | | — | | | (51) | | | — | | | (36) | | | (87) | |
| Other | — | | | — | | | — | | | — | | | — | | | (1) | | | (1) | |
| Balances at March 31, 2025 | — | | | 1 | | | 1,735 | | | 207 | | | — | | | 3,477 | | | 5,420 | |
| Net income (loss) | — | | | — | | | — | | | 33 | | | — | | | (8) | | | 25 | |
| Unrealized loss on derivatives and changes in accumulated OCI, net of tax | — | | | — | | | — | | | — | | | (4) | | | (9) | | | (13) | |
| Contributions from CEG, net of distributions, cash | — | | | — | | | — | | | — | | | — | | | 46 | | | 46 | |
| Contributions from noncontrolling interests, net of distributions, cash | — | | | — | | | — | | | — | | | — | | | 238 | | | 238 | |
| Pro-rata distributions to CEG, cash | — | | | — | | | — | | | — | | | — | | | (7) | | | (7) | |
| Transfers of assets under common control | — | | | — | | | (93) | | | — | | | (6) | | | (8) | | | (107) | |
| | | | | | | | | | | | | |
| Non-cash adjustments for change in tax basis | — | | | — | | | 27 | | | — | | | — | | | — | | | 27 | |
| Stock-based compensation | — | | | — | | | 1 | | | — | | | — | | | — | | | 1 | |
| Common stock dividends and distributions to CEG unit holders | — | | | — | | | — | | | (51) | | | — | | | (38) | | | (89) | |
| Other | — | | | — | | | — | | | (1) | | | — | | | 2 | | | 1 | |
| Balances at June 30, 2025 | — | | | 1 | | | 1,670 | | | 188 | | | (10) | | | 3,693 | | | 5,542 | |
| Net income | — | | | — | | | — | | | 236 | | | — | | | 9 | | | 245 | |
| Unrealized loss on derivatives and changes in accumulated OCL, net of tax | — | | | — | | | — | | | — | | | (3) | | | (2) | | | (5) | |
| | | | | | | | | | | | | |
| Contributions from CEG, net of distributions, cash | — | | | — | | | — | | | — | | | — | | | 5 | | | 5 | |
| Contributions from noncontrolling interests, net of distributions, cash | — | | | — | | | — | | | — | | | — | | | 144 | | | 144 | |
| | | | | | | | | | | | | |
| | | | | | | | | | | | | |
| | | | | | | | | | | | | |
| | | | | | | | | | | | | |
| Transfer of assets under common control | — | | | — | | | — | | | — | | | — | | | (143) | | | (143) | |
| Buyout of noncontrolling interest | — | | | — | | | — | | | — | | | — | | | (3) | | | (3) | |
| Non-cash adjustments for change in tax basis | — | | | — | | | 18 | | | — | | | — | | | — | | | 18 | |
| Stock-based compensation | — | | | — | | | 1 | | | — | | | — | | | — | | | 1 | |
| Common stock dividends and distributions to CEG unit holders | — | | | — | | | — | | | (53) | | | — | | | (37) | | | (90) | |
| Other | — | | | — | | | — | | | 1 | | | — | | | — | | | 1 | |
| Balances at September 30, 2025 | $ | — | | | $ | 1 | | | $ | 1,689 | | | $ | 372 | | | $ | (13) | | | $ | 3,666 | | | $ | 5,715 | |
| | | | | | | | | | | | | |
| | | | | | | | | | | | | |
| | | | | | | | | | | | | |
| | | | | | | | | | | | | |
| | | | | | | | | | | | | |
| | | | | | | | | | | | | |
| | | | | | | | | | | | | |
| | | | | | | | | | | | | |
| | | | | | | | | | | | | |
| | | | | | | | | | | | | |
| | | | | | | | | | | | | |
| | | | | | | | | | | | | |
| | | | | | | | | | | | | |
| | | | | | | | | | | | | |
| | | | | | | | | | | | | |
See accompanying notes to consolidated financial statements.
CLEARWAY ENERGY, INC.
CONSOLIDATED STATEMENTS OF STOCKHOLDERS’ EQUITY
For the Nine Months Ended September 30, 2024
(Unaudited)
| | | | | | | | | | | | | | | | | | | | | | | | | | | | | | | | | | | | | | | | | |
| (In millions) | Preferred Stock | | Common Stock | | Additional Paid-In Capital | | Retained Earnings | | Accumulated Other Comprehensive Income | | Noncontrolling Interest | | Total Stockholders’ Equity |
| Balances at December 31, 2023 | $ | — | | | $ | 1 | | | $ | 1,732 | | | $ | 361 | | | $ | 7 | | | $ | 2,893 | | | $ | 4,994 | |
| Net loss | — | | | — | | | — | | | (2) | | | — | | | (45) | | | (47) | |
| Unrealized (loss) gain on derivatives and changes in accumulated OCI, net of tax | — | | | — | | | — | | | — | | | (2) | | | 1 | | | (1) | |
| Distributions to CEG, net of contributions, cash | — | | | — | | | — | | | — | | | — | | | (1) | | | (1) | |
| | | | | | | | | | | | | |
| Contributions from noncontrolling interests, net of distributions, cash | — | | | — | | | — | | | — | | | — | | | 215 | | | 215 | |
| | | | | | | | | | | | | |
| Transfers of assets under common control | — | | | — | | | 2 | | | — | | | — | | | (42) | | | (40) | |
| Non-cash adjustments for change in tax basis | — | | | — | | | 6 | | | — | | | — | | | — | | | 6 | |
| Stock based compensation | — | | | — | | | 1 | | | — | | | — | | | — | | | 1 | |
| Common stock dividends and distributions to CEG unit holders | — | | | — | | | — | | | (47) | | | — | | | (34) | | | (81) | |
| Other | — | | | — | | | — | | | (1) | | | — | | | — | | | (1) | |
| Balances at March 31, 2024 | — | | | 1 | | | 1,741 | | | 311 | | | 5 | | | 2,987 | | | 5,045 | |
| Net income (loss) | — | | | — | | | — | | | 51 | | | — | | | (51) | | | — | |
| Unrealized gain on derivatives and changes in accumulated OCI, net of tax | — | | | — | | | — | | | — | | | — | | | 1 | | | 1 | |
| Contributions from CEG, net of distributions, cash | — | | | — | | | — | | | — | | | — | | | 222 | | | 222 | |
| Contributions from noncontrolling interest, net of distributions, cash | — | | | — | | | — | | | — | | | — | | | 988 | | | 988 | |
| | | | | | | | | | | | | |
| Distributions to noncontrolling interests, net of contributions, non-cash | — | | | — | | | — | | | — | | | — | | | (1) | | | (1) | |
| Transfers of assets under common control | — | | | — | | | 5 | | | — | | | — | | | (549) | | | (544) | |
| | | | | | | | | | | | | |
| | | | | | | | | | | | | |
| Non-cash adjustment for change in tax basis | — | | | — | | | 85 | | | — | | | — | | | — | | | 85 | |
| Stock based compensation | — | | | — | | | (1) | | | — | | | — | | | — | | | (1) | |
| Common stock dividends and distributions to CEG unit holders | — | | | — | | | — | | | (48) | | | — | | | (35) | | | (83) | |
| Other | — | | | — | | | — | | | — | | | — | | | (1) | | | (1) | |
| Balances at June 30, 2024 | — | | | 1 | | | 1,830 | | | 314 | | | 5 | | | 3,561 | | | 5,711 | |
| Net income (loss) | — | | | — | | | — | | | 36 | | | — | | | (13) | | | 23 | |
| Unrealized loss on derivatives and changes in accumulated OCI, net of tax | — | | | — | | | — | | | — | | | (4) | | | (9) | | | (13) | |
| Contributions from CEG, cash | — | | | — | | | — | | | — | | | — | | | 6 | | | 6 | |
| Distributions to noncontrolling interests, net of contributions, cash | — | | | — | | | — | | | — | | | — | | | (19) | | | (19) | |
| | | | | | | | | | | | | |
| | | | | | | | | | | | | |
| | | | | | | | | | | | | |
| | | | | | | | | | | | | |
| Stock based compensation | — | | | — | | | 1 | | | — | | | — | | | — | | | 1 | |
| Common stock dividends and distributions to CEG unit holders | — | | | — | | | — | | | (49) | | | — | | | (36) | | | (85) | |
| | | | | | | | | | | | | |
| Balances at September 30, 2024 | $ | — | | | $ | 1 | | | $ | 1,831 | | | $ | 301 | | | $ | 1 | | | $ | 3,490 | | | $ | 5,624 | |
See accompanying notes to consolidated financial statements.
CLEARWAY ENERGY, INC.
NOTES TO CONSOLIDATED FINANCIAL STATEMENTS
(Unaudited)
Note 1 — Nature of Business
Clearway Energy, Inc., together with its consolidated subsidiaries, or the Company, is a publicly-traded energy infrastructure investor with a focus on investments in clean energy and owner of modern, sustainable and long-term contracted assets across North America. The Company is sponsored by Clearway Energy Group LLC, or CEG, which is equally owned by GIP and TotalEnergies.
The Company is one of the largest owners of clean energy generation assets in the U.S. The Company’s portfolio comprises approximately 12.7 GW of gross capacity in 27 states, including approximately 9.9 GW of wind, solar and battery energy storage systems, or BESS, and approximately 2.8 GW of dispatchable combustion-based power generation assets included in the Flexible Generation segment that provide critical grid reliability services. Through this environmentally-sound, diversified and primarily contracted portfolio, the Company endeavors to provide its investors with stable and growing dividend income. The majority of the Company’s revenues are derived from long-term contractual arrangements for the output or capacity from these assets.
The Company consolidates the results of Clearway Energy LLC through its controlling interest, with CEG’s interest shown as noncontrolling interest in the consolidated financial statements. The holders of the Company’s outstanding shares of Class A and Class C common stock are entitled to dividends as declared. CEG receives its distributions from Clearway Energy LLC through its ownership of Clearway Energy LLC Class B and Class D units. From time to time, CEG may also hold shares of the Company’s Class A and/or Class C common stock.
As of September 30, 2025, the Company owned 58.30% of the economic interests of Clearway Energy LLC, with CEG owning 41.70% of the economic interests of Clearway Energy LLC.
The following table represents a summarized structure of the Company as of September 30, 2025:
Basis of Presentation
The accompanying unaudited interim consolidated financial statements have been prepared in accordance with the SEC’s regulations for interim financial information and with the instructions to Form 10-Q. Accordingly, they do not include all of the information and notes required by GAAP for complete financial statements. The following notes should be read in conjunction with the accounting policies and other disclosures as set forth in the notes to the consolidated financial statements included in the Company’s 2024 Form 10-K. Interim results are not necessarily indicative of results for a full year.
In the opinion of management, the accompanying unaudited interim consolidated financial statements contain all material adjustments consisting of normal and recurring accruals necessary for a fair statement of the Company’s consolidated financial position as of September 30, 2025, and results of operations, comprehensive income and cash flows for the three and nine months ended September 30, 2025 and 2024.
Note 2 — Summary of Significant Accounting Policies
Use of Estimates
The preparation of consolidated financial statements in accordance with GAAP requires management to make estimates and assumptions. These estimates and assumptions impact the reported amounts of assets and liabilities and disclosures of contingent assets and liabilities as of the date of the consolidated financial statements. They also impact the reported amounts of net earnings during the reporting periods. Actual results could be different from these estimates.
Cash, Cash Equivalents and Restricted Cash
Cash and cash equivalents include highly liquid investments with an original maturity of three months or less at the time of purchase. Cash and cash equivalents held at subsidiary facilities was $223 million and $194 million as of September 30, 2025 and December 31, 2024, respectively.
The following table provides a reconciliation of cash, cash equivalents and restricted cash reported within the consolidated balance sheets that sum to the total of the same such amounts shown in the consolidated statements of cash flows:
| | | | | | | | | | | |
| | September 30, 2025 | | December 31, 2024 |
| | (In millions) |
| Cash and cash equivalents | $ | 251 | | | $ | 332 | |
| Restricted cash | 390 | | | 401 | |
| Cash, cash equivalents and restricted cash shown in the consolidated statements of cash flows | $ | 641 | | | $ | 733 | |
Restricted cash consists primarily of funds held to satisfy the requirements of certain debt agreements and funds held within the Company’s facilities that are restricted in their use. As of September 30, 2025, these restricted funds were comprised of $185 million designated to fund operating expenses, $79 million designated for current debt service payments and $84 million restricted for reserves including debt service, performance obligations and other reserves as well as capital expenditures. The remaining $42 million is held in distributions reserve accounts.
Accumulated Depreciation and Accumulated Amortization
The following table presents the accumulated depreciation included in property, plant and equipment, net, and accumulated amortization included in intangible assets, net:
| | | | | | | | | | | |
| September 30, 2025 | | December 31, 2024 |
| (In millions) |
| Property, Plant and Equipment Accumulated Depreciation | $ | 4,566 | | | $ | 4,086 | |
| Intangible Assets Accumulated Amortization | 1,332 | | | 1,194 | |
Dividends to Class A and Class C Common Stockholders
The following table lists the dividends paid on the Company's Class A and Class C common stock during the nine months ended September 30, 2025:
| | | | | | | | | | | | | | | | | | | | | |
| | | Third Quarter 2025 | | Second Quarter 2025 | | First Quarter 2025 |
| Dividends per Class A share | | | $ | 0.4456 | | | $ | 0.4384 | | | $ | 0.4312 | |
| Dividends per Class C share | | | 0.4456 | | | 0.4384 | | | 0.4312 | |
Dividends on the Class A and Class C common stock are subject to available capital, market conditions and compliance with associated laws, regulations and other contractual obligations. The Company expects that, based on current circumstances, comparable cash dividends will continue to be paid in the foreseeable future.
On November 3, 2025, the Company declared quarterly dividends on its Class A and Class C common stock of $0.4528 per share payable on December 15, 2025 to stockholders of record as of December 1, 2025.
Noncontrolling Interests
Clearway Energy LLC Distributions to CEG
The following table lists distributions paid to CEG during the nine months ended September 30, 2025 on Clearway Energy LLC’s Class B and D units:
| | | | | | | | | | | | | | | | | | | | | |
| | | Third Quarter 2025 | | Second Quarter 2025 | | First Quarter 2025 |
| Distributions per Class B Unit | | | $ | 0.4456 | | | $ | 0.4384 | | | $ | 0.4312 | |
| Distributions per Class D Unit | | | 0.4456 | | | 0.4384 | | | 0.4312 | |
In addition to the quarterly distributions paid to CEG, on June 10, 2025, Clearway Energy LLC distributed an additional $7 million to CEG, which represents CEG’s pro-rata share of distributions related to the Company’s $9 million contribution through Pine Forest TE Class A Owner LLC, or Pine Forest TE Class A, an indirect subsidiary of the Company, to acquire the Class A membership interests in Pine Forest TE HoldCo LLC, as further described in Note 3, Acquisitions and Dispositions.
On November 3, 2025, Clearway Energy LLC declared a distribution on its Class B and Class D units of $0.4528 per unit payable on December 15, 2025 to unit holders of record as of December 1, 2025.
Redeemable Noncontrolling Interests
To the extent that a third party has the right to redeem their interests for cash or other assets, the Company has included the noncontrolling interest attributable to the third party as a component of temporary equity in the mezzanine section of the consolidated balance sheet. The following table reflects the changes in the Company’s redeemable noncontrolling interest balance:
| | | | | | | | |
| | (In millions) |
| Balance at December 31, 2024 | | $ | — | |
| Cash contributions from redeemable noncontrolling interests | | 276 | |
| Non-cash distributions to redeemable noncontrolling interests | | (4) | |
| Comprehensive loss attributable to redeemable noncontrolling interests | | (198) | |
| Balance at September 30, 2025 | | $ | 74 | |
Revenue Recognition
Disaggregated Revenues
The following tables represent the Company’s disaggregation of revenue from contracts with customers along with the reportable segment for each category:
| | | | | | | | | | | | | | | | | | | |
| Three months ended September 30, 2025 |
| (In millions) | Flexible Generation | | Renewables & Storage | | | | Total |
Energy revenue (a) | $ | 13 | | | $ | 350 | | | | | $ | 363 | |
Capacity revenue (a) | 69 | | | 25 | | | | | 94 | |
| Other revenues | 3 | | | 23 | | | | | 26 | |
| Contract amortization | (5) | | | (45) | | | | | (50) | |
| Mark-to-market for economic hedges | 26 | | | (30) | | | | | (4) | |
| Total operating revenues | 106 | | | 323 | | | | | 429 | |
| Less: Contract amortization | 5 | | | 45 | | | | | 50 | |
| Less: Mark-to-market for economic hedges | (26) | | | 30 | | | | | 4 | |
| Less: Lease revenue | (29) | | | (253) | | | | | (282) | |
Total revenue from contracts with customers | $ | 56 | | | $ | 145 | | | | | $ | 201 | |
(a) The following amounts of energy and capacity revenues relate to leases and are accounted for under ASC 842:
| | | | | | | | | | | | | | | | | |
| (In millions) | Flexible Generation | | Renewables & Storage | | Total |
| Energy revenue | $ | 1 | | | $ | 237 | | | $ | 238 | |
| Capacity revenue | 28 | | | 16 | | | 44 | |
| | | | | |
Total | $ | 29 | | | $ | 253 | | | $ | 282 | |
| | | | | | | | | | | | | | | | | | | | | |
| Three months ended September 30, 2024 |
| (In millions) | Flexible Generation | | Renewables & Storage | | | | | | Total |
Energy revenue (a) | $ | 35 | | | $ | 315 | | | | | | | $ | 350 | |
Capacity revenue (a) | 65 | | | 22 | | | | | | | 87 | |
| Other revenues | 3 | | | 20 | | | | | | | 23 | |
| Contract amortization | (5) | | | (41) | | | | | | | (46) | |
| Mark-to-market for economic hedges | 4 | | | 68 | | | | | | | 72 | |
| Total operating revenues | 102 | | | 384 | | | | | | | 486 | |
| Less: Contract amortization | 5 | | | 41 | | | | | | | 46 | |
| Less: Mark-to-market for economic hedges | (4) | | | (68) | | | | | | | (72) | |
| Less: Lease revenue | (27) | | | (247) | | | | | | | (274) | |
Total revenue from contracts with customers | $ | 76 | | | $ | 110 | | | | | | | $ | 186 | |
| | | | | | | | | |
(a) The following amounts of energy and capacity revenues relate to leases and are accounted for under ASC 842:
| | | | | | | | | | | | | | | | | |
| (In millions) | Flexible Generation | | Renewables & Storage | | Total |
| Energy revenue | $ | 1 | | | $ | 234 | | | $ | 235 | |
| Capacity revenue | 26 | | | 13 | | | 39 | |
Total | $ | 27 | | | $ | 247 | | | $ | 274 | |
| | | | | | | | | | | | | | | | | | | | | |
| Nine months ended September 30, 2025 |
| (In millions) | Flexible Generation | | Renewables & Storage | | | | | | Total |
Energy revenue (a) | $ | 24 | | | $ | 925 | | | | | | | $ | 949 | |
Capacity revenue (a) | 201 | | | 68 | | | | | | | 269 | |
| Other revenues | 5 | | | 63 | | | | | | | 68 | |
| Contract amortization | (14) | | | (125) | | | | | | | (139) | |
| Mark-to-market for economic hedges | 8 | | | (36) | | | | | | | (28) | |
| Total operating revenues | 224 | | | 895 | | | | | | | 1,119 | |
| Less: Contract amortization | 14 | | | 125 | | | | | | | 139 | |
| Less: Mark-to-market for economic hedges | (8) | | | 36 | | | | | | | 28 | |
| Less: Lease revenue | (87) | | | (678) | | | | | | | (765) | |
Total revenue from contracts with customers | $ | 143 | | | $ | 378 | | | | | | | $ | 521 | |
| | | | | | | | | |
(a) The following amounts of energy and capacity revenues relate to leases and are accounted for under ASC 842:
| | | | | | | | | | | | | | | | | |
| (In millions) | Flexible Generation | | Renewables & Storage | | Total |
| Energy revenue | $ | 2 | | | $ | 637 | | | $ | 639 | |
| Capacity revenue | 85 | | | 41 | | | 126 | |
Total | $ | 87 | | | $ | 678 | | | $ | 765 | |
| | | | | | | | | | | | | | | | | | | |
| Nine months ended September 30, 2024 |
| (In millions) | Flexible Generation | | Renewables & Storage | | | | Total |
Energy revenue (a) | $ | 67 | | | $ | 870 | | | | | $ | 937 | |
Capacity revenue (a) | 195 | | | 44 | | | | | 239 | |
| Other revenues | 6 | | | 63 | | | | | 69 | |
| Contract amortization | (14) | | | (124) | | | | | (138) | |
| Mark-to-market for economic hedges | 12 | | | (4) | | | | | 8 | |
| Total operating revenues | 266 | | | 849 | | | | | 1,115 | |
| Less: Contract amortization | 14 | | | 124 | | | | | 138 | |
| Less: Mark-to-market for economic hedges | (12) | | | 4 | | | | | (8) | |
| Less: Lease revenue | (84) | | | (691) | | | | | (775) | |
Total revenue from contracts with customers | $ | 184 | | | $ | 286 | | | | | $ | 470 | |
(a) The following amounts of energy and capacity revenues relate to leases and are accounted for under ASC 842:
| | | | | | | | | | | | | | | | | |
| (In millions) | Flexible Generation | | Renewables & Storage | | Total |
| Energy revenue | $ | 2 | | | $ | 661 | | | $ | 663 | |
| Capacity revenue | 82 | | | 30 | | | 112 | |
| | | | | |
Total | $ | 84 | | | $ | 691 | | | $ | 775 | |
Contract Balances
The following table reflects the contract assets included on the Company’s consolidated balance sheets:
| | | | | | | | | | | |
| September 30, 2025 | | December 31, 2024 |
| (In millions) |
| Accounts receivable, net - Contracts with customers | $ | 99 | | | $ | 75 | |
| Accounts receivable, net - Leases | 139 | | | 89 | |
| Total accounts receivable, net | $ | 238 | | | $ | 164 | |
Recent Accounting Standards Not Yet Adopted
In September 2025, the FASB issued ASU No. 2025-06, Intangibles - Goodwill and Other - Internal-Use Software (Subtopic 350-40): Targeted Improvements to the Accounting for Internal-Use Software. The amendment clarifies when software costs should be capitalized and requires certain disclosures for all capitalized internal-use software costs. This guidance may be applied prospectively, retrospectively or on a modified retrospective basis and is effective for annual reporting periods in fiscal years beginning after December 15, 2027. The Company intends to early adopt ASU 2025-06 prospectively, effective January 1, 2026. The adoption is not expected to have an impact on the Company’s financial statements.
In September 2025, the FASB issued ASU No. 2025-07, Derivatives and Hedging (Topic 815) and Revenue from Contracts with Customers (Topic 606): Derivatives Scope Refinements and Scope Clarification for Share-Based Noncash Consideration from a Customer in a Revenue Contract. The amendment expands the derivative scope exceptions and clarifies when an entity should apply the guidance in ASC 606, Revenue from Contracts with Customers, to contracts with share-based noncash consideration from a customer for the transfer of goods or services. This guidance may be applied either prospectively or on a modified retrospective basis and is effective for annual reporting periods in fiscal years beginning after December 15, 2026. The Company intends to early adopt ASU 2025-07 prospectively, effective January 1, 2026. The adoption is not expected to have an impact on the Company’s financial statements.
Note 3 — Acquisitions and Dispositions
Acquisitions
The Company records the assets acquired and liabilities assumed at acquisition-date fair value, except in the case of acquisitions under common control by CEG, for which assets acquired and liabilities assumed are recorded at historical cost on the acquisition date, which, in certain circumstances, represent the acquired cost.
The fair value of property, plant and equipment for the Company’s third-party acquisition of Tuolumne was determined primarily based on an income method using discounted cash flows and validated using a cost approach based on the replacement cost of the assets less economic depreciation. This methodology was utilized as the forecasted cash flows incorporate specific attributes including age, useful life, equipment condition and technology. The fair value of intangible assets for power purchase agreements related to the Company’s third-party acquisitions of Tuolumne and Catalina were determined utilizing a variation of the income approach determined by discounting the replacement market price of the incremental cash flows associated with the contract to present value. Primary assumptions utilized included estimates of generation, contractual prices, operating expenses and the weighted average cost of capital reflective of a market participant. These assumptions are considered to be a Level 3 measurement as defined in ASC 820, as they utilize inputs that are not observable in the market.
Honeycomb Portfolio Drop Down — On October 15, 2025, the Company, through its indirect subsidiary, Honeycomb 1 Holdco LLC, acquired Honeycomb TargetCo LLC, the indirect owner of the Honeycomb Portfolio, which includes four BESS facilities under construction in Beaver County and Iron County, Utah representing 320 MW of capacity, from Clearway Renew for initial cash consideration of $16 million. Honeycomb TargetCo LLC consolidates as primary beneficiary, Honeycomb TE Holdco LLC, a tax equity fund that owns the Honeycomb Portfolio BESS facilities. Also on October 15, 2025, a tax equity investor contributed $59 million to acquire the Class A membership interests in Honeycomb TE Holdco LLC. At substantial completion, which is expected to occur in the first half of 2026, the Company estimates it will pay an additional $62 million to Clearway Renew and the tax equity investor will contribute an additional $237 million. The Honeycomb Portfolio has 20-year PPAs with an investment-grade utility that will commence when the underlying operating assets reach commercial operations, which is expected to occur in the first half of 2026. The acquisition was funded with existing sources of liquidity. The Company estimates that its total capital investment in Honeycomb TargetCo LLC will be $78 million, excluding the impact of any closing adjustments noted in the purchase agreement.
Daggett 1 Drop Down — On April 29, 2025, the Company, through its indirect subsidiary, LV-Daggett Parent Holdco LLC, acquired Daggett 1 Class B Member LLC, or Daggett 1 Class B, the indirect owner of Daggett 1, a 114 MW BESS facility located in San Bernardino County, California, from Clearway Renew for initial cash consideration of $11 million. On September 19, 2025, when the facility reached substantial completion, the Company paid $42 million to Clearway Renew as additional purchase price. Daggett 1 Class B consolidates as primary beneficiary, Daggett 1 TE Holdco LLC, a tax equity fund that owns the Daggett 1 BESS facility, as further described in Note 4, Investments Accounted for by the Equity Method and Variable Interest Entities. Daggett 1 has a PPA for capacity with an investment-grade counterparty for a contract duration of 15 years that commenced in September 2025. Daggett 1 is reflected in the Company’s Renewables & Storage segment and the acquisition was funded with existing sources of liquidity. The acquisition was determined to be an asset acquisition and the Company consolidates Daggett 1 on a prospective basis in its financial statements. The assets and liabilities transferred to the Company relate to interests under common control and were recorded at historical cost in accordance with ASC 805-50, Business Combinations - Related Issues. The difference between the initial cash consideration of $11 million and the historical cost of the Company’s net assets acquired of $1 million was recorded as an adjustment to CEG’s noncontrolling interest balance. The $42 million additional purchase price was also recorded as an adjustment to CEG’s noncontrolling interest balance. In addition, the Company reflected the entire $11 million of the Company’s initial purchase price, which was contributed back to the Company by CEG into escrow in the line item contributions from CEG, net of distributions, in the consolidated statements of stockholders’ equity. The Company also reflected the entire $42 million of the Company’s additional purchase price, which was contributed back to the Company by CEG to pay down long-term debt, in the line item contributions from CEG, net of distributions, in the consolidated statements of stockholders’ equity.
On October 15, 2025, the Company paid $4 million to Clearway Renew as a purchase price true up. The Company’s total capital investment in Daggett 1 Class B was $57 million.
The following is a summary of assets and liabilities transferred in connection with the acquisition as of April 29, 2025:
| | | | | | | | |
| (In millions) | | Daggett 1 |
| Cash | | $ | 1 | |
Property, plant and equipment (a) | | 223 | |
| | |
| Other current and non-current assets | | 8 | |
| | |
| Total assets acquired | | 232 | |
| | |
Long-term debt (b) | | 220 | |
| | |
| Derivative liabilities | | 6 | |
| Other current and non-current liabilities | | 11 | |
| Total liabilities assumed | | 237 | |
| Other comprehensive loss | | (6) | |
| Net assets acquired | | $ | 1 | |
(a) Includes Construction in progress of $221 million.
(b) Includes a $92 million construction loan and a $131 million tax equity bridge loan, offset by $3 million in unamortized debt issuance costs. See Note 7, Long-term Debt, for further discussion of the long-term debt assumed in the acquisition.
Luna Valley Drop Down — On April 29, 2025, the Company, through its indirect subsidiary, LV-Daggett Parent Holdco LLC, acquired Luna Valley Class B Member LLC, or Luna Valley Class B, the indirect owner of Luna Valley, a 200 MW solar facility located in Fresno County, California, from Clearway Renew for initial cash consideration of $18 million. On September 4, 2025, when the facility reached substantial completion, the Company paid $72 million to Clearway Renew as additional purchase price. Luna Valley Class B consolidates as primary beneficiary, Luna Valley TE Holdco LLC, a tax equity fund that owns the Luna Valley solar facility, as further described in Note 4, Investments Accounted for by the Equity Method and Variable Interest Entities. Luna Valley has PPAs with investment-grade counterparties that have a 17-year weighted average contract duration that commenced in August 2025. Luna Valley is reflected in the Company’s Renewables & Storage segment and the acquisition was funded with existing sources of liquidity. The acquisition was determined to be an asset acquisition and the Company consolidates Luna Valley on a prospective basis in its financial statements. The assets and liabilities transferred to the Company relate to interests under common control and were recorded at historical cost in accordance with ASC 805-50, Business Combinations - Related Issues. The sum of the initial cash consideration of $18 million and the historical cost of the Company’s net liabilities assumed of $7 million was recorded as an adjustment to CEG’s noncontrolling interest balance. The $72 million additional purchase price was also recorded as an adjustment to CEG’s noncontrolling interest balance. In addition, the Company reflected the entire $18 million of the Company’s initial purchase price and $72 million of the Company’s additional purchase price, which were contributed back to the Company by CEG to pay down the acquired long-term debt, in the line item contributions from CEG, net of distributions, in the consolidated statements of stockholders’ equity.
On October 15, 2025, the Company paid $29 million to Clearway Renew as a purchase price true up. The Company’s total capital investment in Luna Valley Class B was $119 million.
The following is a summary of assets and liabilities transferred in connection with the acquisition as of April 29, 2025:
| | | | | | | | |
| (In millions) | | Luna Valley |
| Restricted cash | | $ | 8 | |
Property, plant and equipment (a) | | 346 | |
| Right-of-use assets, net | | 16 | |
| Other current and non-current assets | | 22 | |
| | |
| Total assets acquired | | 392 | |
| | |
Long-term debt (b) | | 348 | |
| Long-term lease liabilities | | 18 | |
| Derivative liabilities | | 8 | |
| Other current and non-current liabilities | | 33 | |
| Total liabilities assumed | | 407 | |
| Other comprehensive loss | | (8) | |
| Net liabilities assumed | | $ | (7) | |
(a) Includes Construction in progress of $338 million.
(b) Includes a $144 million construction loan, a $64 million cash equity bridge loan and a $144 million tax equity bridge loan, offset by $4 million in unamortized debt issuance costs. See Note 7, Long-term Debt, for further discussion of the long-term debt assumed in the acquisition.
Rosamond South I Drop Down — On March 20, 2025, the Company, through its indirect subsidiary, Rosamond South Investment LLC, acquired the Class A membership interests in Rosie South TargetCo LLC, or Rosie South TargetCo, a partnership and the indirect owner of Rosamond South I, a 140 MW solar facility that is paired with a 117 MW BESS facility located in Rosamond, California, from Clearway Renew for initial cash consideration of $4 million. Simultaneously, a third-party cash equity investor acquired the Class B membership interests in Rosie South TargetCo from Clearway Renew for initial cash consideration of $10 million. On August 13, 2025, when the facility reached substantial completion, the Company paid $29 million to Clearway Renew as additional purchase price and the third-party cash equity investor contributed an additional $41 million. Rosie South TargetCo consolidates as primary beneficiary, Rosie South TE Holdco LLC, a tax equity fund that directly owns the Rosamond South I solar and BESS facility, as further described in Note 4, Investments Accounted for by the Equity Method and Variable Interest Entities. Rosamond South I has PPAs with investment-grade counterparties that have a 15-year weighted average contract duration that commenced in August 2025. Rosamond South I is reflected in the Company’s Renewables & Storage segment and the acquisition was funded with existing sources of liquidity. The acquisition was determined to be an asset acquisition and the Company consolidates Rosamond South I on a prospective basis in its financial statements. The assets and liabilities transferred to the Company relate to interests under common control and were recorded at historical cost in accordance with ASC 805-50, Business Combinations - Related Issues. The sum of the initial cash consideration of $4 million and the historical cost of the Company’s net liabilities assumed of $3 million was recorded as an adjustment to CEG’s noncontrolling interest balance. The $29 million additional purchase price was also recorded as an adjustment to CEG’s noncontrolling interest balance. In addition, the Company reflected the entire $4 million of the Company’s initial purchase price, which was contributed back to the Company by CEG to pay down the acquired long-term debt, in the line item distributions to CEG, net of contributions, in the consolidated statements of stockholders’ equity. The Company also reflected the entire $29 million of the Company’s additional purchase price, which was contributed back to the Company by CEG to pay down long-term debt, in the line item contributions from CEG, net of distributions, in the consolidated statements of stockholders’ equity. The Company’s total capital investment in Rosie South TargetCo was $33 million.
The following is a summary of assets and liabilities transferred in connection with the acquisition as of March 20, 2025:
| | | | | | | | |
| (In millions) | | Rosamond South I |
| | |
Property, plant and equipment (a) | | $ | 507 | |
Right-of-use assets, net (b) | | 17 | |
| | |
| Other current and non-current assets | | 11 | |
| | |
| Total assets acquired | | 535 | |
| | |
Long-term debt (c) | | 468 | |
Long-term lease liabilities (b) | | 19 | |
| Derivative liabilities | | 4 | |
| Other current and non-current liabilities | | 51 | |
| Total liabilities assumed | | 542 | |
| Other comprehensive loss | | (4) | |
| Net liabilities assumed | | $ | (3) | |
(a) Includes Construction in progress of $495 million.
(b) Balances primarily relate to a land lease agreement with a wholly-owned subsidiary of CEG, which expires on September 30, 2058.
(c) Includes a $179 million construction loan, a $6 million cash equity bridge loan and a $284 million tax equity bridge loan, offset by $1 million in unamortized debt issuance costs. See Note 7, Long-term Debt, for further discussion of the long-term debt assumed in the acquisition.
Catalina Solar Acquisition — On July 16, 2025, the Company, through its indirect subsidiary, Catalina Solar Investment LLC, acquired Catalina Solar Lessee Holdco LLC, which leases and operates Catalina, a 109 MW solar facility located in Kern County, California, from a third-party for approximately $127 million, which excludes $1 million in transaction expenses incurred in connection with the acquisition during the nine months ended September 30, 2025. Catalina reached commercial operations in 2013 and has a PPA with an investment-grade utility through 2038. Catalina is reflected in the Renewables & Storage segment and the acquisition was funded with existing sources of liquidity. After factoring in cash reserves acquired and transaction expenses, the Company’s net capital investment in Catalina is expected to be $128 million. The acquisition was determined to be an asset acquisition and the purchase price, including transaction expenses, was allocated to the fair value of the assets acquired and liabilities assumed on the acquisition date as follows:
| | | | | | | | |
| (In millions) | | Catalina |
| Cash | | $ | 15 | |
| Intangible asset for power purchase agreement | | 175 | |
| Right-of-use assets | | 107 | |
| Other current and non-current assets | | 6 | |
| | |
| Total assets acquired | | 303 | |
| | |
| Long-term lease liabilities | | 173 | |
| Other current and non-current liabilities | | 2 | |
| Total liabilities assumed | | 175 | |
| Net assets acquired | | $ | 128 | |
Pine Forest Drop Down — On June 10, 2025, the Company, through its indirect subsidiary, Pine Forest CE Class A Owner LLC, acquired the Class A membership interests in Pine Forest CE TargetCo LLC, or Pine Forest TargetCo, a partnership and the indirect owner of Pine Forest, a 300 MW solar facility that is paired with a 200 MW BESS facility, which are both currently under construction in Hopkins County, Texas, from Clearway Renew for initial cash consideration of $18 million. Simultaneously, a third-party cash equity investor acquired the Class B membership interests in Pine Forest TargetCo from Clearway Renew for initial cash consideration of $36 million. Pine Forest TargetCo consolidates as primary beneficiary, Pine Forest TE HoldCo LLC, a tax equity fund that directly owns the Pine Forest solar and BESS facility, as further described in Note 4, Investments Accounted for by the Equity Method and Variable Interest Entities. Also on June 10, 2025, the Company, through its indirect subsidiary, Pine Forest TE Class A, contributed $9 million to acquire the Class A membership interests in Pine Forest TE HoldCo LLC. At substantial completion, which is expected to occur in the fourth quarter of 2025, the Company estimates it will pay an additional $72 million to Clearway Renew for its Class A membership interests in Pine Forest TargetCo and will contribute an additional $37 million for its Class A membership interests in Pine Forest TE HoldCo LLC. In addition, the third-party cash equity investor in Pine Forest TargetCo is expected to contribute an additional $144 million.
Pine Forest has PPAs for the solar facility with investment-grade counterparties and a 20-year weighted average contract duration that will commence when the underlying operating assets reach commercial operations, which is expected to occur in the fourth quarter of 2025. Pine Forest is reflected in the Company’s Renewables & Storage segment and the acquisition was funded with existing sources of liquidity. The acquisition was determined to be an asset acquisition and the Company consolidates Pine Forest on a prospective basis in its financial statements. The assets and liabilities transferred to the Company relate to interests under common control and were recorded at historical cost in accordance with ASC 805-50, Business Combinations - Related Issues. The sum of the initial cash consideration of $18 million and the historical cost of the Company’s net liabilities assumed of $9 million was recorded as an adjustment to CEG’s noncontrolling interest balance. In addition, the Company reflected the entire $18 million of the Company’s initial purchase price, which was contributed back to the Company by CEG to pay down the acquired long-term debt, in the line item contributions from CEG, net of distributions, in the consolidated statements of stockholders’ equity. The Company estimates that its total capital investment in Pine Forest TargetCo will be $136 million, excluding the impact of any closing adjustments noted in the purchase agreement.
The following is a summary of assets and liabilities transferred in connection with the acquisition as of June 10, 2025:
| | | | | | | | |
| (In millions) | | Pine Forest |
| Restricted cash | | $ | 1 | |
Property, plant and equipment (a) | | 560 | |
| Right-of-use assets, net | | 17 | |
| Derivative assets | | 6 | |
| | |
| Total assets acquired | | 584 | |
| | |
Long-term debt (b) | | 515 | |
| Long-term lease liabilities | | 18 | |
| Derivative liabilities | | 1 | |
| Other current and non-current liabilities | | 54 | |
| Total liabilities assumed | | 588 | |
| Other comprehensive income | | 5 | |
| Net liabilities assumed | | $ | (9) | |
(a) Includes Construction in progress of $550 million.
(b) Includes a $103 million construction loan, a $102 million cash equity bridge loan, a $41 million tax equity bridge loan and a $275 million tax credit transfer bridge loan, offset by $6 million in unamortized debt issuance costs. See Note 7, Long-term Debt, for further discussion of the long-term debt assumed in the acquisition.
Tuolumne Wind Acquisition — On April 29, 2025, the Company, through its indirect subsidiary, Washington Wind LLC, acquired Tuolumne, a 137 MW wind facility located in Klickitat County, Washington, from an investment-grade regulated entity for approximately $210 million, which excludes $1 million in transaction expenses incurred in connection with the acquisition during the nine months ended September 30, 2025. Tuolumne reached commercial operations in 2009. In connection with the acquisition, the Company entered into a 15-year PPA with an investment-grade regulated entity that commenced in April 2025. Tuolumne is reflected in the Company’s Renewables & Storage segment and the acquisition was funded with borrowings under the new financing agreement that was entered into in connection with the acquisition, as further described in Note 7, Long-term Debt, as well as existing sources of liquidity. After factoring in transaction expenses and the new financing, the Company’s net capital investment in Tuolumne was $59 million. The acquisition was determined to be an asset acquisition and the purchase price, including transaction expenses, was allocated to the fair value of the assets acquired and liabilities assumed on the acquisition date as follows:
| | | | | | | | |
| (In millions) | | Tuolumne |
| Property, plant and equipment | | $ | 37 | |
| Intangible asset for power purchase agreement | | 176 | |
| Right-of-use assets | | 5 | |
| Other current and non-current assets | | 1 | |
| | |
| Total assets acquired | | 219 | |
| | |
| Long-term lease liabilities | | 4 | |
| Other current and non-current liabilities | | 4 | |
| Total liabilities assumed | | 8 | |
| Net assets acquired | | $ | 211 | |
Dispositions
Mt. Storm Sale to Clearway Renew — On October 2, 2025, the Company, through its indirect subsidiary, WV Wind Holdco LLC, sold 100% of its membership interests in Mount Storm Wind LLC, which owns Mt. Storm, a 264 MW wind facility located in Grant County, West Virginia, to Clearway Renew for $152 million in cash consideration in order for Clearway Renew to repower the facility. The repowering of the facility is expected to increase the facility’s capacity to 335 MW. Mechanical completion of the first phase of the repowering is expected to occur in the second half of 2026 with the second phase of the repowering expected to occur in the second half of 2027. Additionally, the Company has an exclusive option to purchase the Class B membership interests in the tax equity fund that, upon mechanical completion of the first phase of the repowering of the facility, will own Mt. Storm. Upon achieving repowering commercial operations, which is expected to occur in the second half of 2027, the facility will sell power to Microsoft under a 20-year PPA.
Note 4 — Investments Accounted for by the Equity Method and Variable Interest Entities
Entities that are not Consolidated
The Company has interests in entities that are considered VIEs under ASC 810, but for which it is not considered the primary beneficiary. The Company accounts for its interests in these entities and entities in which it has a significant investment under the equity method of accounting, as further described under Item 15 — Note 5, Investments Accounted for by the Equity Method and Variable Interest Entities, to the consolidated financial statements included in the Company’s 2024 Form 10-K.
The following table reflects the Company’s equity investments in unconsolidated affiliates as of September 30, 2025:
| | | | | | | | | | | | | | |
| Name | | Economic Interest | | Investment Balance (a) |
| | | | (In millions) |
| Avenal | | 50% | | $ | 11 | |
| Desert Sunlight | | 25% | | 222 | |
| Elkhorn Ridge | | 66.7% | | (2) | |
GenConn (b) | | 50% | | 72 | |
| San Juan Mesa | | 75% | | (2) | |
| | | | |
| | | | $ | 301 | |
(a) The Company’s maximum exposure to loss is limited to its investment balances.
(b) GenConn is a VIE.
Entities that are Consolidated
As further described under Item 15 — Note 5, Investments Accounted for by the Equity Method and Variable Interest Entities, to the consolidated financial statements included in the Company’s 2024 Form 10-K, the Company has a controlling financial interest in certain entities which have been identified as VIEs under ASC 810, Consolidations, or ASC 810. These arrangements are primarily related to tax equity arrangements entered into with third parties in order to monetize certain tax credits associated with wind, solar and BESS facilities. The Company also has a controlling financial interest in certain partnership arrangements with third-party investors, which also have been identified as VIEs. Under the Company’s arrangements that have been identified as VIEs, the third-party investors are allocated earnings, tax attributes and distributable cash in accordance with the respective limited liability company agreements. Many of these arrangements also provide a mechanism to facilitate achievement of the investor’s specified return by providing incremental cash distributions to the investor at a specified date if the specified return has not yet been achieved.
The following is a summary of significant activity during the nine months ended September 30, 2025 related to the Company’s consolidated VIEs:
DGPV Funds — On August 11, 2025, Puma Class B LLC, an indirect subsidiary of the Company, acquired 100% of the Class A membership interests in Golden Puma Fund LLC, a tax equity fund that owns several distributed solar facilities, from the tax equity investor for $3 million. Prior to the acquisition, the Company consolidated Golden Puma Fund LLC through its ownership of the Class B membership interests and role as managing member, and the Class A membership interests were reflected as noncontrolling interest on the Company’s consolidated balance sheet. The difference between the historical cost of the Company’s noncontrolling interest and the cash paid to acquire the Class A membership interests was less than $1 million.
Pine Forest TargetCo — As described in Note 3, Acquisitions and Dispositions, on June 10, 2025, Pine Forest CE Class A Owner LLC, an indirect subsidiary of the Company, acquired the Class A membership interests in Pine Forest TargetCo, which is a partnership. The Company consolidates Pine Forest TargetCo as a VIE, as the Company is the primary beneficiary. Through its membership interests in Pine Forest TargetCo, the Company receives 50% of distributable cash. The Company recorded the third-party cash equity investor’s noncontrolling interest in Pine Forest TargetCo at the historical carrying amount, with the offset to additional paid-in capital. Pine Forest TargetCo consolidates as primary beneficiary, and through its ownership of the Class B membership interests, Pine Forest TE HoldCo LLC, a tax equity fund that directly owns the Pine Forest solar and BESS facility. The Class A membership interests in Pine Forest TE HoldCo LLC are held by Pine Forest TE Class A, an indirect subsidiary of the Company.
Luna Valley TE Holdco LLC — As described in Note 3, Acquisitions and Dispositions, on April 29, 2025, LV-Daggett Parent Holdco LLC, an indirect subsidiary of the Company, acquired Luna Valley Class B. Luna Valley Class B consolidates as primary beneficiary, and through its ownership of the Class B membership interests, Luna Valley TE Holdco LLC, a tax equity fund that owns the Luna Valley solar facility. The Class A membership interests in Luna Valley TE Holdco LLC are held by a tax equity investor and are reflected as redeemable noncontrolling interest on the Company’s consolidated balance sheet.
Daggett 1 TE Holdco LLC — As described in Note 3, Acquisitions and Dispositions, on April 29, 2025, LV-Daggett Parent Holdco LLC acquired Daggett 1 Class B. Daggett 1 Class B consolidates as primary beneficiary, and through its ownership of the Class B membership interests, Daggett 1 TE Holdco LLC, a tax equity fund that owns the Daggett 1 BESS facility. The Class A membership interests in Daggett 1 TE Holdco LLC are held by a tax equity investor and are reflected as redeemable noncontrolling interest on the Company’s consolidated balance sheet.
Rosie South TargetCo — As described in Note 3, Acquisitions and Dispositions, on March 20, 2025, Rosamond South Investment LLC, an indirect subsidiary of the Company, acquired the Class A membership interests in Rosie South TargetCo, which is a partnership. The Company consolidates Rosie South TargetCo as a VIE, as the Company is the primary beneficiary. Through its membership interests in Rosie South TargetCo, the Company receives 50% of distributable cash. The Company recorded the third-party cash equity investor’s noncontrolling interest in Rosie South TargetCo at the historical carrying amount, with the offset to additional paid-in capital. Rosie South TargetCo consolidates as primary beneficiary, and through its ownership of the Class B membership interests, Rosie South TE Holdco LLC, a tax equity fund that directly owns the Rosamond South I solar and BESS facility. The Class A membership interests in Rosie South TE Holdco LLC are held by a tax equity investor and are reflected as noncontrolling interest on the Company’s consolidated balance sheet.
The Company has updated the following disclosure of assets and liabilities for its consolidated VIEs to present combined totals, and has revised the amounts as of December 31, 2024 to reflect accurate comparative totals for the same relevant entities:
| | | | | | | | | | | |
| (In millions) | September 30, 2025 | | December 31, 2024 |
| Other current and non-current assets | $ | 833 | | | $ | 755 | |
| Property, plant and equipment | 7,473 | | | 5,985 | |
| Total assets | $ | 8,306 | | | $ | 6,740 | |
| Total liabilities | $ | 2,657 | | | $ | 1,858 | |
Note 5 — Fair Value of Financial Instruments
Fair Value Accounting under ASC 820
ASC 820 establishes a fair value hierarchy that prioritizes the inputs to valuation techniques used to measure fair value into three levels as follows:
•Level 1—quoted prices (unadjusted) in active markets for identical assets or liabilities that the Company has the ability to access as of the measurement date.
•Level 2—inputs other than quoted prices included within Level 1 that are directly observable for the asset or liability or indirectly observable through corroboration with observable market data.
•Level 3—unobservable inputs for the asset or liability only used when there is little, if any, market activity for the asset or liability at the measurement date.
In accordance with ASC 820, the Company determines the level in the fair value hierarchy within which each fair value measurement in its entirety falls, based on the lowest level input that is significant to the fair value measurement.
For cash and cash equivalents, restricted cash, accounts receivable — trade, accounts receivable — affiliates, accounts payable — trade, accounts payable — affiliates and accrued expenses and other current liabilities, the carrying amounts approximate fair value because of the short-term maturity of those instruments and are classified as Level 1 within the fair value hierarchy.
The carrying amount and estimated fair value of the Company’s recorded financial instrument not carried at fair market value or that does not approximate fair value is as follows:
| | | | | | | | | | | | | | | | | | | | | | | |
| As of September 30, 2025 | | As of December 31, 2024 |
| Carrying Amount | | Fair Value | | Carrying Amount | | Fair Value |
| (In millions) |
| | | | | | | |
| | | | | | | |
| | | | | | | |
| | | | | | | |
Long-term debt, including current portion (a) | $ | 8,492 | | | $ | 8,159 | | | $ | 7,237 | | | $ | 6,715 | |
(a) Excludes net debt issuance costs, which are recorded as a reduction to long-term debt on the Company’s consolidated balance sheets.
The fair value of the Company’s publicly-traded long-term debt is based on quoted market prices and is classified as Level 2 within the fair value hierarchy. The fair value of debt securities, non-publicly traded long-term debt and certain notes receivable of the Company are based on expected future cash flows discounted at market interest rates, or current interest rates for similar instruments with equivalent credit quality and are classified as Level 3 within the fair value hierarchy. The following table presents the level within the fair value hierarchy for long-term debt, including current portion:
| | | | | | | | | | | | | | | | | | | | | | | |
| As of September 30, 2025 | | As of December 31, 2024 |
| Level 2 | | Level 3 | | Level 2 | | Level 3 |
| | (In millions) |
Long-term debt, including current portion | $ | 2,004 | | | $ | 6,155 | | | $ | 1,922 | | | $ | 4,793 | |
Recurring Fair Value Measurements
The Company records its derivative assets and liabilities at fair market value on its consolidated balance sheets. The following table presents assets and liabilities measured and recorded at fair value on the Company’s consolidated balance sheets on a recurring basis and their level within the fair value hierarchy:
| | | | | | | | | | | | | | | | | | | | | | | | | | | | | |
| | | As of September 30, 2025 | | As of December 31, 2024 |
| | | Fair Value (a) | | Fair Value (a) |
| (In millions) | | | Level 2 (b) | | Level 3 | | | | Level 2 (b) | | Level 3 | | |
| Derivative assets: | | | | | | | | | | | | | |
| | | | | | | | | | | | | |
Energy-related commodity contracts (c) | | | $ | — | | | $ | 12 | | | | | $ | — | | | $ | 9 | | | |
| Interest rate contracts | | | 123 | | | — | | | | | 166 | | | — | | | |
Other financial instruments (d) | | | — | | | 7 | | | | | — | | | 10 | | | |
| Total assets | | | $ | 123 | | | $ | 19 | | | | | $ | 166 | | | $ | 19 | | | |
| Derivative liabilities: | | | | | | | | | | | | | |
Energy-related commodity contracts (e) | | | $ | 1 | | | $ | 336 | | | | | $ | — | | | $ | 371 | | | |
| Interest rate contracts | | | 37 | | | — | | | | | — | | | — | | | |
| Total liabilities | | | $ | 38 | | | $ | 336 | | | | | $ | — | | | $ | 371 | | | |
(a) There were no derivative assets or liabilities classified as Level 1 as of September 30, 2025 and December 31, 2024.
(b) The Company’s interest rate swaps are measured at fair value using an income approach, which uses readily observable inputs, such as forward interest rates (e.g., SOFR) and contractual terms to estimate fair value.
(c) Includes heat rate call option contracts.
(d) Includes SREC contract.
(e) Includes short-term backbone transportation service contracts classified as Level 2, and long-term power commodity contracts and heat rate call option contracts classified as Level 3. As of September 30, 2025 and December 31, 2024, respectively, $336 million and $366 million related to long-term power commodity contracts, and zero and $5 million related to heat rate call option contracts.
The following table reconciles the beginning and ending balances for instruments that are recognized at fair value in the consolidated financial statements using significant unobservable inputs:
| | | | | | | | | | | | | | | | | | | | | | | | | | |
| | Three months ended September 30, | | Nine months ended September 30, |
| | 2025 | | 2024 | | 2025 | | 2024 |
| (In millions) | | Fair Value Measurement Using Significant Unobservable Inputs (Level 3) | | Fair Value Measurement Using Significant Unobservable Inputs (Level 3) |
| Beginning balance | | $ | (345) | | | $ | (381) | | | $ | (352) | | | $ | (317) | |
| Settlements | | 44 | | | 6 | | | 84 | | | — | |
| | | | | | | | |
| | | | | | | | |
| Total (losses) gains for the period included in earnings | | (16) | | | 66 | | | (49) | | | 8 | |
| Ending balance | | $ | (317) | | | $ | (309) | | | $ | (317) | | | $ | (309) | |
Change in unrealized losses included in earnings for derivatives and other financial instruments held as of September 30, 2025 | | $ | (16) | | | | | $ | (49) | | | |
Derivative and Financial Instruments Fair Value Measurements
The Company's contracts are non-exchange-traded and valued using prices provided by external sources. The Company uses quoted observable forward prices to value its energy-related commodity contracts, which includes long-term power commodity contracts and heat rate call option contracts. To the extent that observable forward prices are not available, the quoted prices reflect the average of the forward prices from the prior year, adjusted for inflation. As of September 30, 2025, contracts valued with prices provided by models and other valuation techniques make up 9% of derivative assets, 90% of derivative liabilities and 100% of other financial instruments.
The Company’s significant positions classified as Level 3 relate to physical and financial energy-related contracts, including long-term power commodity contracts and heat rate call option contracts executed in illiquid markets. The significant unobservable inputs used in developing fair value include illiquid power tenors and location pricing, which is derived by extrapolating pricing as a basis to liquid locations. The tenor pricing and basis spread are based on observable market data when available or derived from historic prices and forward market prices from similar observable markets when not available.
The following table quantifies the significant unobservable inputs used in developing the fair value of the Company’s Level 3 positions:
| | | | | | | | | | | | | | | | | | | | | | | |
| September 30, 2025 |
| Fair Value | | Input/Range |
| Assets | Liabilities | Valuation Technique | Significant Unobservable Input | Low | High | Weighted Average |
| (In millions) | | | | | |
| Long-term Power Commodity Contracts | $ | — | | $ | 336 | | Discounted Cash Flow | Forward Market Price ($ per MWh) | $ | 29.89 | | $ | 90.24 | | $ | 47.79 | |
| Heat Rate Call Option Commodity Contracts | 12 | | — | | Option Model | Forward Market Price ($ per MWh) | (19.74) | | 777.56 | | 47.27 | |
| | Option Model | Forward Market Price ($ per MMBtu) | 1.21 | | 24.08 | | 3.92 | |
| Other Financial Instruments | 7 | | — | | Discounted Cash Flow | Forecast annual generation levels of certain DG solar facilities | 60,047 MWh | 120,094 MWh | 108,791 MWh |
The following table provides the impact on the fair value measurements to increases/(decreases) in significant unobservable inputs as of September 30, 2025:
| | | | | | | | | | | | | | |
| Type | Significant Unobservable Input | Position | Change In Input | Impact on Fair Value Measurement |
| Energy-Related Commodity Contracts | Forward Market Price Power | Sell | Increase/(Decrease) | Lower/(Higher) |
| Energy-Related Commodity Contracts | Forward Market Price Gas | Sell | Increase/(Decrease) | Higher/(Lower) |
| Other Financial Instruments | Forecast Generation Levels | Sell | Increase/(Decrease) | Higher/(Lower) |
| | | | |
The fair value of each contract is discounted using a risk-free interest rate. In addition, a credit reserve is applied to reflect credit risk, which is, for interest rate swaps, calculated based on credit default swaps using the bilateral method. For commodities, to the extent that the Net Exposure under a specific master agreement is an asset, the Company uses the counterparty’s default swap rate. If the Net Exposure under a specific master agreement is a liability, the Company uses a proxy of its own default swap rate. For interest rate swaps and commodities, the credit reserve is added to the discounted fair value to reflect the exit price that a market participant would be willing to receive to assume the liabilities or that a market participant would be willing to pay for the assets. As of September 30, 2025, the non-performance reserve was a $17 million gain recorded primarily to total operating revenues in the consolidated statements of operations. It is possible that future market prices could vary from those used in recording assets and liabilities and such variations could be material.
Concentration of Credit Risk
In addition to the credit risk discussion as disclosed under Item 15 — Note 2, Summary of Significant Accounting Policies, to the consolidated financial statements included in the Company’s 2024 Form 10-K, the following item is a discussion of the concentration of credit risk for the Company’s financial instruments. Credit risk relates to the risk of loss resulting from non-performance or non-payment by counterparties pursuant to the terms of their contractual obligations. The Company monitors and manages credit risk through credit policies that include: (i) an established credit approval process; (ii) monitoring of counterparties’ credit limits on an as needed basis; (iii) as applicable, the use of credit mitigation measures such as margin, collateral, prepayment arrangements, or volumetric limits; (iv) the use of payment netting agreements; and (v) the use of master netting agreements that allow for the netting of positive and negative exposures of various contracts associated with a single counterparty. Risks surrounding counterparty performance and credit could ultimately impact the amount and timing of expected cash flows. The Company seeks to mitigate counterparty risk by having a diversified portfolio of counterparties.
Counterparty credit exposure includes credit risk exposure under certain long-term agreements, including solar and other PPAs. As external sources or observable market quotes are not available to estimate such exposure, the Company estimates the exposure related to these contracts based on various techniques including, but not limited to, internal models based on a fundamental analysis of the market and extrapolation of observable market data with similar characteristics. A significant portion of these energy-related commodity contracts are with utilities with strong credit quality and public utility commission or other regulatory support. However, such regulated utility counterparties can be impacted by changes in government regulations or adverse financial conditions, which the Company is unable to predict. Certain subsidiaries of the Company sell the output of their facilities to PG&E, a significant counterparty of the Company, under long-term PPAs, and PG&E’s credit rating is below investment-grade.
Note 6 — Derivative Instruments and Hedging Activities
This footnote should be read in conjunction with the complete description under Item 15 — Note 7, Accounting for Derivative Instruments and Hedging Activities, to the consolidated financial statements included in the Company’s 2024 Form 10-K.
Interest Rate Swaps
The Company enters into interest rate swap agreements in order to hedge the variability of expected future cash interest payments that may arise in connection with its non-recourse debt or a potential refinancing of its Senior Notes. As of September 30, 2025, the Company had interest rate derivative instruments extending through 2033, a portion of which were designated as cash flow hedges. Under the interest rate swap agreements, the Company pays a fixed rate and the counterparties to the agreements pay a variable interest rate.
Energy-Related Commodity Contracts
As of September 30, 2025, the Company had energy-related derivative instruments extending through 2033. At September 30, 2025, these contracts were not designated as cash flow or fair value hedges.
Volumetric Underlying Derivative Transactions
The following table summarizes the net notional volume buy/(sell) of the Company’s open derivative transactions broken out by commodity:
| | | | | | | | | | | | | | | | | |
| | | Total Volume |
| | | September 30, 2025 | | December 31, 2024 |
| Commodity | Units | | (In millions) |
| | | | | |
| Power | MWh | | (24) | | | (25) | |
| Natural Gas | MMBtu | | 6 | | | 11 | |
| Interest | Dollars | | $ | 3,846 | | | $ | 1,769 | |
| | | | | |
| | | | | |
Fair Value of Derivative Instruments
The following table summarizes the fair value within the derivative instrument valuation on the consolidated balance sheets:
| | | | | | | | | | | | | | | | | | | | | | | |
| | Fair Value |
| | Derivative Assets | | Derivative Liabilities |
| September 30, 2025 | | December 31, 2024 | | September 30, 2025 | | December 31, 2024 |
| (In millions) |
| Derivatives Designated as Cash Flow Hedges: | | | | | | | |
| Interest rate contracts current | $ | 3 | | | $ | 5 | | | $ | 3 | | | $ | — | |
| Interest rate contracts long-term | 15 | | | 22 | | | 32 | | | — | |
| Total Derivatives Designated as Cash Flow Hedges | $ | 18 | | | $ | 27 | | | $ | 35 | | | $ | — | |
| Derivatives Not Designated as Cash Flow Hedges: | | | | | | | |
| Interest rate contracts current | $ | 13 | | | $ | 30 | | | $ | 2 | | | $ | — | |
| Interest rate contracts long-term | 92 | | | 109 | | | — | | | — | |
| Energy-related commodity contracts current | 6 | | | 4 | | | 50 | | | 56 | |
| Energy-related commodity contracts long-term | 6 | | | 5 | | | 287 | | | 315 | |
| Total Derivatives Not Designated as Cash Flow Hedges | $ | 117 | | | $ | 148 | | | $ | 339 | | | $ | 371 | |
| Total Derivatives | $ | 135 | | | $ | 175 | | | $ | 374 | | | $ | 371 | |
The Company has elected to present derivative assets and liabilities on the balance sheet on a trade-by-trade basis and does not offset amounts at the counterparty level. As of September 30, 2025 and December 31, 2024, the amount of outstanding collateral paid or received was immaterial. The following tables summarize the offsetting of derivatives by counterparty:
| | | | | | | | | | | | | | | | | |
| Gross Amounts Not Offset in the Statement of Financial Position |
| As of September 30, 2025 | Gross Amounts of Recognized Assets/Liabilities | | Derivative Instruments | | Net Amount |
| Energy-related commodity contracts | (In millions) |
| Derivative assets | $ | 12 | | | $ | — | | | $ | 12 | |
| Derivative liabilities | (337) | | | — | | | (337) | |
| Total energy-related commodity contracts | $ | (325) | | | $ | — | | | $ | (325) | |
| Interest rate contracts | | | | | |
| Derivative assets | $ | 123 | | | $ | — | | | $ | 123 | |
| Derivative liabilities | (37) | | | — | | | (37) | |
| Total interest rate contracts | $ | 86 | | | $ | — | | | $ | 86 | |
| Total derivative instruments | $ | (239) | | | $ | — | | | $ | (239) | |
| | | | | | | | | | | | | | | | | |
| Gross Amounts Not Offset in the Statement of Financial Position |
| As of December 31, 2024 | Gross Amounts of Recognized Assets/Liabilities | | Derivative Instruments | | Net Amount |
| Energy-related commodity contracts | (In millions) |
| Derivative assets | $ | 9 | | | $ | — | | | $ | 9 | |
| Derivative liabilities | (371) | | | — | | | (371) | |
| Total energy-related commodity contracts | $ | (362) | | | $ | — | | | $ | (362) | |
| Interest rate contracts | |
| Derivative assets | $ | 166 | | | $ | — | | | $ | 166 | |
| | | | | |
| Total interest rate contracts | $ | 166 | | | $ | — | | | $ | 166 | |
| Total derivative instruments | $ | (196) | | | $ | — | | | $ | (196) | |
Accumulated Other Comprehensive Income (Loss)
The following table summarizes the effects on the Company’s accumulated OCI (OCL) balance attributable to interest rate swaps designated as cash flow hedge derivatives, net of tax:
| | | | | | | | | | | | | | | | | | | | | | | |
| Three months ended September 30, | | Nine months ended September 30, |
| 2025 | | 2024 | | 2025 | | 2024 |
| (In millions) |
| Accumulated (OCL) OCI beginning balance | $ | (17) | | | $ | 18 | | | $ | 14 | | | $ | 18 | |
Rosamond South I Drop Down (a) | — | | | — | | | (4) | | | — | |
Daggett 1 Drop Down (b) | — | | | — | | | (6) | | | — | |
Luna Valley Drop Down (c) | — | | | — | | | (8) | | | — | |
Pine Forest Drop Down (d) | — | | | — | | | 5 | | | — | |
| Reclassified from accumulated OCI/OCL to income due to realization of previously deferred amounts | (1) | | | (1) | | | (1) | | | (3) | |
| | | | | | | |
| Mark-to-market of cash flow hedge accounting contracts | (4) | | | (12) | | | (22) | | | (10) | |
Accumulated (OCL) OCI ending balance, net of income tax benefit of $(4), $—, $(4) and $—, respectively | (22) | | | 5 | | | (22) | | | 5 | |
| Accumulated (OCL) OCI attributable to noncontrolling interests | (9) | | | 4 | | | (9) | | | 4 | |
| Accumulated (OCL) OCI attributable to Clearway Energy, Inc. | $ | (13) | | | $ | 1 | | | $ | (13) | | | $ | 1 | |
| Losses expected to be realized from OCL during the next 12 months | $ | (1) | | | | | $ | (1) | | | |
(a) Represents $1 million attributable to the Company and $3 million attributable to noncontrolling interests.
(b) Represents $4 million attributable to the Company and $2 million attributable to noncontrolling interests.
(c) Represents $5 million attributable to the Company and $3 million attributable to noncontrolling interests.
(d) Represents $3 million attributable to the Company and $2 million attributable to noncontrolling interests.
Amounts reclassified from accumulated OCI/OCL into income are recorded to interest expense.
Impact of Derivative Instruments on the Consolidated Statements of Operations
Mark-to-market gains/(losses) related to the Company’s derivatives are recorded in the consolidated statements of operations as follows:
| | | | | | | | | | | | | | | | | | | | | | | |
| Three months ended September 30, | | Nine months ended September 30, |
| 2025 | | 2024 | | 2025 | | 2024 |
| (In millions) |
| Interest Rate Contracts (Interest expense) | $ | (8) | | | $ | (57) | | | $ | (40) | | | $ | (33) | |
Energy-Related Commodity Contracts (Mark-to-market for economic hedging activities included in Total operating revenues) (a) | (4) | | | 72 | | | (25) | | | 11 | |
Energy-Related Commodity Contracts (Mark-to-market for economic hedging activities included in Cost of operations) (b) | (1) | | | — | | | (1) | | | (3) | |
(a) Relates to long-term energy related commodity contracts at Elbow Creek, Mesquite Star, Mt. Storm, Langford and Mesquite Sky and heat rate call option energy-related commodity contracts at El Segundo, Marsh Landing and Walnut Creek.
(b) Relates to backbone transportation service energy-related commodity contracts at El Segundo and Walnut Creek.
See Note 5, Fair Value of Financial Instruments, for a discussion regarding concentration of credit risk.
Note 7 — Long-term Debt
This note should be read in conjunction with the complete description under Item 15 — Note 10, Long-term Debt, to the consolidated financial statements included in the Company’s 2024 Form 10-K. The Company’s borrowings, including short-term and long-term portions, consisted of the following:
| | | | | | | | | | | | | | | | | | | | | | | | | | | | |
| | Maturity Date | | September 30, 2025 | | December 31, 2024 | | Interest Rate (a) | | |
| | | | (In millions) | | | | |
| Senior Notes | | 2028-2032 | | $ | 2,125 | | | $ | 2,125 | | | 3.750% - 4.750% | | |
Clearway Energy LLC and Clearway Energy Operating LLC Revolving Credit Facility (b) (c) | | 2028 | | 405 | | | — | | | S+1.750% | | |
| Non-recourse facility-level debt: | | | | | | | | | | |
| Fixed rate | | 2031-2040 | | 3,055 | | | 3,190 | | | 2.339% - 8.000% | | |
| Variable rate | | 2025-2033 | | 2,905 | | | 1,920 | | | S+1.475% - 2.775% | | |
| Total debt | | | | 8,490 | | | 7,235 | | | | | |
| Less current maturities | | | | (342) | | | (430) | | | | | |
| Less net debt issuance costs | | | | (66) | | | (57) | | | | | |
Add premiums (d) | | | | 2 | | | 2 | | | | | |
| Total long-term debt | | | | $ | 8,084 | | | $ | 6,750 | | | | | |
(a) As of September 30, 2025, S+ equals SOFR plus x%.
(b) Applicable rate is determined by the borrower leverage ratio, as defined in the credit agreement.
(c) During October 2025, the Company repaid $190 million of the outstanding borrowings under the revolving credit facility primarily utilizing the proceeds received from the sale of Mt. Storm to Clearway Renew, as further discussed in Note 3, Acquisitions and Dispositions. As of October 31, 2025, the Company had $215 million in outstanding borrowings under the revolving credit facility.
(d) Premiums relate to the 2028 Senior Notes.
As of September 30, 2025, the Company had $1,048 million in letters of credit outstanding, $102 million of which is related to the Company’s revolving credit facility.
The financing arrangements listed above contain certain covenants, including financial covenants that the Company is required to be in compliance with during the term of the respective arrangement. As of September 30, 2025, the Company was in compliance with all of the required covenants.
The discussion below describes material changes to or additions of long-term debt for the nine months ended September 30, 2025.
Facility-level Debt
Daggett 1
On April 29, 2025, as part of the acquisition of Daggett 1, as further described in Note 3, Acquisitions and Dispositions, the Company assumed the facility’s financing agreement, which included a $92 million construction loan and a $131 million tax equity bridge loan, offset by $3 million in unamortized debt issuance costs.
On September 19, 2025, when Daggett 1 reached substantial completion, the Company paid $42 million to Clearway Renew as additional purchase price, as further described in Note 3, Acquisitions and Dispositions, and the tax equity investor contributed an additional $108 million, which was utilized, along with the $38 million previously held in escrow and $31 million in construction loan proceeds, to repay the $131 million tax equity bridge loan, to fund $6 million in construction completion reserves, which is included in restricted cash on the Company’s consolidated balance sheet, and to pay $7 million in associated fees with the remaining $33 million distributed to CEG. Additionally, on September 19, 2025, the outstanding construction loans were converted to a term loan in the amount of $132 million that matures on September 19, 2030. Subsequent to the acquisition, the Company borrowed an additional $40 million in construction loans.
Luna Valley
On April 29, 2025, as part of the acquisition of Luna Valley, as further described in Note 3, Acquisitions and Dispositions, the Company assumed the facility’s financing agreement, which included a $144 million construction loan, a $64 million cash equity bridge loan and a $144 million tax equity bridge loan, offset by $4 million in unamortized debt issuance costs. A partial payment of $18 million was made on the cash equity bridge loan at acquisition date utilizing all of the proceeds from the Company, which were contributed back to the Company by CEG.
On September 4, 2025, when Luna Valley facility reached substantial completion, the Company paid $72 million to Clearway Renew as additional purchase price, as further described in Note 3, Acquisitions and Dispositions, the tax equity investor contributed an additional $114 million and CEG contributed $50 million, which were utilized, along with the $29 million previously held in escrow and $28 million in construction loan proceeds, to repay the $46 million cash equity bridge loan, to repay the $144 million tax equity bridge loan, to fund $22 million in construction completion reserves, which is included in restricted cash on the Company’s consolidated balance sheet, and to pay $9 million in associated fees. Additionally, on September 4, 2025, the outstanding construction loans were converted to a term loan in the amount of $195 million that matures on September 4, 2030. Subsequent to the acquisition, the Company borrowed an additional $51 million in construction loans.
Rosamond South I
On March 20, 2025, as part of the acquisition of Rosamond South I, as further described in Note 3, Acquisitions and Dispositions, the Company assumed the facility’s financing agreement, which included a $179 million construction loan, a $6 million cash equity bridge loan and a $284 million tax equity bridge loan, offset by $1 million in unamortized debt issuance costs. The cash equity bridge loan was repaid at acquisition date, along with $3 million in associated fees, utilizing $2 million from the third-party cash equity investor, as well as all of the proceeds from the Company, which were contributed back to the Company by CEG, and an additional $3 million contributed by CEG.
On August 13, 2025, when Rosamond South I reached substantial completion, the Company paid $29 million to Clearway Renew as additional purchase price, as further described in Note 3, Acquisitions and Dispositions, the cash equity investor contributed an additional $41 million and the tax equity investor contributed an additional $226 million, which were utilized, along with the $58 million previously held in escrow and $13 million in construction loan proceeds, to repay the $276 million tax equity bridge loan and to pay $9 million in associated fees with the remaining $53 million distributed to CEG. Additionally, on August 13, 2025, the outstanding construction loans were converted to a term loan in the amount of $228 million that matures on August 13, 2030. Subsequent to the acquisition, the Company borrowed an additional $49 million in construction loans and also received $40 million in contributions from CEG to pay for construction completion expenses.
Pine Forest
On June 10, 2025, as part of the acquisition of Pine Forest, as further described in Note 3, Acquisitions and Dispositions, the Company assumed the facility’s financing agreement, which included a $103 million construction loan that converts to a term loan when the facility reaches substantial completion, which is expected to occur in the fourth quarter of 2025, a $102 million cash equity bridge loan, a $41 million tax equity bridge loan and a $275 million tax credit transfer bridge loan, offset by $6 million in unamortized debt issuance costs. A partial payment of $54 million was made on the cash equity bridge loan at acquisition date utilizing all of the proceeds from the Company, which were contributed back to the Company by CEG, and the cash equity investor related to the Pine Forest TargetCo acquisition. The tax equity bridge loan, tax credit transfer bridge loan and remaining cash equity bridge loan will be repaid with the final proceeds contributed by Pine Forest TE Class A, an indirect subsidiary of the Company, as well as the Company’s and the third-party cash equity investor’s additional purchase price upon Pine Forest reaching substantial completion, along with the $9 million that was contributed into escrow by Pine Forest TE Class A, which is included in restricted cash on the Company’s consolidated balance sheet. Subsequent to the acquisition, the Company borrowed an additional $44 million in cash equity bridge loans through September 30, 2025.
Dan’s Mountain
On May 21, 2025, when the Dan’s Mountain facility reached substantial completion, the Company paid $36 million to Clearway Renew as additional purchase price in connection with the Company’s acquisition of the Class A membership interests in Dan’s Mountain TargetCo LLC, or Dan’s Mountain TargetCo, on November 18, 2024, which was funded with existing sources of liquidity. The Company’s additional purchase price was recorded as an adjustment to CEG’s noncontrolling interest balance. Also on May 21, 2025, a third-party cash equity investor contributed $45 million to acquire the Class B membership interests in Dan’s Mountain TargetCo from Clearway Renew and the tax equity investor contributed an additional $90 million. The Company utilized the combined proceeds from the cash equity and tax equity investors, along with the Company’s entire additional purchase price, which was contributed back to the Company by CEG, and the $18 million previously held in escrow, to repay the $91 million tax equity bridge loan, to repay the $70 million cash equity bridge loan and to pay $2 million in associated fees with the remaining $26 million distributed to CEG. Prior to substantial completion being reached, the Company borrowed an additional $18 million in tax equity bridge loans during 2025. The Company’s total capital investment in Dan’s Mountain TargetCo was $43 million.
Tuolumne
On April 29, 2025, in order to partially fund the third-party acquisition of the Tuolumne wind facility, as further described in Note 3, Acquisitions and Dispositions, the Company entered into a financing agreement, which included the issuance of a $163 million term loan, as well as $22 million in letters of credit in support of debt service and facility obligations, supported by the Company’s interests in the Tuolumne wind facility. The term loan bears interest at a rate of SOFR plus 1.625% per annum and matures on April 29, 2030.
Buckthorn Solar
On April 9, 2025, the Company, through its indirect subsidiary, Buckthorn Solar Portfolio LLC, refinanced its existing credit agreement, which was scheduled to mature in May 2025, resulting in the issuance of a $104 million term loan facility, as well as $22 million in letters of credit in support of debt service and facility obligations, supported by the Company’s interests in the Buckthorn Solar facility. The term loan bears interest at a rate of SOFR plus 1.625% per annum and matures on April 9, 2031. The Company utilized the proceeds from the term loan and existing sources of liquidity to pay off the existing debt in the amount of $112 million.
Note 8 — Earnings Per Share
Basic earnings per common share is computed by dividing net income (loss) by the weighted average number of common shares outstanding. Shares issued during the year are weighted for the portion of the year that they were outstanding. Diluted earnings per share is computed in a manner consistent with that of basic earnings per share while giving effect to all potentially dilutive common shares that were outstanding during the period.
The reconciliation of the Company’s basic and diluted earnings per share is shown in the following table:
| | | | | | | | | | | | | | | | | | | | | | | |
| Three months ended September 30, |
| 2025 | 2024 |
(In millions, except per share data) (a) | Common Class A | | Common Class C | | Common Class A | | Common Class C |
| Basic and diluted earnings per share attributable to Clearway Energy, Inc. common stockholders | | | | | | | |
| Net income attributable to Clearway Energy, Inc. | $ | 69 | | | $ | 167 | | | $ | 11 | | | $ | 25 | |
| Weighted average number of common shares outstanding — basic and diluted | 35 | | | 83 | | | 35 | | | 83 | |
| Earnings per weighted average common share — basic and diluted | $ | 2.00 | | | $ | 2.00 | | | $ | 0.31 | | | $ | 0.31 | |
| | | | | | | |
| | | | | | | |
| | | | | | | |
| | | | | | | |
(a) Net income attributable to Clearway Energy, Inc. and basic and diluted earnings per share might not recalculate due to presenting amounts in millions rather than whole dollars.
| | | | | | | | | | | | | | | | | | | | | | | |
| Nine months ended September 30, |
| 2025 | 2024 |
(In millions, except per share data) (a) | Common Class A | | Common Class C | | Common Class A | | Common Class C |
| Basic and diluted earnings per share attributable to Clearway Energy, Inc. common stockholders | | | | | | | |
| Net income attributable to Clearway Energy, Inc. | $ | 80 | | | $ | 193 | | | $ | 25 | | | $ | 60 | |
| Weighted average number of common shares outstanding — basic and diluted | 35 | | | 83 | | | 35 | | | 83 | |
| Earnings per weighted average common share — basic and diluted | $ | 2.32 | | | $ | 2.32 | | | $ | 0.72 | | | $ | 0.72 | |
| | | | | | | |
| | | | | | | |
| | | | | | | |
| | | | | | | |
(a) Net income attributable to Clearway Energy, Inc. and basic and diluted earnings per share might not recalculate due to presenting amounts in millions rather than whole dollars.
Note 9 — Segment Reporting
The Company’s segment structure reflects how management currently operates and allocates resources. The Company’s businesses are segregated based on Flexible Generation and Renewables & Storage businesses, which consist of solar, wind and battery energy storage system, or BESS, facilities. The Corporate segment reflects the Company’s corporate costs and includes eliminating entries. The Company’s chief operating decision maker, its Chief Executive Officer, evaluates the performance of its segments based on net income (loss). The Company’s Chief Executive Officer reviews net income (loss) and its components on a monthly and quarterly basis to evaluate the performance of each segment and to determine how to allocate resources.
| | | | | | | | | | | | | | | | | | | | | | | |
| Three months ended September 30, 2025 |
| (In millions) | Flexible Generation | | Renewables & Storage | | Corporate (a) | | Total |
| Operating revenues | $ | 106 | | | $ | 323 | | | $ | — | | | $ | 429 | |
| Cost of operations, exclusive of depreciation, amortization and accretion shown separately below | 31 | | | 97 | | | — | | | 128 | |
| Depreciation, amortization and accretion | 28 | | | 148 | | | — | | | 176 | |
| General and administrative | — | | | — | | | 10 | | | 10 | |
| Transaction and integration costs | — | | | — | | | 3 | | | 3 | |
| Operating income (loss) | 47 | | | 78 | | | (13) | | | 112 | |
| Equity in earnings of unconsolidated affiliates | — | | | 15 | | | — | | | 15 | |
| Other income, net | 1 | | | 6 | | | — | | | 7 | |
| Loss on debt extinguishment | — | | | (7) | | | — | | | (7) | |
| Interest expense | (9) | | | (61) | | | (28) | | | (98) | |
| Income (loss) before income taxes | 39 | | | 31 | | | (41) | | | 29 | |
| Income tax benefit | — | | | — | | | (31) | | | (31) | |
| Net Income (Loss) | 39 | | | 31 | | | (10) | | | 60 | |
| Less: Net (loss) income attributable to noncontrolling interests and redeemable noncontrolling interests | — | | | (322) | | | 146 | | | (176) | |
| Net Income (Loss) Attributable to Clearway Energy, Inc. | $ | 39 | | | $ | 353 | | | $ | (156) | | | $ | 236 | |
| Balance Sheet | | | | | | | |
| Equity investments in affiliates | $ | 72 | | | $ | 229 | | | $ | — | | | $ | 301 | |
Capital expenditures (b) | 2 | | | 71 | | | — | | | 73 | |
| Total Assets | $ | 1,859 | | | $ | 14,123 | | | $ | 84 | | | $ | 16,066 | |
(a) Includes eliminations.
(b) Includes accruals.
| | | | | | | | | | | | | | | | | | | | | | | |
| Three months ended September 30, 2024 |
| (In millions) | Flexible Generation | | Renewables & Storage | | Corporate (a) | | Total |
| Operating revenues | $ | 102 | | | $ | 384 | | | $ | — | | | $ | 486 | |
| Cost of operations, exclusive of depreciation, amortization and accretion shown separately below | 41 | | | 95 | | | (1) | | | 135 | |
| Depreciation, amortization and accretion | 29 | | | 135 | | | — | | | 164 | |
| | | | | | | |
| General and administrative | — | | | — | | | 9 | | | 9 | |
| | | | | | | |
| Operating income (loss) | 32 | | | 154 | | | (8) | | | 178 | |
| Equity in earnings of unconsolidated affiliates | 1 | | | 12 | | | — | | | 13 | |
| Other income, net | 1 | | | 6 | | | 1 | | | 8 | |
| | | | | | | |
| Interest expense | (9) | | | (106) | | | (24) | | | (139) | |
| Income (loss) before income taxes | 25 | | | 66 | | | (31) | | | 60 | |
| Income tax expense | — | | | — | | | 33 | | | 33 | |
| Net Income (Loss) | 25 | | | 66 | | | (64) | | | 27 | |
| Less: Net (loss) income attributable to noncontrolling interests and redeemable noncontrolling interests | — | | | (58) | | | 49 | | | (9) | |
| Net Income (Loss) Attributable to Clearway Energy, Inc. | $ | 25 | | | $ | 124 | | | $ | (113) | | | $ | 36 | |
| Balance Sheet | | | | | | | |
| Equity investments in affiliates | $ | 75 | | | $ | 247 | | | $ | — | | | $ | 322 | |
Capital expenditures (b) | 1 | | | 24 | | | — | | | 25 | |
| | | | | | | |
(a) Includes eliminations.
(b) Includes accruals.
| | | | | | | | | | | | | | | | | | | | | | | |
| Nine months ended September 30, 2025 |
| (In millions) | Flexible Generation | | Renewables & Storage | | Corporate (a) | | Total |
| Operating revenues | $ | 224 | | | $ | 895 | | | $ | — | | | $ | 1,119 | |
| Cost of operations, exclusive of depreciation, amortization and accretion shown separately below | 86 | | | 295 | | | — | | | 381 | |
| Depreciation, amortization and accretion | 84 | | | 418 | | | — | | | 502 | |
| | | | | | | |
| General and administrative | — | | | — | | | 31 | | | 31 | |
| Transaction and integration costs | — | | | — | | | 8 | | | 8 | |
| Operating income (loss) | 54 | | | 182 | | | (39) | | | 197 | |
| Equity in earnings of unconsolidated affiliates | — | | | 27 | | | — | | | 27 | |
| Other income, net | 3 | | | 17 | | | 2 | | | 22 | |
| Loss on debt extinguishment | — | | | (7) | | | — | | | (7) | |
| Interest expense | (27) | | | (195) | | | (75) | | | (297) | |
| Income (loss) before income taxes | 30 | | | 24 | | | (112) | | | (58) | |
| Income tax benefit | — | | | — | | | (26) | | | (26) | |
| Net Income (Loss) | 30 | | | 24 | | | (86) | | | (32) | |
| Less: Net (loss) income attributable to noncontrolling interests and redeemable noncontrolling interests | — | | | (483) | | | 178 | | | (305) | |
| Net Income (Loss) Attributable to Clearway Energy, Inc. | $ | 30 | | | $ | 507 | | | $ | (264) | | | $ | 273 | |
| Balance Sheet | | | | | | | |
| | | | | | | |
Capital expenditures (b) | $ | 4 | | | $ | 158 | | | $ | — | | | $ | 162 | |
| | | | | | | |
(a) Includes eliminations.
(b) Includes accruals.
| | | | | | | | | | | | | | | | | | | | | | | |
| Nine months ended September 30, 2024 |
| (In millions) | Flexible Generation | | Renewables & Storage | | Corporate (a) | | Total |
| Operating revenues | $ | 266 | | | $ | 849 | | | $ | — | | | $ | 1,115 | |
| Cost of operations, exclusive of depreciation, amortization and accretion shown separately below | 109 | | | 271 | | | (2) | | | 378 | |
| Depreciation, amortization and accretion | 88 | | | 383 | | | — | | | 471 | |
| | | | | | | |
| General and administrative | — | | | — | | | 29 | | | 29 | |
| Transaction and integration costs | — | | | — | | | 4 | | | 4 | |
| Operating income (loss) | 69 | | | 195 | | | (31) | | | 233 | |
| Equity in earnings of unconsolidated affiliates | 2 | | | 31 | | | — | | | 33 | |
| Other income, net | 4 | | | 23 | | | 9 | | | 36 | |
| Loss on debt extinguishment | — | | | (3) | | | — | | | (3) | |
| Interest expense | (25) | | | (186) | | | (73) | | | (284) | |
| Income (loss) before income taxes | 50 | | | 60 | | | (95) | | | 15 | |
| Income tax expense | — | | | — | | | 30 | | | 30 | |
| Net Income (Loss) | 50 | | | 60 | | | (125) | | | (15) | |
| Less: Net (loss) income attributable to noncontrolling interests and redeemable noncontrolling interests | — | | | (183) | | | 83 | | | (100) | |
| Net Income (Loss) Attributable to Clearway Energy, Inc. | $ | 50 | | | $ | 243 | | | $ | (208) | | | $ | 85 | |
| Balance Sheet | | | | | | | |
| | | | | | | |
Capital expenditures (b) | $ | 7 | | | $ | 129 | | | $ | — | | | $ | 136 | |
| | | | | | | |
(a) Includes eliminations.
(b) Includes accruals.
Note 10 — Income Taxes
Effective Tax Rate
The income tax provision consisted of the following amounts:
| | | | | | | | | | | | | | | | | | | | | | | |
| | Three months ended September 30, | | Nine months ended September 30, |
| 2025 | | 2024 | | 2025 | | 2024 |
| (In millions, except percentages) |
| Income (loss) before income taxes | $ | 29 | | | $ | 60 | | | $ | (58) | | | $ | 15 | |
| Income tax (benefit) expense | (31) | | | 33 | | | (26) | | | 30 | |
| Effective income tax rate | (106.9) | % | | 55.0 | % | | 44.8 | % | | 200.0 | % |
For the three and nine months ended September 30, 2025 and 2024, the overall effective tax rate was different than the statutory rate of 21% primarily due to the allocation of taxable earnings and losses based on the partners’ interest in Clearway Energy LLC, which includes the effects of applying the HLBV method of accounting for book purposes for certain partnerships.
For tax purposes, Clearway Energy LLC is treated as a partnership; therefore, the Company and CEG each record their respective share of taxable income or loss.
Note 11 — Related Party Transactions
In addition to the transactions and relationships described elsewhere in the notes to the consolidated financial statements, certain subsidiaries of CEG provide services to the Company and its operating subsidiaries. Amounts due to CEG subsidiaries are recorded as accounts payable — affiliates and amounts due to the Company from CEG subsidiaries are recorded as accounts receivable — affiliates in the Company’s consolidated balance sheets. The disclosures below summarize the Company’s material related party transactions with CEG and its subsidiaries that are included in the Company’s operating costs. This footnote should be read in conjunction with the complete description under Item 15 — Note 15, Related Party Transactions, to the consolidated financial statements included in the Company’s 2024 Form 10-K.
O&M Services Agreements by and between the Company and Clearway Renewable Operation & Maintenance LLC
Various subsidiaries of the Company in the Renewables & Storage segment are party to services agreements with Clearway Renewable Operation & Maintenance LLC, or RENOM, a wholly-owned subsidiary of CEG, which provides operation and maintenance, or O&M, services to these subsidiaries. The Company incurred total expenses for these services of $20 million and $22 million for the three months ended September 30, 2025 and 2024, respectively. The Company incurred total expenses for these services of $61 million and $59 million for the nine months ended September 30, 2025 and 2024, respectively. Expenses for these services are included in cost of operations in the consolidated statements of operations. There was a balance of $10 million and $12 million due to RENOM as of September 30, 2025 and December 31, 2024, respectively.
Administrative Services Agreements by and between the Company and CEG
Various subsidiaries of the Company are parties to services agreements with Clearway Asset Services LLC and Clearway Solar Asset Management LLC, two wholly-owned subsidiaries of CEG, which provide various administrative services to the Company's subsidiaries. The Company incurred expenses under these agreements of $8 million and $5 million for the three months ended September 30, 2025 and 2024, respectively. The Company incurred expenses under these agreements of $19 million and $17 million for the nine months ended September 30, 2025 and 2024, respectively. Expenses for these services are included in cost of operations in the consolidated statements of operations. There was a balance of $3 million due to CEG as of both September 30, 2025 and December 31, 2024.
CEG Master Services Agreement
The Company, along with certain of its subsidiaries, is a party to the CEG Master Services Agreement, pursuant to which CEG and certain of its affiliates or third-party service providers provide certain services to the Company. These services include operational and administrative services, including human resources, information systems, cybersecurity, external affairs, accounting, procurement and risk management services, and, effective January 1, 2025, internal audit, tax, legal and treasury services, in exchange for the payment of fees in respect of such services. Until January 1, 2025, the Company provided certain services to CEG under a separate Master Services Agreement, including accounting, internal audit, tax and treasury services, in exchange for the payment of fees in respect of such services. In addition, effective January 1, 2025, the Company directly bears all labor costs for certain employees of CEG who perform work on behalf of the Company.
The Company incurred net expenses under these agreements of $6 million and $1 million for the three months ended September 30, 2025 and 2024, respectively. The Company incurred net expenses under these agreements of $18 million and $4 million for the nine months ended September 30, 2025 and 2024, respectively. Expenses for these services are included in cost of operations in the consolidated statements of operations. There was a balance of zero and $5 million due to CEG as of September 30, 2025 and December 31, 2024, respectively.
ITEM 2 — Management’s Discussion and Analysis of Financial Condition and the Results of Operations
The following discussion analyzes the Company’s historical financial condition and results of operations.
As you read this discussion and analysis, refer to the Company’s consolidated financial statements to this Form 10-Q, which present the results of operations for the three and nine months ended September 30, 2025 and 2024. Also refer to the Company’s 2024 Form 10-K, which includes detailed discussions of various items impacting the Company’s business, results of operations and financial condition.
The discussion and analysis below has been organized as follows:
•Executive Summary, including a description of the business and significant events that are important to understanding the results of operations and financial condition;
•Results of operations, including an explanation of significant differences between the periods in the specific line items of the consolidated statements of operations;
•Financial condition addressing liquidity position, sources and uses of cash, capital resources and requirements, commitments and off-balance sheet arrangements;
•Known trends that may affect the Company’s results of operations and financial condition in the future; and
•Critical accounting policies which are most important to both the portrayal of the Company’s financial condition and results of operations, and which require management’s most difficult, subjective or complex judgment.
Executive Summary
Introduction and Overview
Clearway Energy, Inc., together with its consolidated subsidiaries, or the Company, is a publicly-traded energy infrastructure investor with a focus on investments in clean energy and owner of modern, sustainable and long-term contracted assets across North America. The Company is sponsored by Clearway Energy Group LLC, or CEG, which is equally owned by GIP and TotalEnergies.
The Company is one of the largest owners of clean energy generation assets in the U.S. The Company’s portfolio comprises approximately 12.7 GW of gross capacity in 27 states, including approximately 9.9 GW of wind, solar and battery energy storage systems, or BESS, and approximately 2.8 GW of dispatchable combustion-based power generation assets included in the Flexible Generation segment that provide critical grid reliability services. Through this environmentally-sound, diversified and primarily contracted portfolio, the Company endeavors to provide its investors with stable and growing dividend income. The majority of the Company’s revenues are derived from long-term contractual arrangements for the output or capacity from these assets. The weighted average remaining contract duration of the Company’s Renewables & Storage segment offtake agreements was approximately 11 years as of September 30, 2025 based on CAFD.
As of September 30, 2025, the Company’s operating assets are comprised of the following facilities:
| | | | | | | | | | | | | | | | | | | | | | | | | | | | | | | | |
| | | | Capacity | | | | |
| | Percentage | | Rated | | Net | | Contract |
| Facilities | | Ownership | | MW | | MW (a) | | Counterparty | | Expiration |
| Flexible Generation | | | | | | | | | | |
| Carlsbad | | 100 | % | | 527 | | | 527 | | | SDG&E | | 2038 |
| El Segundo | | 100 | % | | 546 | | | 546 | | | Various | | 2027 - 2029 |
| GenConn Devon | | 50 | % | | 190 | | | 95 | | | Connecticut Light & Power | | 2040 |
| GenConn Middletown | | 50 | % | | 190 | | | 95 | | | Connecticut Light & Power | | 2041 |
| Marsh Landing | | 100 | % | | 820 | | | 820 | | | Various | | 2026 - 2030 |
| Walnut Creek | | 100 | % | | 501 | | | 501 | | | Various | | 2026 - 2027 |
| Total Flexible Generation | | | | 2,774 | | | 2,584 | | | | | |
| Utility Scale Solar | | | | | | | | | | |
| Agua Caliente | | 51 | % | | 290 | | | 148 | | | PG&E | | 2039 |
| Alpine | | 100 | % | | 66 | | | 66 | | | PG&E | | 2033 |
Arica (b) | | 40 | % | | 263 | | | 105 | | | Various | | 2026 - 2041 |
| Avenal | | 50 | % | | 45 | | | 23 | | | PG&E | | 2031 |
| Avra Valley | | 100 | % | | 27 | | | 27 | | | Tucson Electric Power | | 2032 |
| Blythe | | 100 | % | | 21 | | | 21 | | | SCE | | 2029 |
| Borrego | | 100 | % | | 26 | | | 26 | | | SDG&E | | 2038 |
Buckthorn Solar (b) | | 100 | % | | 150 | | | 150 | | | City of Georgetown, TX | | 2043 |
| Catalina | | —% (c) | | 109 | | | 109 | | | SDG&E | | 2038 |
| CVSR | | 100 | % | | 250 | | | 250 | | | PG&E | | 2038 |
Daggett 2 (b) | | 25 | % | | 182 | | | 46 | | | Various | | 2038 |
Daggett 3 (b) | | 25 | % | | 300 | | | 75 | | | Various | | 2033 - 2038 |
| Desert Sunlight 250 | | 25 | % | | 250 | | | 63 | | | SCE | | 2034 |
| Desert Sunlight 300 | | 25 | % | | 300 | | | 75 | | | PG&E | | 2039 |
| Enterprise | | 100 | % | | 80 | | | 80 | | | PacifiCorp | | 2036 |
| Escalante I | | 100 | % | | 80 | | | 80 | | | PacifiCorp | | 2036 |
| Escalante II | | 100 | % | | 80 | | | 80 | | | PacifiCorp | | 2036 |
| Escalante III | | 100 | % | | 80 | | | 80 | | | PacifiCorp | | 2036 |
| Granite Mountain East | | 100 | % | | 80 | | | 80 | | | PacifiCorp | | 2036 |
| Granite Mountain West | | 100 | % | | 50 | | | 50 | | | PacifiCorp | | 2036 |
| Iron Springs | | 100 | % | | 80 | | | 80 | | | PacifiCorp | | 2036 |
| Kansas South | | 100 | % | | 20 | | | 20 | | | PG&E | | 2033 |
Luna Valley (b) | | 100 | % | | 200 | | | 200 | | | Various | | 2040 - 2045 |
Mililani I (b) | | 50 | % | | 39 | | | 20 | | | Hawaiian Electric Company | | 2042 |
| | | | | | | | | | | | | | | | | | | | | | | | | | | | | | | | |
Oahu Solar (b) | | 100 | % | | 61 | | | 61 | | | Hawaiian Electric Company | | 2041 |
| Roadrunner | | 100 | % | | 20 | | | 20 | | | El Paso Electric | | 2031 |
Rosamond Central (b) | | 50 | % | | 192 | | | 96 | | | Various | | 2035 - 2047 |
Rosamond South I (b) | | 50 | % | | 140 | | | 70 | | | Various | | 2040 |
| TA High Desert | | 100 | % | | 20 | | | 20 | | | SCE | | 2033 |
Texas Solar Nova 1 (b) | | 50 | % | | 252 | | | 126 | | | Verizon | | 2042 |
Texas Solar Nova 2 (b) | | 50 | % | | 200 | | | 100 | | | Verizon | | 2042 |
Victory Pass (b) | | 40 | % | | 200 | | | 80 | | | Various | | 2039 |
Waiawa (b) | | 50 | % | | 36 | | | 18 | | | Hawaiian Electric Company | | 2043 |
| Total Utility Scale Solar | | | | 4,189 | | | 2,545 | | | | | |
| Utility Scale BESS | | | | | | | | | | |
Arica (b) | | 40 | % | | 136 | | 54 | | Various | | 2039 - 2041 |
Daggett 1 (b) | | 100 | % | | 114 | | 114 | | SDG&E | | 2040 |
Daggett 2 (b) | | 25 | % | | 131 | | 33 | | Various | | 2038 |
Daggett 3 (b) | | 25 | % | | 149 | | 37 | | Various | | 2033 - 2038 |
Mililani I (b) | | 50 | % | | 39 | | 20 | | Hawaiian Electric Company | | 2042 |
Rosamond Central (b) | | 50 | % | | 147 | | 74 | | SCE | | 2039 |
Rosamond South I (b) | | 50 | % | | 117 | | 59 | | Various | | 2040 |
Victory Pass (b) | | 40 | % | | 50 | | 20 | | Various | | 2039 |
Waiawa (b) | | 50 | % | | 36 | | 18 | | Hawaiian Electric Company | | 2043 |
| Total Utility Scale BESS | | | | 919 | | 429 | | | | |
| Distributed Solar | | | | | | | | | | |
DGPV Funds (b) | | 100 | % | | 286 | | | 286 | | | Various | | 2030 - 2044 |
| Solar Power Partners (SPP) | | 100 | % | | 24 | | | 24 | | | Various | | 2026 - 2037 |
| Other DG Facilities | | 100 | % | | 20 | | | 20 | | | Various | | 2025 - 2039 |
| Total Distributed Solar | | | | 330 | | | 330 | | | | | |
| Wind | | | | | | | | | | |
| Alta I | | 100 | % | | 150 | | | 150 | | | SCE | | 2035 |
| Alta II | | 100 | % | | 150 | | | 150 | | | SCE | | 2035 |
| Alta III | | 100 | % | | 150 | | | 150 | | | SCE | | 2035 |
| Alta IV | | 100 | % | | 102 | | | 102 | | | SCE | | 2035 |
| Alta V | | 100 | % | | 168 | | | 168 | | | SCE | | 2035 |
Alta X | | 100 | % | | 137 | | | 137 | | | SCE | | 2038 |
Alta XI | | 100 | % | | 90 | | | 90 | | | SCE | | 2038 |
Black Rock (b) | | 50 | % | | 115 | | | 58 | | | Toyota and Google | | 2036 |
| Broken Bow | | 100 | % | | 80 | | | 80 | | | Nebraska Public Power District | | 2032 |
| Buffalo Bear | | 100 | % | | 19 | | | 19 | | | Western Farmers Electric Co-operative | | 2033 |
Cedar Creek (b) | | 100 | % | | 160 | | | 160 | | | PacifiCorp | | 2049 |
Cedro Hill (b) | | 100 | % | | 160 | | | 160 | | | CPS Energy | | 2045 |
| Crofton Bluffs | | 100 | % | | 42 | | | 42 | | | Nebraska Public Power District | | 2032 |
Dan’s Mountain (b) | | 50 | % | | 55 | | | 28 | | | Constellation Energy Generation | | 2034 |
Elbow Creek (b) | | 100 | % | | 122 | | | 122 | | | Various | | 2029 |
| Elkhorn Ridge | | 66.7 | % | | 81 | | | 54 | | | Nebraska Public Power District | | 2029 |
| Forward | | 100 | % | | 29 | | | 29 | | | Constellation NewEnergy, Inc. | | 2025 |
| Goat Mountain | | 100 | % | | 150 | | | 150 | | | Dow Pipeline Company | | 2026 |
Langford (b) | | 100 | % | | 160 | | | 160 | | | Goldman Sachs | | 2033 |
| Laredo Ridge | | 100 | % | | 81 | | | 81 | | | Nebraska Public Power District | | 2031 |
| Lookout | | 100 | % | | 38 | | | 38 | | | Southern Maryland Electric Cooperative | | 2030 |
Mesquite Sky (b) | | 50 | % | | 340 | | | 170 | | | Various | | 2033 - 2036 |
Mesquite Star (b) | | 50 | % | | 419 | | | 210 | | | Various | | 2032 - 2035 |
| | | | | | | | | | | | | | | | | | | | | | | | | | | | | | | | |
| Mountain Wind 1 | | 100 | % | | 61 | | | 61 | | | PacifiCorp | | 2033 |
| Mountain Wind 2 | | 100 | % | | 80 | | | 80 | | | PacifiCorp | | 2033 |
Mt. Storm (d) | | 100 | % | | 264 | | | 264 | | | N/A | | |
| Ocotillo | | 100 | % | | 55 | | | 55 | | | N/A | | |
Pinnacle (b) | | 100 | % | | 54 | | | 54 | | | Maryland Department of General Services and University System of Maryland | | 2031 |
Rattlesnake (b) (e) | | 100 | % | | 160 | | | 160 | | | Avista Corporation | | 2040 |
| San Juan Mesa | | 75 | % | | 120 | | | 90 | | | Southwestern Public Service Company | | 2026 |
| Sleeping Bear | | 100 | % | | 95 | | | 95 | | | Public Service Company of Oklahoma | | 2032 |
| South Trent | | 100 | % | | 101 | | | 101 | | | AEP Energy Partners | | 2029 |
| Spanish Fork | | 100 | % | | 19 | | | 19 | | | PacifiCorp | | 2028 |
Spring Canyon II | | 90.1 | % | | 34 | | | 31 | | | Platte River Power Authority | | 2039 |
Spring Canyon III | | 90.1 | % | | 29 | | | 26 | | | Platte River Power Authority | | 2039 |
| Taloga | | 100 | % | | 130 | | | 130 | | | Oklahoma Gas & Electric | | 2031 |
| Tuolumne | | 100 | % | | 137 | | | 137 | | | Turlock Irrigation District | | 2040 |
Wildorado (b) | | 100 | % | | 161 | | | 161 | | | Southwestern Public Service Company | | 2030 |
| Total Wind | | | | 4,498 | | | 3,972 | | | | | |
| Total Clearway Energy, Inc. | | | | 12,710 | | | 9,860 | | | | | |
(a) For owned facilities, net capacity represents the maximum, or rated, generating or storage capacity of the facility multiplied by the Company’s percentage ownership in the facility as of September 30, 2025.
(b) Facilities are part of tax equity arrangements, as further described in Note 4, Investments Accounted for by the Equity Method and Variable Interest Entities.
(c) The Company leases 100% of the interests in the Catalina solar facility through a facility lease agreement that expires in October 2043.
(d) On October 2, 2025, the Company, through its indirect subsidiary, WV Wind Holdco LLC, sold 100% of its membership interests in Mount Storm Wind LLC, which owns Mt. Storm, to Clearway Renew, as further described in Note 3, Acquisitions and Dispositions.
(e) Rattlesnake has a deliverable capacity of 144 MW.
Significant Events
Third-Party Acquisitions
•On October 3, 2025, the Company entered into a binding agreement to acquire a 613 MW operational solar portfolio located in eight states, from a third party for a base purchase price of approximately $305 million in cash, subject to certain customary price adjustments. For 12 facilities in the portfolio located in the Western U.S. and comprising of 227 MW, the Company will co-invest in a 50/50 joint venture with a third-party cash equity investor. The weighted average remaining contract duration of the overall portfolio is approximately 10 years. After factoring in estimated closing adjustments and proceeds from facility-level financings, including the third-party cash equity investor in a subset of the portfolio, the Company expects its net capital commitment to acquire the portfolio to be between $210 million and $230 million. The Company expects to fund the acquisition primarily utilizing existing sources of liquidity. The consummation of the transaction is subject to customary closing conditions and certain third-party approvals and is expected to occur in the first half of 2026.
•On July 16, 2025, the Company, through its indirect subsidiary, Catalina Solar Investment LLC, acquired Catalina Solar Lessee Holdco LLC, which leases and operates the Catalina solar facility, for approximately $127 million, which excludes $1 million in transaction expenses incurred in connection with the acquisition during the nine months ended September 30, 2025. After factoring in cash reserves acquired and transaction expenses, the Company’s net capital investment in Catalina is expected to be $128 million. See Note 3, Acquisitions and Dispositions, for further discussion of the transaction.
•On April 29, 2025, the Company, through its indirect subsidiary, Washington Wind LLC, acquired the Tuolumne wind facility from an investment-grade regulated entity for approximately $210 million, which excludes $1 million in transaction expenses incurred in connection with the acquisition during the nine months ended September 30, 2025. The Company’s net capital investment in Tuolumne was $59 million. See Note 3, Acquisitions and Dispositions for further discussion of the transaction.
Drop Down Transactions
•On October 15, 2025, the Company, through its indirect subsidiary, Honeycomb 1 Holdco LLC, acquired Honeycomb TargetCo LLC, the indirect owner of the Honeycomb Portfolio, from Clearway Renew for initial cash consideration of $16 million. At substantial completion, which is expected to occur in the first half of 2026, the Company estimates it will pay an additional $62 million to Clearway Renew. The Company estimates that its total capital investment in Honeycomb TargetCo LLC will be $78 million, excluding the impact of any closing adjustments noted in the purchase agreement. See Note 3, Acquisitions and Dispositions, for further discussion of the transaction.
•On October 2, 2025, the Company, through its indirect subsidiary, WV Wind Holdco LLC, sold 100% of its membership interests in Mount Storm Wind LLC, which owns Mt. Storm, to Clearway Renew for $152 million in cash consideration in order for Clearway Renew to repower the facility. The repowering of the facility is expected to increase the facility’s capacity to 335 MW. Mechanical completion of the first phase of the repowering is expected to occur in the second half of 2026 with the second phase of the repowering expected to occur in the second half of 2027. Additionally, the Company has an exclusive option to purchase the Class B membership interests in the tax equity fund that, upon mechanical completion of the first phase of the repowering of the facility, will own Mt. Storm. See Note 3, Acquisitions and Dispositions, for further discussion of the transaction. In connection with the agreement with Clearway Renew to sell its membership interests in Mt. Storm, on May 1, 2025, the Company bought down a portion of Mt. Storm’s contract to sell power to a counterparty through a hedge agreement and paid approximately $35 million to the hedge counterparty to reduce the contract by approximately 50%. On July 22, 2025, the Company paid approximately $39 million to the hedge counterparty to buy out the remaining contract.
•On April 29, 2025, the Company, through its indirect subsidiary, LV-Daggett Parent Holdco LLC, acquired Daggett 1 Class B, the indirect owner of the Daggett 1 BESS facility, from Clearway Renew for initial cash consideration of $11 million. On September 19, 2025, when the facility reached substantial completion, the Company paid $42 million to Clearway Renew as additional purchase price. On October 15, 2025, the Company paid $4 million to Clearway Renew as a purchase price true up. The Company’s total capital investment in Daggett 1 Class B was $57 million. See Note 3, Acquisitions and Dispositions, for further discussion of the transaction.
•On April 29, 2025, the Company, through its indirect subsidiary, LV-Daggett Parent Holdco LLC, acquired Luna Valley Class B, the indirect owner of the Luna Valley solar facility, from Clearway Renew for initial cash consideration of $18 million. On September 4, 2025, when the facility reached substantial completion, the Company paid $72 million to Clearway Renew as additional purchase price. On October 15, 2025, the Company paid $29 million to Clearway Renew as a purchase price true up. The Company's total capital investment in Luna Valley Class B was $119 million. See Note 3, Acquisitions and Dispositions, for further discussion of the transaction.
•On March 20, 2025, the Company, through its indirect subsidiary, Rosamond South Investment LLC, acquired the Class A membership interests in Rosie South TargetCo, a partnership and the indirect owner of the Rosamond South I solar and BESS facility, from Clearway Renew for initial cash consideration of $4 million. Simultaneously, a third-party cash equity investor acquired the Class B membership interests in Rosie South TargetCo from Clearway Renew for initial cash consideration of $10 million. On August 13, 2025 when the facility reached substantial completion, the Company paid $29 million to Clearway Renew as additional purchase price and the third-party cash equity investor contributed an additional $41 million. The Company’s total capital investment in Rosie South TargetCo was $33 million. See Note 3, Acquisitions and Dispositions, for further discussion of the transaction.
•On July 23, 2025, the Company entered into an agreement with Clearway Renew to repower the Goat Mountain facility, which is located in Sterling City, Texas. The Company estimates that its total capital investment in the Goat Mountain repowering will be $200 million, subject to closing adjustments. Contingent upon achieving repowering commercial operations in 2027, the 360 MW facility will sell power to an investment-grade counterparty under a new 15-year PPA.
•On June 10, 2025, the Company, through its indirect subsidiary, Pine Forest CE Class A Owner LLC, acquired the Class A membership interests in Pine Forest TargetCo, a partnership and the indirect owner of the Pine Forest solar and BESS facility, from Clearway Renew for initial cash consideration of $18 million. Simultaneously, a third-party cash equity investor acquired the Class B membership interests in Pine Forest TargetCo from Clearway Renew for initial cash consideration of $36 million. Also on June 10, 2025, the Company, through its indirect subsidiary, Pine Forest TE Class A, contributed $9 million to acquire the Class A membership interests in Pine Forest TE HoldCo LLC. At substantial completion, which is expected to occur in the fourth quarter of 2025, the Company estimates it will pay an additional $72 million to Clearway Renew for its Class A membership interests in Pine Forest TargetCo and will contribute an additional $37 million for its Class A membership interests in Pine Forest TE HoldCo LLC. In addition, the third-party cash equity investor in Pine Forest TargetCo is expected to contribute an additional $144 million. The Company estimates that its total capital investment in Pine Forest TargetCo will be $136 million, excluding the impact of any closing adjustments noted in the purchase agreement. See Note 3, Acquisitions and Dispositions, for further discussion of the transaction.
RA Agreements
•On January 14, 2025, the Company contracted with a load serving entity to sell approximately 75 MW of El Segundo’s RA commencing in August 2026 and ending in December 2029. On February 4, 2025, the Company contracted with an additional load serving entity to sell approximately 197 MW of El Segundo’s RA commencing in August 2026 and ending in December 2029. El Segundo is now contracted for 100% of its capacity through 2027 and approximately 50% of its capacity through 2028.
Facility-level Financing Activities
•In connection with the 2025 Drop Downs of Rosamond South I, Luna Valley, Daggett 1 and Pine Forest, the Company assumed non-recourse facility-level debt. See Note 7, Long-term Debt, for further discussion of the non-recourse facility-level debt associated with each facility.
•On May 21, 2025, when the Dan’s Mountain wind facility reached substantial completion, the Company paid $36 million to Clearway Renew as additional purchase price in connection with the Company’s acquisition of the Class A membership interests in Dan’s Mountain TargetCo on November 18, 2024. Also, on May 21, 2025, a third-party cash equity investor contributed $45 million to acquire the Class B membership interests in Dan’s Mountain TargetCo from Clearway Renew and the tax equity investor contributed an additional $90 million. The Company utilized the combined proceeds to repay the cash equity bridge loan, to repay the tax equity bridge loan and to pay associated fees with the remaining proceeds distributed to CEG. The Company’s total capital investment in Dan’s Mountain TargetCo was $43 million. See Note 7, Long-term Debt, for further discussion of the transaction.
•On April 29, 2025, in order to partially fund the third-party acquisition of the Tuolumne wind facility, the Company entered into a financing agreement, which included the issuance of a $163 million term loan, as well as $22 million in letters of credit in support of debt service and facility obligations. See Note 7, Long-term Debt, for further discussion of the financing agreement.
•On April 9, 2025, the Company, through its indirect subsidiary, Buckthorn Solar Portfolio LLC, refinanced its credit agreement, which was scheduled to mature in May 2025, resulting in the issuance of a $104 million term loan facility, as well as $22 million in letters of credit in support of debt service and facility obligations. The Company utilized the proceeds from the term loan and existing sources of liquidity to pay off the existing debt. See Note 7, Long-term Debt, for further discussion of the refinanced credit agreement.
Environmental Matters
The Company is subject to a wide range of environmental laws during the development, construction, ownership and operation of facilities. These existing and future laws generally require that governmental permits and approvals be obtained before construction and maintained during operation of facilities. The Company is obligated to comply with all environmental laws and regulations applicable within each jurisdiction and required to implement environmental programs and procedures to monitor and control risks associated with the construction, operation and decommissioning of regulated or permitted energy assets. Federal, state and local environmental laws have historically become more stringent over time, although this trend could change in the future.
The Company’s environmental matters are further described in the Company’s 2024 Form 10-K in Item 1, Business — Environmental Matters and Item 1A, Risk Factors.
Regulatory Matters
The following disclosures about the Company’s regulatory matters provide an update to, and should be read in conjunction with, Item 1, Business — Regulatory Matters and Item 1A, Risk Factors, of the Company’s 2024 Form 10-K.
On March 6, 2024, the SEC adopted a new set of rules that would require a wide range of climate-related disclosures, including material climate-related risks, information on any climate-related targets or goals that are material to the registrant’s business, results of operations or financial condition, Scope 1 and Scope 2 GHG emissions on a phased-in basis by certain larger registrants when those emissions are material and the filing of an attestation report covering the same, and disclosure of the financial statement effects of severe weather events and other natural conditions including costs and losses. Litigation challenging the rules was filed by multiple parties in multiple jurisdictions, which was consolidated and assigned to the U.S. Court of Appeals for the Eighth Circuit. On April 4, 2024, the SEC announced that it was voluntarily delaying the implementation of the climate disclosure rules while the U.S. Court of Appeals considered the litigation. On March 27, 2025, the SEC voted to end the defense of the rules in the litigation. On September 12, 2025, the U.S. Court of Appeals denied the SEC’s request to proceed with the case and indicated that the case would be held in abeyance until the SEC either renews its defense of the rules or revises the rules via notice-and-comment rulemaking.
On July 4, 2025, federal tax legislation was enacted. Among other changes, the federal tax legislation phases out, repeals, and/or adds stricter eligibility requirements for business tax credits and incentives for the development of clean energy facilities and production of clean energy, including wind, solar and BESS facilities. Among other things, (i) wind and solar facilities that begin construction after July 4, 2026 must be placed in service by December 31, 2027 in order to qualify for production tax credits or investment tax credits, (ii) BESS facilities that begin construction by December 31, 2033 receive full investment tax credit value, stepping down to 75% for BESS facilities that begin construction in 2034, 50% for BESS facilities that begin construction in 2035 and 0% for BESS facilities that begin construction after 2035 and (iii) for facilities that begin construction after 2024, new foreign entity of concern requirements will restrict availability of the credits to wind, solar and BESS facilities if the entity that owns the facility has certain relationships with or makes certain payments to foreign entities of concern and, for facilities that begin construction after 2025, if the percentage of components in the facility manufactured by foreign entities of concern exceeds a specified percentage.
On July 7, 2025, a federal executive order was issued directing the Secretary of the Treasury to issue, within 45 days, new or revised guidance regarding the interpretation of “begin construction” requirements for wind, solar and BESS facilities that claim “technology neutral” tax credits under sections 45Y or 48E of the Internal Revenue Code. On August 15, 2025, the U.S. Treasury Department issued new guidance which requires developers of wind and solar projects with a maximum net output of greater than 1.5 megawatts to perform physical work of a significant nature to qualify a project as having started, and then meet a continuity test. Under the continuity test, developers must place a project in service within four years after the end of the year in which construction starts or show that construction has been continuous from and after the start. The new guidance applies only to wind and solar projects that seek to qualify for “technology neutral credits” under Sections 45Y and 48E of the Internal Revenue Code and applies only for purposes of determining whether projects began construction before July 4, 2026. It does not apply to projects that began construction prior to September 2, 2025.
On July 29, 2025, the United States Environmental Protection Agency, or the EPA, issued an interim final rule extending several compliance deadlines associated with the strict new methane rules for the oil and gas industry that were published in March 2024 and took effect in May 2024. On July 29, 2025, the EPA released a pre-publication proposed rule which would rescind the EPA’s 2009 final rule under the Clean Air Act finding that greenhouse gases endanger the public health and welfare of current and future generations and that emissions of greenhouse gases from new motor vehicles contribute to greenhouse gas pollution that threatens the public health and welfare. On September 16, 2025, the EPA announced a proposal to end the Greenhouse Gas Reporting Program for all sectors except petroleum and natural gas systems (excluding reporting for natural gas distribution). Reporting for petroleum and natural gas systems under the Greenhouse Gas Reporting Program would be deferred until 2034 under the proposal.
Consolidated Results of Operations
The following table provides selected financial information:
| | | | | | | | | | | | | | | | | | | | | | | | | | | | | | | | | | | |
| | Three months ended September 30, | | Nine months ended September 30, |
| (In millions) | 2025 | | 2024 | | Change | | 2025 | | 2024 | | Change |
| Operating Revenues | | | | | | | | | | | |
| Energy and capacity revenues | $ | 457 | | | $ | 437 | | | $ | 20 | | | $ | 1,218 | | | $ | 1,176 | | | $ | 42 | |
| Other revenues | 26 | | | 23 | | | 3 | | | 68 | | | 69 | | | (1) | |
| Contract amortization | (50) | | | (46) | | | (4) | | | (139) | | | (138) | | | (1) | |
| Mark-to-market for economic hedges | (4) | | | 72 | | | (76) | | | (28) | | | 8 | | | (36) | |
| Total operating revenues | 429 | | | 486 | | | (57) | | | 1,119 | | | 1,115 | | | 4 | |
| Operating Costs and Expenses | | | | | | | | | | | |
| Cost of fuels | 6 | | | 19 | | | (13) | | | 9 | | | 38 | | | (29) | |
| | | | | | | | | | | |
| Operations and maintenance | 93 | | | 87 | | | 6 | | | 287 | | | 256 | | | 31 | |
| | | | | | | | | | | |
| Other costs of operations | 29 | | | 29 | | | — | | | 85 | | | 84 | | | 1 | |
| Depreciation, amortization and accretion | 176 | | | 164 | | | 12 | | | 502 | | | 471 | | | 31 | |
| | | | | | | | | | | |
| General and administrative | 10 | | | 9 | | | 1 | | | 31 | | | 29 | | | 2 | |
| Transaction and integration costs | 3 | | | — | | | 3 | | | 8 | | | 4 | | | 4 | |
| | | | | | | | | | | |
| Total operating costs and expenses | 317 | | | 308 | | | 9 | | | 922 | | | 882 | | | 40 | |
| Operating Income | 112 | | | 178 | | | (66) | | | 197 | | | 233 | | | (36) | |
| Other Income (Expense) | | | | | | | | | | | |
| Equity in earnings of unconsolidated affiliates | 15 | | | 13 | | | 2 | | | 27 | | | 33 | | | (6) | |
| | | | | | | | | | | |
| Other income, net | 7 | | | 8 | | | (1) | | | 22 | | | 36 | | | (14) | |
| Loss on debt extinguishment | (7) | | | — | | | (7) | | | (7) | | | (3) | | | (4) | |
| Derivative expense | (8) | | | (57) | | | 49 | | | (40) | | | (33) | | | (7) | |
| Other interest expense | (90) | | | (82) | | | (8) | | | (257) | | | (251) | | | (6) | |
| Total other expense, net | (83) | | | (118) | | | 35 | | | (255) | | | (218) | | | (37) | |
| Income (Loss) Before Income Taxes | 29 | | | 60 | | | (31) | | | (58) | | | 15 | | | (73) | |
| Income tax (benefit) expense | (31) | | | 33 | | | (64) | | | (26) | | | 30 | | | (56) | |
| Net Income (Loss) | 60 | | | 27 | | | 33 | | | (32) | | | (15) | | | (17) | |
| Less: Net loss attributable to noncontrolling interests and redeemable noncontrolling interests | (176) | | | (9) | | | (167) | | | (305) | | | (100) | | | (205) | |
Net Income Attributable to Clearway Energy, Inc. | $ | 236 | | | $ | 36 | | | $ | 200 | | | $ | 273 | | | $ | 85 | | | $ | 188 | |
| | | | | | | | | | | | | | | | | | | | | | | |
| Three months ended September 30, | | Nine months ended September 30, |
| Business metrics: | 2025 | | 2024 | | 2025 | | 2024 |
Solar MWh generated/sold (in thousands) (a) | 2,930 | | | 2,943 | | | 7,318 | | | 6,999 | |
Wind MWh generated/sold (in thousands) (a) | 2,221 | | | 2,012 | | | 7,905 | | | 7,478 | |
Solar & Wind MWh generated/sold (in thousands) (a) | 5,151 | | | 4,955 | | | 15,223 | | | 14,477 | |
Solar weighted-average capacity factor (b) | 35.6 | % | | 38.9 | % | | 33.1 | % | | 32.5 | % |
Wind weighted-average capacity factor (c) | 24.0 | % | | 22.4 | % | | 30.6 | % | | 29.4 | % |
| Flexible Generation MWh generated (in thousands) | 170 | | | 445 | | | 290 | | | 695 | |
| Flexible Generation equivalent availability factor | 92.5 | % | | 87.5 | % | | 92.3 | % | | 90.3 | % |
(a) Volumes do not include the MWh generated/sold by the Company’s equity method investments.
(b) Typical average capacity factors for solar facilities is 25%. The weighted-average capacity factors can vary based on seasonality and weather.
(c) Typical average capacity factors for wind facilities is 25-45%. The weighted-average capacity factors can vary based on seasonality and weather.
Management’s Discussion of the Results of Operations for the Three Months Ended September 30, 2025 and 2024
Operating Revenues
Operating revenues decreased by $57 million during the three months ended September 30, 2025, compared to the same period in 2024, due to a combination of the drivers summarized in the table below:
| | | | | | | | |
| | (In millions) |
| Renewables & Storage Segment | Increase primarily driven by the Rosamond South I solar and BESS and Daggett 1 BESS acquisitions, which reached commercial operations in August 2025 and September 2025, respectively, as well as the Catalina solar acquisition in July 2025. | $ | 24 | |
| Increase driven by the Tuolumne wind acquisition in April 2025. | 12 | |
| | |
| Increase primarily driven by higher wind resource at certain facilities. | 11 | |
| Loss incurred on the remaining buy-out of the Mt. Storm commodity contract in July 2025. | (6) | |
| | |
| | |
| Flexible Generation Segment | Decrease in energy revenue primarily driven by lower generation at the Walnut Creek, Marsh Landing and El Segundo facilities due to milder weather, which also decreased cost of fuels as noted below. | (18) | |
| Contract amortization | Decrease primarily driven by the Tuolumne wind and Catalina solar acquisitions in April 2025 and July 2025, respectively, partially offset by Cedro Hill, which reached repowering commercial operations in December 2024, resulting in the extension of the amortization period. | (4) | |
| Mark-to-market economic hedging activities | Decrease primarily driven by an increase in forward power prices in the ERCOT market. | (98) | |
| Increase in heat rate call option contracts primarily driven by changes in power market prices. | 22 | |
| | $ | (57) | |
Cost of Fuels
Cost of fuels decreased by $13 million during the three months ended September 30, 2025, compared to the same period in 2024, primarily due to lower generation at the Walnut Creek, Marsh Landing and El Segundo facilities due to milder weather, which resulted in less fuel purchases.
Interest Expense
Interest expense decreased by $41 million during the three months ended September 30, 2025, compared to the same period in 2024, primarily due to the change in fair value of interest rate swaps due to changes in interest rates.
Income Tax (Benefit) Expense
For the three months ended September 30, 2025, the Company recorded an income tax benefit of $31 million on pretax income of $29 million. For the same period in 2024, the Company recorded an income tax expense of $33 million on pretax income of $60 million. The $64 million decrease in income tax expense during the three months ended September 30, 2025, compared to the same period in 2024, was primarily due to the allocation of taxable earnings and losses, which includes the effect of applying the HLBV method of accounting for book purposes for certain partnerships.
Net Loss Attributable to Noncontrolling Interests and Redeemable Noncontrolling Interests
For the three months ended September 30, 2025, the Company had a net loss of $176 million attributable to noncontrolling interests and redeemable noncontrolling interests comprised of the following:
| | | | | |
| (In millions) |
| Losses attributable to tax equity financing arrangements and the application of the HLBV method (primarily due to Daggett 1 TE Holdco LLC, Dan’s Mountain Tax Credit Holdco LLC, Luna Valley TE Holdco LLC, Rosie South TE Holdco LLC and Rosie TE HoldCo LLC HLBV losses) | $ | (425) | |
| CEG’s economic interest in Clearway Energy LLC | 146 | |
| Income attributable to third-party partnerships (primarily due to Dan’s Mountain Tax Credit Holdco LLC, Rosie South TE Holdco LLC and Rosie TE HoldCo LLC HLBV losses) | 103 | |
| |
| $ | (176) | |
For the three months ended September 30, 2024, the Company had a net loss of $9 million attributable to noncontrolling interests and redeemable noncontrolling interests comprised of the following:
| | | | | |
| (In millions) |
| Losses attributable to tax equity financing arrangements and the application of the HLBV method (primarily due to VP-Arica TE Holdco LLC and Rosie TE HoldCo LLC HLBV losses) | $ | (112) | |
| Income attributable to third-party partnerships (primarily due to VP-Arica TE Holdco LLC and Rosie TE HoldCo LLC HLBV losses) | 54 | |
| CEG’s economic interest in Clearway Energy LLC | 49 | |
| $ | (9) | |
Management’s Discussion of the Results of Operations for the Nine Months Ended September 30, 2025 and 2024
Operating Revenues
Operating revenues increased by $4 million during the nine months ended September 30, 2025, compared to the same period in 2024, due to a combination of the drivers summarized in the table below:
| | | | | | | | |
| | (In millions) |
| Renewables & Storage Segment | Increase driven by the Victory Pass and Arica solar and BESS, Rosamond Central BESS, Rosamond South I solar and BESS and Daggett 1 BESS acquisitions, which reached commercial operations in March 2024, April 2024, June 2024, August 2025 and September 2025, respectively, as well as the Catalina solar acquisition in July 2025. | $ | 56 | |
| Increase driven by the Cedar Creek and Tuolumne wind acquisitions in April 2024 and April 2025, respectively. | 27 | |
| | |
| | |
| Increase primarily driven by higher solar generation. | 7 | |
| | |
| Loss incurred on the partial buy-out of the Mt. Storm commodity contract in May 2025 and the subsequent buy-out of the remaining contract in July 2025. | (11) | |
| Flexible Generation Segment | Decrease in energy revenue primarily driven by lower generation at the Walnut Creek, Marsh Landing and El Segundo facilities due to milder weather, which also decreased cost of fuels as noted below. | (38) | |
| | |
| | |
| | |
| | |
| Contract amortization | Decrease primarily driven by the Tuolumne wind and Catalina solar acquisitions in April 2025 and July 2025, respectively, partially offset by Cedro Hill, which reached repowering commercial operations in December 2024, resulting in the extension of the amortization period. | (1) | |
| Mark-to-market economic hedging activities | Decrease primarily driven by an increase in forward power prices in the ERCOT market. | (32) | |
| Decrease in heat rate call option contracts primarily driven by changes in power market prices. | (4) | |
| | |
| | $ | 4 | |
Cost of Fuels
Cost of fuels decreased by $29 million during the nine months ended September 30, 2025, compared to the same period in 2024, primarily due to lower generation at the Walnut Creek, Marsh Landing and El Segundo facilities due to milder weather, which resulted in less fuel purchases.
Operations and Maintenance Expense
Operation and maintenance expense increased by $31 million during the nine months ended September 30, 2025, compared to the same period in 2024, due to a combination of the drivers summarized in the table below:
| | | | | | | | |
| | (In millions) |
| Renewables & Storage Segment | Increase primarily driven by the solar and BESS acquisitions referenced above | $ | 26 | |
| Increase driven by the wind acquisitions referenced above. | 6 | |
| Decrease primarily driven by lower maintenance activities at various wind facilities. | (7) | |
| | |
| Flexible Generation Segment | Increase primarily driven by maintenance activities at various facilities. | 6 | |
| | $ | 31 | |
Income Tax (Benefit) Expense
For the nine months ended September 30, 2025, the Company recorded an income tax benefit of $26 million on a pretax loss of $58 million. For the same period in 2024, the Company recorded an income tax expense of $30 million on pretax income of $15 million. The $56 million decrease in income tax expense during the nine months ended September 30, 2025, compared to the same period in 2024, was primarily due to the allocation of taxable earnings and losses, which includes the effect of applying the HLBV method of accounting for book purposes for certain partnerships.
Net Loss Attributable to Noncontrolling Interests and Redeemable Noncontrolling Interests
For the nine months ended September 30, 2025, the Company had a net loss of $305 million attributable to noncontrolling interests and redeemable noncontrolling interests comprised of the following:
| | | | | |
| (In millions) |
| Losses attributable to tax equity financing arrangements and the application of the HLBV method (primarily due to Cedro Hill TE Holdco LLC, Daggett 1 TE Holdco LLC, Dan’s Mountain Tax Credit Holdco LLC, Luna Valley TE Holdco LLC, Rosie South TE Holdco LLC, Rosie TE HoldCo LLC and VP-Arica TE Holdco LLC HLBV losses) | $ | (611) | |
| |
| CEG’s economic interest in Clearway Energy LLC | 178 | |
| Income attributable to third-party partnerships (primarily due to Dan’s Mountain Tax Credit Holdco LLC, Rosie South TE Holdco LLC, Rosie TE HoldCo LLC and VP-Arica TE Holdco LLC HLBV losses) | 128 | |
| $ | (305) | |
For the nine months ended September 30, 2024, the Company had a net loss of $100 million attributable to noncontrolling interests and redeemable noncontrolling interests comprised of the following:
| | | | | |
| (In millions) |
| |
| Losses attributable to tax equity financing arrangements and the application of the HLBV method (primarily due to VP-Arica TE Holdco LLC, Rosie TE HoldCo LLC, Daggett TE Holdco LLC and Daggett 2 TE Holdco LLC HLBV losses) | $ | (307) | |
| Income attributable to third-party partnerships (primarily due to VP-Arica TE Holdco LLC, Rosie TE HoldCo LLC, Daggett TE Holdco LLC and Daggett 2 TE Holdco LLC HLBV losses) | 124 | |
| CEG’s economic interest in Clearway Energy LLC | 83 | |
| $ | (100) | |
Liquidity and Capital Resources
The Company’s principal liquidity requirements are to meet its financial commitments, finance current operations, fund capital expenditures, including investments and acquisitions from time to time, service debt and pay dividends. As a normal part of the Company’s business, depending on market conditions, the Company will from time to time consider opportunities to repay, redeem, repurchase or refinance its indebtedness. Changes in the Company’s operating plans, lower than anticipated sales, increased expenses, investments, acquisitions or other events may cause the Company to seek additional debt or equity financing in future periods. There can be no guarantee that financing will be available on acceptable terms or at all. Debt financing, if available, could impose additional cash payment obligations and additional covenants and operating restrictions.
Current Liquidity Position
As of September 30, 2025 and December 31, 2024, the Company’s liquidity was approximately $834 million and $1,330 million, respectively, comprised of cash, restricted cash and availability under the Company’s revolving credit facility.
| | | | | | | | | | | | | | |
| (In millions) | | September 30, 2025 | | December 31, 2024 |
| Cash and cash equivalents: | | | | |
| Clearway Energy, Inc. and Clearway Energy LLC, excluding subsidiaries | | $ | 28 | | | $ | 138 | |
| Subsidiaries | | 223 | | | 194 | |
| Restricted cash: | | | | |
| Operating accounts | | 185 | | | 184 | |
| Reserves, including debt service, distributions, performance obligations and other reserves | | 205 | | | 217 | |
| Total cash, cash equivalents and restricted cash | | 641 | | | 733 | |
| Revolving credit facility availability | | 193 | | | 597 | |
| Total liquidity | | $ | 834 | | | $ | 1,330 | |
The Company’s liquidity includes $390 million and $401 million of restricted cash balances as of September 30, 2025 and December 31, 2024, respectively. Restricted cash consists primarily of funds to satisfy the requirements of certain debt arrangements and funds held within the Company’s facilities that are restricted in their use. As of September 30, 2025, these restricted funds were comprised of $185 million designated to fund operating expenses, approximately $79 million designated for current debt service payments and $84 million restricted for reserves including debt service, performance obligations and other reserves, as well as capital expenditures. The remaining $42 million is held in distribution reserve accounts.
Clearway Energy LLC and Clearway Energy Operating LLC Revolving Credit Facility
As of September 30, 2025, the Company had $405 million in outstanding borrowings under the revolving credit facility and $102 million in letters of credit outstanding. During October 2025, the Company repaid $190 million of the outstanding borrowings under the revolving credit facility primarily utilizing the proceeds received from the sale of Mt. Storm to Clearway Renew, as further discussed in Note 3, Acquisitions and Dispositions. As of October 31, 2025, the Company had $215 million in outstanding borrowings under the revolving credit facility. The facility will continue to be used for general corporate purposes including financing of future investments or acquisitions and posting letters of credit.
Management believes that the Company’s liquidity position, cash flows from operations and availability under its revolving credit facility will be adequate to meet the Company’s financial commitments; debt service obligations; growth, operating and maintenance capital expenditures; and to fund dividends to holders of the Company’s Class A common stock and Class C common stock. Management continues to regularly monitor the Company’s ability to finance the needs of its operating, financing and investing activity within the dictates of prudent balance sheet management.
Credit Ratings
Credit rating agencies rate a firm’s public debt securities. These ratings are utilized by the debt markets in evaluating a firm’s credit risk. Ratings influence the price paid to issue new debt securities by indicating to the market the Company’s ability to pay principal, interest and preferred dividends. Rating agencies evaluate a firm’s industry, cash flow, leverage, liquidity and hedge profile, among other factors, in their credit analysis of a firm’s credit risk.
The following table summarizes the credit ratings for the Company and its Senior Notes as of September 30, 2025:
| | | | | | | | | | | | | |
| | S&P | | Moody’s | | |
| Clearway Energy, Inc. | BB | | Ba2 | | |
| 4.750% Senior Notes, due 2028 | BB | | Ba2 | | |
| 3.750% Senior Notes, due 2031 | BB | | Ba2 | | |
| 3.750% Senior Notes, due 2032 | BB | | Ba2 | | |
Sources of Liquidity
The Company’s principal sources of liquidity include cash on hand, cash generated from operations, proceeds from sales of assets, borrowings under new and existing financing arrangements, and the issuance of additional equity and debt securities as appropriate given market conditions. As described in Note 7, Long-term Debt, to this Form 10-Q, Item 15 — Note 10, Long-term Debt, to the consolidated financial statements included in the Company’s 2024 Form 10-K, and further below, the Company’s financing arrangements consist of corporate level debt, which includes Senior Notes and the revolving credit facility, facility-level financings for its various assets, the ATM Program and the DSPP.
Mt. Storm Sale to Clearway Renew — On October 2, 2025, the Company, through its indirect subsidiary, WV Wind Holdco LLC, sold 100% of its membership interests in Mount Storm Wind LLC, which owns Mt. Storm to Clearway Renew for $152 million in cash consideration in order for Clearway Renew to repower the facility. The repowering of the facility is expected to increase the facility’s capacity to 335 MW. Mechanical completion of the first phase of the repowering is expected to occur in the second half of 2026 with the second phase of the repowering expected to occur in the second half of 2027. Additionally, the Company has an exclusive option to purchase the Class B membership interests in the tax equity fund that, upon mechanical completion of the first phase of the repowering of the facility, will own Mt. Storm. Upon achieving repowering commercial operations, which is expected to occur in the second half of 2027, the facility will sell power to Microsoft under a 20-year PPA. See Note 3, Acquisitions and Dispositions, for further discussion of the transaction.
At-The-Market Equity Offering Program — On August 6, 2025, the Company entered into an equity distribution agreement with Morgan Stanley & Co. LLC, BofA Securities, Inc., Citigroup Global Markets Inc., J.P. Morgan Securities LLC and Wells Fargo Securities LLC, as sales agents. Pursuant to the terms of the agreement, the Company may offer and sell shares of its Class C common stock, par value $0.01 per share, from time to time through the sales agents, as the Company’s sales agents for the offer and sale of the shares, up to an aggregate sales price of $100 million through an at-the-market equity offering program, or ATM Program. During the third quarter of 2025, the Company issued 2,933 shares of Class C common stock under the ATM Program for gross proceeds of less than $1 million. During October 2025, the Company issued 785,047 shares of Class C common stock under the ATM Program for gross proceeds of $25 million and incurred fees of less than $1 million. The Company intends to use the net proceeds from the sale of shares under the ATM Program for general corporate purposes, which may include the repayment or refinancing of indebtedness and the funding of working capital, capital expenditures, acquisitions and investments, and the Company may invest funds not required immediately for such purposes in marketable securities and short-term investments.
Dividend Reinvestment and Direct Stock Purchase Plan — On August 6, 2025, the Company adopted a dividend reinvestment and direct stock purchase plan, or DRIP/DSPP, respectively, under which the Company registered and reserved for issuance up to an aggregate of 3,300,000 shares of Class C common stock. Under the DRIP, holders of the Company’s Class C common stockholders can designate all or a portion of their cash dividends, when paid, to be reinvested in additional shares of the Company’s Class C common stock. The DSPP allows (i) plan participants and registered stockholders of the Company who are not plan participants to purchase shares of Class C common stock in the minimum amount of $50 per investment up to a maximum aggregate amount of $150,000 per calendar year; (ii) new investors who do not own shares of Class C common stock to purchase shares by making an initial minimum investment of $250, up to a maximum aggregate amount of $150,000 per calendar year; and (iii) plan participants, other registered stockholders and new investors to request a waiver from the Company to make optional cash investments in excess of the maximum aggregate amount of $150,000 per calendar year. During the third quarter of 2025, no shares were issued under the DSPP. During October 2025, the Company issued 793,202 shares of Class C common stock under the DSPP for gross proceeds of $25 million and incurred fees of less than $1 million. The Company intends to use the net proceeds from the sale of shares under the DRIP/DSPP for general corporate purposes, which may include the repayment or refinancing of indebtedness and the funding of working capital, capital expenditures, acquisitions and investments, and the Company may invest funds not required immediately for such purposes in marketable securities and short-term investments.
Uses of Liquidity
The Company’s requirements for liquidity and capital resources, other than for operating its facilities, are categorized as: (i) debt service obligations, as described more fully in Note 7, Long-term Debt; (ii) capital expenditures; (iii) off-balance sheet arrangements; (iv) acquisitions and investments, as described more fully in Note 3, Acquisitions and Dispositions; and (v) cash dividends to investors.
Capital Expenditures
The Company’s capital spending program is mainly focused on maintenance capital expenditures, consisting of costs to maintain the assets currently operating, such as costs to replace or refurbish assets during routine maintenance, and growth capital expenditures consisting of costs to construct new assets, costs to increase the operating capacity of existing assets and costs to complete the construction of assets where construction is in process.
For the nine months ended September 30, 2025, the Company used approximately $213 million to fund capital expenditures, including growth expenditures of $202 million, primarily in the Renewables & Storage segment, funded through construction-related financing. Growth capital expenditures included $65 million incurred in connection with the Rosamond South I solar and BESS facility, $37 million incurred in connection with the Pine Forest solar and BESS facility, $29 million incurred in connection with the Dan’s Mountain wind facility, $22 million incurred in connection with the Luna Valley solar facility, $19 million incurred in connection with the repowering of the Cedro Hill wind facility, $12 million incurred in connection with the Victory Pass and Arica solar and BESS facilities, $12 million incurred in connection with the Daggett 1 BESS facility and $6 million incurred by other facilities. In addition, the Company incurred $11 million of maintenance capital expenditures, which is net of credits received from equipment manufacturers.
Off-Balance Sheet Arrangements
Obligations under Certain Guarantee Contracts
The Company may enter into guarantee arrangements in the normal course of business to facilitate commercial transactions with third parties.
Retained or Contingent Interests
The Company does not have any material retained or contingent interests in assets transferred to an unconsolidated entity.
Obligations Arising Out of a Variable Interest in an Unconsolidated Entity
Variable interest in equity investments — As of September 30, 2025, the Company has several investments with an ownership interest percentage of 50% or less. GenConn is a VIE for which the Company is not the primary beneficiary. The Company’s pro-rata share of non-recourse debt held by unconsolidated affiliates was approximately $268 million as of September 30, 2025. This indebtedness may restrict the ability of these subsidiaries to issue dividends or distributions to the Company.
Contractual Obligations and Commercial Commitments
The Company has a variety of contractual obligations and other commercial commitments that represent prospective cash requirements in addition to the Company’s capital expenditure programs, as disclosed in the Company’s 2024 Form 10-K.
Acquisitions and Investments
The Company intends to acquire generation assets developed and constructed by CEG, as well as generation assets from third parties where the Company believes its knowledge of the market and operating expertise provides a competitive advantage, and to utilize such acquisitions as a means to grow its business.
Honeycomb Portfolio Drop Down — On October 15, 2025, the Company, through its indirect subsidiary, Honeycomb 1 Holdco LLC, acquired Honeycomb TargetCo LLC, the indirect owner of the Honeycomb Portfolio, from Clearway Renew for initial cash consideration of $16 million. At substantial completion, which is expected to occur in the first half of 2026, the Company estimates it will pay an additional $62 million to Clearway Renew. The Company estimates that its total capital investment in Honeycomb TargetCo LLC will be $78 million, excluding the impact of any closing adjustments noted in the purchase agreement. The Honeycomb Portfolio has 20-year PPAs with an investment-grade utility that will commence when the underlying operating assets reach commercial operations, which is expected to occur in the first half of 2026. The acquisition was funded with existing sources of liquidity.
Daggett 1 Drop Down — On April 29, 2025, the Company, through its indirect subsidiary, LV-Daggett Parent Holdco LLC, acquired Daggett 1 Class B, the indirect owner of the Daggett 1 BESS facility, from Clearway Renew for initial cash consideration of $11 million. On September 19, 2025, when the facility reached substantial completion, the Company paid $42 million to Clearway Renew as additional purchase price. Daggett 1 has a PPA for capacity with an investment-grade counterparty for a contract duration of 15 years that commenced in September 2025. The acquisition was funded with existing sources of liquidity. As part of the acquisition of Daggett 1, the Company assumed the facility’s financing agreement, which included a construction loan and a tax equity bridge loan. Upon the project reaching substantial completion, the tax equity investor contributed an additional $108 million, which was utilized along with the $38 million previously held in escrow and $31 million in construction loan proceeds, to repay the tax equity bridge loan, to fund construction completion reserves and to pay associated fees with the remaining proceeds distributed to CEG. Also at substantial completion, the outstanding construction loans were converted to a term loan. Subsequent to the acquisition, the Company borrowed an additional $40 million in construction loans. On October 15, 2025, the Company paid $4 million to Clearway Renew as a purchase price true up. The Company’s total capital investment in Daggett 1 Class B was $57 million.
Luna Valley Drop Down — On April 29, 2025, the Company, through its indirect subsidiary, LV-Daggett Parent Holdco LLC, acquired Luna Valley Class B, the indirect owner of the Luna Valley solar facility, from Clearway Renew for initial cash consideration of $18 million. On September 4, 2025, when the facility reached substantial completion, the Company paid $72 million to Clearway Renew as additional purchase price. Luna Valley has PPAs with investment-grade counterparties that have a 17-year weighted average contract duration that commenced in August 2025. The acquisition was funded with existing sources of liquidity. As part of the acquisition of Luna Valley, the Company assumed the facility’s financing agreement, which included a construction loan, a cash equity bridge loan that was partially paid off at acquisition date and a tax equity bridge loan. Upon the project reaching substantial completion, the tax equity investor contributed an additional $114 million and CEG contributed $50 million, which were utilized, along with the $29 million previously held in escrow and $28 million in construction loan proceeds, to repay the cash equity bridge loan, to repay the tax equity bridge loan, to fund construction completion reserves and to pay associated fees. Also at substantial completion, the outstanding construction loans were converted to a term loan. Subsequent to the acquisition, the Company borrowed an additional $51 million in construction loans. On October 15, 2025, the Company paid $29 million to Clearway Renew as a purchase price true up. The Company’s total capital investment in Luna Valley Class B was $119 million.
Rosamond South I Drop Down — On March 20, 2025, the Company, through its indirect subsidiary, Rosamond South Investment LLC, acquired the Class A membership interests in Rosie South TargetCo, a partnership and the indirect owner of the Rosamond South I solar and BESS facility, from Clearway Renew for initial cash consideration of $4 million. On August 13, 2025, when the facility reached substantial completion, the Company paid $29 million to Clearway Renew as additional purchase price. Rosamond South I has PPAs with investment-grade counterparties that have a 15-year weighted average contract duration that commence when the underlying operating assets reach commercial operations. The acquisition was funded with existing sources of liquidity. As part of the acquisition of Rosamond South I, the Company assumed the facility’s financing agreement, which included a construction loan, a cash equity bridge loan that was paid off at acquisition date and a tax equity bridge loan. Upon the project reaching substantial completion, the cash equity investor contributed an additional $41 million and the tax equity investor contributed an additional $226 million, which were utilized, along with the $58 million previously held in escrow and $13 million in construction loan proceeds, to repay the tax equity bridge loan, to fund construction completion reserves and to pay associated fees with the remaining proceeds distributed to CEG. Also at substantial completion, the outstanding construction loans were converted to a term loan. Subsequent to the acquisition, the Company borrowed an additional $49 million in construction loans and also received $40 million in contributions from CEG to pay for construction completion expenses. The Company’s total capital investment in Rosie South TargetCo was $33 million.
Catalina Solar Acquisition — On July 16, 2025, the Company, through its indirect subsidiary, Catalina Solar Investment LLC, acquired Catalina Solar Lessee Holdco LLC, which leases and operates the Catalina solar facility, from a third-party for approximately $127 million, which excludes $1 million in transaction expenses incurred in connection with the acquisition during the nine months ended September 30, 2025. Catalina reached commercial operations in 2013 and has a PPA with an investment-grade utility through 2038. The acquisition was funded with existing sources of liquidity. After factoring in cash reserves acquired and transaction expenses, the Company’s net capital investment in Catalina is expected to be $128 million.
Pine Forest Drop Down — On June 10, 2025, the Company, through its indirect subsidiary, Pine Forest CE Class A Owner LLC, acquired the Class A membership interests in Pine Forest TargetCo, a partnership and the indirect owner of the Pine Forest solar and BESS facility, from Clearway Renew for initial cash consideration of $18 million. Also on June 10, 2025, the Company, through its indirect subsidiary, Pine Forest TE Class A, contributed $9 million to acquire the Class A membership interests in Pine Forest TE HoldCo LLC. At substantial completion, which is expected to occur in the fourth quarter of 2025, the Company estimates it will pay an additional $72 million to Clearway Renew for its Class A membership interests in Pine Forest TargetCo and will contribute an additional $37 million for its Class A membership interests in Pine Forest TE HoldCo LLC. The Company estimates that its total capital investment in Pine Forest TargetCo will be $136 million, excluding the impact of any closing adjustments noted in the purchase agreement. Pine Forest has PPAs for the solar facility with investment-grade counterparties and a 20-year weighted average contract duration that will commence when the underlying operating assets reach commercial operations, which is expected to occur in the fourth quarter of 2025. The acquisition was funded with existing sources of liquidity. As part of the acquisition of Pine Forest, the Company assumed the facility’s financing agreement, which included a construction loan that converts to a term loan when the facility reaches substantial completion, a cash equity bridge loan, a tax equity bridge loan and a tax credit transfer bridge loan, all of which will be completely paid off when the facility reaches substantial completion. Subsequent to the acquisition, the Company borrowed an additional $44 million in cash equity bridge loans through September 30, 2025.
Dan’s Mountain Drop Down — On May 21, 2025, when the Dan’s Mountain wind facility reached substantial completion, the Company paid $36 million to Clearway Renew as additional purchase price in connection with the Company’s acquisition of the Class A membership interests in Dan’s Mountain TargetCo on November 18, 2024, which was funded with existing sources of liquidity. Also on May 21, 2025, a third-party cash equity investor contributed $45 million to acquire the Class B membership interests in Dan’s Mountain TargetCo from Clearway Renew and the tax equity investor contributed an additional $90 million. The Company utilized the combined proceeds from the cash equity and tax equity investors, along with the Company’s entire additional purchase price, which was contributed back to the Company by CEG, and the $18 million previously held in escrow, to repay the tax equity bridge loan, to repay the cash equity bridge loan and to pay associated fees with the remaining proceeds distributed to CEG. Prior to substantial completion being reached, the Company borrowed an additional $18 million in construction loans during 2025. The Company’s total capital investment in Dan’s Mountain TargetCo was $43 million.
Tuolumne Wind Acquisition — On April 29, 2025, the Company, through its indirect subsidiary, Washington Wind LLC, acquired the Tuolumne wind facility from an investment-grade regulated entity for approximately $210 million, which excludes $1 million in transaction expenses incurred in connection with the acquisition during the nine months ended September 30, 2025. Tuolumne reached commercial operations in 2009. In connection with the acquisition, the Company entered into a 15-year PPA with an investment-grade regulated entity that commenced in April 2025. Also in connection with the acquisition, the Company entered into a financing agreement, which included the issuance of a $163 million term loan, as well as $22 million in letters of credit in support of debt service and facility obligations, supported by the Company’s interests in the Tuolumne wind facility. The acquisition was funded with the borrowings under the new financing agreement, as well as existing sources of liquidity. The Company’s net capital investment in Tuolumne was $59 million.
Cash Dividends to Investors
The Company intends to use the amount of cash that it receives from its distributions from Clearway Energy LLC to pay quarterly dividends to the holders of its Class A common stock and Class C common stock. Clearway Energy LLC intends to distribute to its unit holders in the form of a quarterly distribution all of the CAFD that is generated each quarter, less reserves for the prudent conduct of the business. Dividends on the Class A common stock and Class C common stock are subject to available capital, market conditions and compliance with associated laws, regulations and other contractual obligations. The Company expects that, based on current circumstances, comparable cash dividends will continue to be paid in the foreseeable future.
The following table lists the dividends paid on the Company’s Class A common stock and Class C common stock during the nine months ended September 30, 2025:
| | | | | | | | | | | | | | | | | | | | | |
| | | Third Quarter 2025 | | Second Quarter 2025 | | First Quarter 2025 |
| Dividends per Class A share | | | $ | 0.4456 | | | $ | 0.4384 | | | $ | 0.4312 | |
| Dividends per Class C share | | | 0.4456 | | | 0.4384 | | | 0.4312 | |
On November 3, 2025, the Company declared quarterly dividends on its Class A and Class C common stock of $0.4528 per share payable on December 15, 2025 to stockholders of record as of December 1, 2025.
Cash Flow Discussion
The following tables reflect the changes in cash flows for the comparative periods:
| | | | | | | | | | | | | | | | | |
| Nine months ended September 30, | | |
| 2025 | | 2024 | | Change |
| (In millions) |
| Net cash provided by operating activities | $ | 511 | | | $ | 578 | | | $ | (67) | |
| Net cash used in investing activities | (739) | | | (674) | | | (65) | |
| Net cash provided by (used in) financing activities | 136 | | | (281) | | | 417 | |
Net Cash Provided by Operating Activities
| | | | | |
| Changes to net cash provided by operating activities were driven by: | (In millions) |
| Buy-out of the Mt. Storm commodity contract in 2025 | $ | (63) | |
| Decrease from changes in working capital primarily driven by the timing of accounts receivable collections and payments of current liabilities, including accounts payable and current income taxes | (12) | |
| Decrease in distributions from unconsolidated affiliates | (2) | |
| Increase in operating income after adjusting for non-cash items | 10 | |
| |
| $ | (67) | |
| |
| |
Net Cash Used in Investing Activities
| | | | | |
| Changes to net cash used in investing activities were driven by: | (In millions) |
| |
| Decrease in cash paid for Drop Down Assets, net of cash acquired | $ | 452 | |
| Decrease in capital expenditures | 24 | |
| Cash paid for third party acquisitions, net of cash acquired, in 2025 | (324) | |
| Repayment of note receivable – affiliate in 2024 related to the Rosie Class B LLC loan issued to Clearway Renew | (184) | |
| |
| Decrease in the return of investment from unconsolidated affiliates | (24) | |
| Other | (9) | |
| $ | (65) | |
| |
| |
Net Cash Provided by (Used in) Financing Activities
| | | | | |
| Changes in net cash provided by (used in) financing activities were driven by: | (In millions) |
| Decrease in payments for long-term debt and increase in proceeds from issuance of long-term debt | $ | 690 | |
| Proceeds from the revolving credit facility, net of payments in 2025 | 405 | |
| Decrease in contributions from noncontrolling interests, net of distributions | (651) | |
| Increase in dividends paid to common stockholders and distributions paid to CEG unit holders | (17) | |
| Pro-rata distributions to CEG in 2025 | (7) | |
| Buyout of noncontrolling interest in 2025 | (3) | |
| |
| |
| |
| |
| $ | 417 | |
| |
| |
NOLs, Deferred Tax Assets and Uncertain Tax Position Implications, under ASC 740
As of December 31, 2024, the Company had a cumulative federal NOL carryforward balance of $278 million for financial statement purposes, none of which were subject to expiration. Additionally, as of December 31, 2024, the Company had a cumulative state NOL carryforward balance of $99 million for financial statement purposes, which will expire between 2025 and 2041 if unutilized. The Company does not anticipate material income tax payments through 2026. In addition, as of December 31, 2024, the Company had PTC and ITC carryforward balances totaling $23 million, which will expire between 2035 and 2044 if unutilized.
As of December 31, 2024, the Company had an interest disallowance carryforward of $82 million as a result of Internal Revenue Code §163(j). The disallowed interest deduction has an indefinite carryforward period and any limitations on the utilization of this carryforward have been factored into the Company’s valuation allowance analysis.
The Company, after the utilization of various federal and state NOL carryforwards, paid $1 million in federal and state income taxes during the nine months ended September 30, 2025 and does not expect to pay material federal or state income taxes for the remainder of the current year. The Company does not anticipate being subject to the 15% corporate minimum tax on financial statement income.
Federal tax legislation enacted on July 4, 2025 contains a number of revisions to the Internal Revenue Code, including adjustments to the business interest expense disallowance calculation, accelerated tax depreciation and business tax credits and incentives for the development of clean energy facilities and production of clean energy, including wind, solar and BESS facilities. The Company is evaluating the potential impact of this legislation and does not anticipate the foregoing tax provisions will have a material impact on its consolidated financial statements. The Company will continue to monitor for guidance issued by the United States Department of the Treasury to assess for potential impact on its consolidated financial statements.
The Company is subject to examination by taxing authorities for income tax returns filed in the U.S. federal and various state jurisdictions. All tax returns filed by the Company for the year ended December 31, 2013 and forward remain subject to audit. As of December 31, 2024, the U.S. federal partnership returns of three of the Company’s subsidiaries are under audit by the IRS. The IRS has issued proposed adjustments with respect to all three of the subsidiaries under audit. The Company believes that such proposed adjustments are without merit and in any case would not impact the Company’s tax liability or the tax liability of such subsidiary. The Company believes that the ultimate resolution of each of these audits will not be material to the Company’s financial condition, results of operations or liquidity, and thus no material provision has been made for any adjustments that may result from tax examinations. The outcome of tax audits cannot be predicted with certainty and if any issues addressed in tax audits of the Company are resolved in a manner inconsistent with its expectations, the Company could be required to adjust its provision for income taxes in the period such resolution occurs.
The Company had no material uncertain tax benefits as of September 30, 2025.
Fair Value of Derivative Instruments
The Company may enter into energy-related commodity contracts to mitigate variability in earnings due to fluctuations in spot market prices. In addition, in order to mitigate interest rate risk associated with the issuance of variable rate debt, the Company enters into interest rate swap agreements.
The tables below disclose the activities of non-exchange traded contracts accounted for at fair value in accordance with ASC 820. Specifically, these tables disaggregate realized and unrealized changes in fair value; disaggregate estimated fair values at September 30, 2025, based on their level within the fair value hierarchy defined in ASC 820; and indicate the maturities of contracts at September 30, 2025. For a full discussion of the Company’s valuation methodology of its contracts, see Derivative Fair Value Measurements in Note 5, Fair Value of Financial Instruments.
| | | | | |
| Derivative Activity (Losses) Gains | (In millions) |
| Fair value of contracts as of December 31, 2024 | $ | (196) | |
| Contracts realized or otherwise settled during the period | 68 | |
| |
| |
| |
| Changes in fair value | (111) | |
| Fair value of contracts as of September 30, 2025 | $ | (239) | |
| | | | | | | | | | | | | | | | | | | | | | | | | | | | | |
| Fair value of contracts as of September 30, 2025 |
| Maturity |
| Fair Value Hierarchy (Losses) Gains | 1 Year or Less | | Greater Than 1 Year to 3 Years | | Greater Than 3 Years to 5 Years | | Greater Than 5 Years | | Total Fair Value |
| (In millions) |
| | | | | | | | | |
| Level 2 | $ | 10 | | | $ | 8 | | | $ | 59 | | | $ | 8 | | | $ | 85 | |
| Level 3 | (43) | | | (113) | | | (94) | | | (74) | | | (324) | |
| Total | $ | (33) | | | $ | (105) | | | $ | (35) | | | $ | (66) | | | $ | (239) | |
The Company has elected to disclose derivative assets and liabilities on a trade-by-trade basis and does not offset amounts at the counterparty master agreement level.
Critical Accounting Policies and Estimates
The Company’s discussion and analysis of the financial condition and results of operations are based upon the consolidated financial statements, which have been prepared in accordance with GAAP. The preparation of these financial statements and related disclosures in compliance with GAAP requires the application of appropriate technical accounting rules and guidance, as well as the use of estimates and judgments that affect the reported amounts of assets, liabilities, revenues and expenses, and related disclosures of contingent assets and liabilities. The application of these policies necessarily involves judgments regarding future events, including the likelihood of success of particular facilities, legal and regulatory challenges and the fair value of certain assets and liabilities. These judgments, in and of themselves, could materially affect the financial statements and disclosures based on varying assumptions, which may be appropriate to use. In addition, the financial and operating environment may also have a significant effect, not only on the operation of the business, but on the results reported through the application of accounting measures used in preparing the financial statements and related disclosures, even if the nature of the accounting policies has not changed.
On an ongoing basis, the Company evaluates these estimates, utilizing historic experience, consultation with experts and other methods the Company considers reasonable. Actual results may differ substantially from the Company’s estimates. Any effects on the Company’s business, financial position or results of operations resulting from revisions to these estimates are recorded in the period in which the information that gives rise to the revision becomes known.
The Company identifies its most critical accounting policies as those that are the most pervasive and important to the portrayal of the Company’s financial position and results of operations, and that require the most difficult, subjective and/or complex judgments by management regarding estimates about matters that are inherently uncertain. The Company’s critical accounting policies include income taxes and valuation allowance for deferred tax assets, accounting utilizing HLBV and determining the fair value of financial instruments.
Recent Accounting Developments
See Note 2, Summary of Significant Accounting Policies, for a discussion of recent accounting developments.
ITEM 3 — Quantitative and Qualitative Disclosures About Market Risk
The Company is exposed to several market risks in its normal business activities. Market risk is the potential loss that may result from market changes associated with the Company’s power generation or with an existing or forecasted financial or commodity transaction. The types of market risks the Company is exposed to are commodity price risk, interest rate risk, liquidity risk and credit risk. The following disclosures about market risk provide an update to, and should be read in conjunction with, Item 7A — Quantitative and Qualitative Disclosures About Market Risk, of the Company’s 2024 Form 10-K.
Commodity Price Risk
Commodity price risks result from exposures to changes in spot prices, forward prices, volatilities and correlations between various commodities, such as electricity, natural gas and emissions credits. The Company manages the commodity price risk of certain of its merchant generation operations by entering into derivative or non-derivative instruments to hedge the variability in future cash flows from forecasted power sales. The portion of forecasted transactions hedged may vary based upon management's assessment of market, weather, operation and other factors.
Based on a sensitivity analysis using simplified assumptions, the impact of a $0.50 per MWh increase or decrease in power prices across the term of the long-term power commodity contracts would cause a change of approximately $4 million to the net value of the related derivatives as of September 30, 2025.
Interest Rate Risk
The Company is exposed to fluctuations in interest rates through its issuance of variable rate debt. Exposures to interest rate fluctuations may be mitigated by entering into derivative instruments known as interest rate swaps, caps, collars and put or call options. These contracts reduce exposure to interest rate volatility and result in primarily fixed rate debt obligations when taking into account the combination of the variable rate debt and the interest rate derivative instrument. See Note 6, Derivative Instruments and Hedging Activities, for more information.
The Company and most of its subsidiaries, enter into interest rate swaps intended to hedge the risks associated with interest rates on non-recourse facility-level debt or any potential refinancing of the Senior Notes. See Item 15 — Note 10, Long-term Debt, to the Company’s audited consolidated financial statements for the year ended December 31, 2024 included in the 2024 Form 10-K for more information about interest rate swaps of the Company’s subsidiaries.
If all of the interest rate swaps had been discontinued on September 30, 2025, the counterparties would have owed the Company $83 million. Based on the credit ratings of the counterparties, the Company believes its exposure to credit risk due to nonperformance by counterparties to its hedge contracts to be insignificant.
The Company has long-term debt instruments that subject it to the risk of loss associated with movements in market interest rates. As of September 30, 2025, a change of 1%, or 100 basis points, in interest rates would result in an approximately $8 million change in market interest expense on a rolling twelve-month basis.
As of September 30, 2025, the fair value of the Company’s debt was $8,159 million and the carrying value was $8,492 million. The Company estimates that a decrease of 1%, or 100 basis points, in market interest rates would have increased the fair value of its long-term debt by approximately $301 million.
Liquidity Risk
Liquidity risk arises from the general funding needs of the Company’s activities and in the management of the Company’s assets and liabilities.
Counterparty Credit Risk
Credit risk relates to the risk of loss resulting from non-performance or non-payment by counterparties pursuant to the terms of their contractual obligations. The Company monitors and manages credit risk through credit policies that include: (i) an established credit approval process; and (ii) the use of credit mitigation measures such as prepayment arrangements or volumetric limits. Risks surrounding counterparty performance and credit could ultimately impact the amount and timing of expected cash flows. The Company seeks to mitigate counterparty risk by having a diversified portfolio of counterparties. See Note 5, Fair Value of Financial Instruments, to the consolidated financial statements for more information about concentration of credit risk.
ITEM 4 — Controls and Procedures
Conclusion Regarding the Effectiveness of Disclosure Controls and Procedures
Under the supervision and with the participation of the Company’s management, including its principal executive officer, principal financial officer and principal accounting officer, the Company conducted an evaluation of the effectiveness of the design and operation of its disclosure controls and procedures, as such term is defined in Rules 13a-15(e) or 15d-15(e) of the Exchange Act. Based on this evaluation, the Company’s principal executive officer, principal financial officer and principal accounting officer concluded that the disclosure controls and procedures were effective as of the end of the period covered by this Quarterly Report on Form 10-Q.
Changes in Internal Control over Financial Reporting
There were no changes in the Company’s internal control over financial reporting (as such term is defined in Rule 13a-15(f) under the Exchange Act) during the quarter ended September 30, 2025 that materially affected, or are reasonably likely to materially affect, the Company’s internal control over financial reporting.
PART II — OTHER INFORMATION
ITEM 1 — LEGAL PROCEEDINGS
None.
ITEM 1A — RISK FACTORS
Information regarding risk factors appears in Part I, Item 1A, Risk Factors, in the Company’s 2024 Form 10-K. There have been no material changes in the Company’s risk factors since those reported in its 2024 Form 10-K.
ITEM 2 — UNREGISTERED SALES OF EQUITY SECURITIES AND USE OF PROCEEDS
None.
ITEM 3 — DEFAULTS UPON SENIOR SECURITIES
None.
ITEM 4 — MINE SAFETY DISCLOSURES
Not applicable.
ITEM 5 — OTHER INFORMATION
Insider Trading Plans
During the three months ended September 30, 2025, no director or officer (as defined in Rule 16a-1(f) of the Exchange Act) of the Company adopted, modified or terminated a “Rule 10b5-1 trading arrangement” or “non-Rule 10b5-1 trading arrangement,” as each term is defined in Item 408(a) of Regulation S-K.
ITEM 6 — EXHIBITS
| | | | | | | | | | | | | | |
| Number | | Description | | Method of Filing |
| 10.1 | | Equity Distribution Agreement, dated as of August 6, 2025, by and among Clearway Energy, Inc., Clearway Energy LLC, Morgan Stanley & Co. LLC, BofA Securities, Inc., Citigroup Global Markets Inc., J.P. Morgan Securities LLC and Wells Fargo Securities, LLC. | | Incorporated herein by reference to Exhibit 1.1 to the Company’s Current Report on Form 8-K filed on August 6, 2025. |
| 10.2†* | | | | Incorporated herein by reference to Exhibit 10.1 to the Company’s Current Report on Form 8-K filed on October 6, 2025. |
| 10.3†* | | Purchase and Sale Agreement, dated as of October 3, 2025, by and among Cardinal JV Purchaser LLC, Fengate Cardinal Blocker LLC, Fengate Yield (VCOC) UBTI Blocker LLC, Deriva Energy, LLC, Symphony Breeze, LLC and Symphony Sun, LLC. | | Incorporated herein by reference to Exhibit 10.2 to the Company’s Current Report on Form 8-K filed on October 6, 2025. |
| 31.1 | | | | Filed herewith. |
| 31.2 | | | | Filed herewith. |
| 32 | | | | Furnished herewith. |
| 101 INS | | Inline XBRL Instance Document. | | Filed herewith. |
| 101 SCH | | Inline XBRL Taxonomy Extension Schema. | | Filed herewith. |
| 101 CAL | | Inline XBRL Taxonomy Extension Calculation Linkbase. | | Filed herewith. |
| 101 DEF | | Inline XBRL Taxonomy Extension Definition Linkbase. | | Filed herewith. |
| 101 LAB | | Inline XBRL Taxonomy Extension Label Linkbase. | | Filed herewith. |
| 101 PRE | | Inline XBRL Taxonomy Extension Presentation Linkbase. | | Filed herewith. |
| 104 | | Cover Page Interactive Data File (the cover page interactive data file does not appear in Exhibit 104 because its Inline XBRL tags are embedded within the Inline XBRL document). | | Filed herewith. |
† Schedules and similar attachments to this Exhibit have been omitted pursuant to Item 601(a)(5) of Regulation S-K. The Company agrees to furnish supplementally a copy of any omitted schedule or exhibit to the U.S. Securities and Exchange Commission (the “SEC”) upon request.
* Certain portions of this Exhibit have been redacted pursuant to Item 601(b)(10)(iv) of Regulation S-K. The omitted information is (i) not material and (ii) would likely cause competitive harm to the Company if publicly disclosed. The Company agrees to furnish supplementally an unredacted copy of this Exhibit to the SEC upon request.
SIGNATURES
Pursuant to the requirements of Section 13 or 15(d) of the Securities Exchange Act of 1934, the registrant has duly caused this report to be signed on its behalf by the undersigned thereunto duly authorized.
| | | | | | | | | | | | | | |
| | CLEARWAY ENERGY, INC. (Registrant) | |
| | |
| | /s/ CRAIG CORNELIUS | |
| | Craig Cornelius | |
| | President and Chief Executive Officer (Principal Executive Officer) | |
| |
| | | |
| | |
| | |
| | |
|
| | |
| | /s/ SARAH RUBENSTEIN | |
| | Sarah Rubenstein | |
| Date: November 4, 2025 | Executive Vice President and Chief Financial Officer (Principal Financial Officer and Principal Accounting Officer) | |
| |